刚刚,住建厅:这类企业可直接申请省级资质!严查人员频繁调动

来源:江苏建筑工程建设库73317 阅读2024/03/13

刚刚,江苏省住建厅发布《关于印发2024年工作要点的通知》。

提出“六新”

图片

推动建筑产业转型升级

1、促进建筑业高质量发展

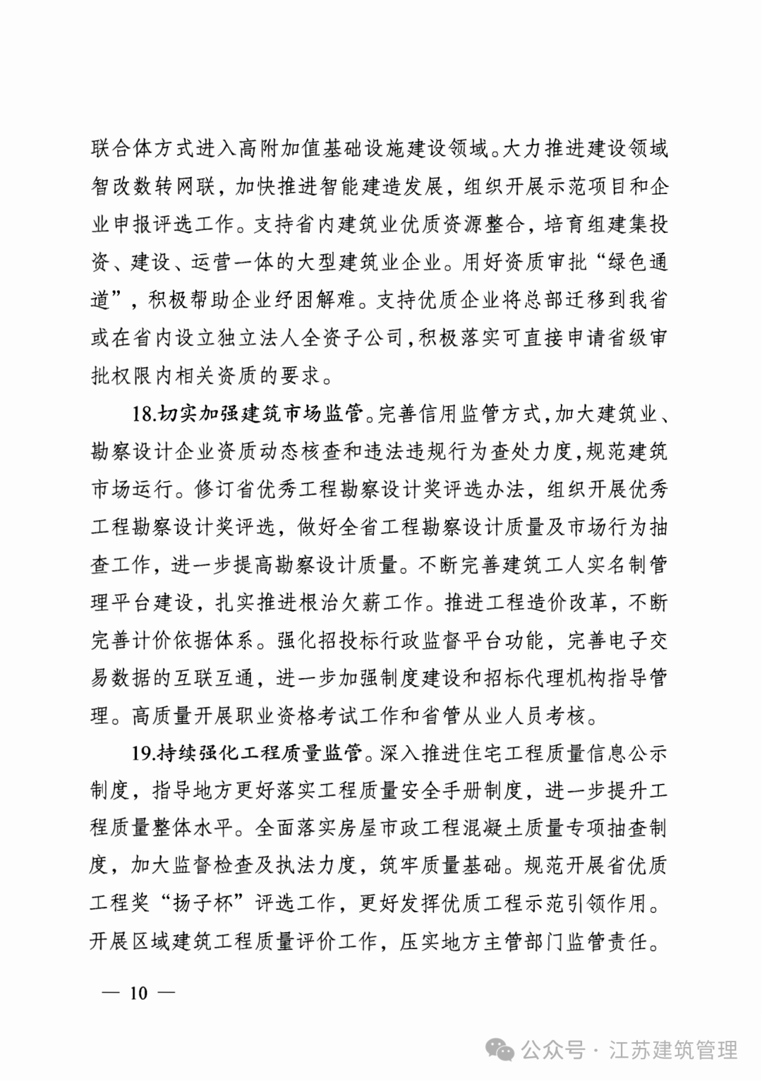
  • 认真贯彻落实省政府《关于促进全省建筑业高质量发展的意见》和全省建筑业高质量发展大会部署要求,推进建筑业产业结构调整,支持省内建筑业企业以联合体方式进入高附加值基础设施建设领域

  • 大力推进建设领域智改数转网联,加快推进智能建造发展,组织开展示范项目和企业申报评选工作。

  • 支持省内建筑业优质资源整合,培育组建集投资、建设、运营一体的大型建筑业企业。

编者注:2023年11月3日,江苏省政府印发《关于促进全省建筑业高质量发展的意见》(苏政规〔2023〕14号),本意见自2023年12月3日施行有效期至2028年12月3日

提出持续深化建筑业改革,推动建筑业工业化、数字化、绿色化发展,优化建筑业产业结构,做优做强建筑业企业。

查看全文:江苏省政府印发重磅文件,自2023年12月3日施行!江苏未来5年建筑业方向定了

2、加大市政基础设施建设力度

  • 因地制宜建设城市地下综合管廊,加大南京、苏州、无锡“新城建”、“双智”国家试点城市经验总结和推广力度。

部分企业可直接申请省级资质
  • 支持优质企业将总部迁移到我省或在省内设立独立法人全资子公司,积极落实可直接申请省级审批权限内相关资质的要求。

  • 坚决遏制通过虚假材料、人员频繁调动方式取得资质的行为。

推进政府投资工程集中建设
  • 认真落实《江苏省政府投资工程集中建设管理办法》,进一步规范完善全省政府投资工程集中建设相关配套制度

  • 进一步规范省级项目集中建设行为,积极推动省属高校宿舍楼省脑科医院、疾控中心民生项目建设

编者注:2023年9月,江苏省人民政府令第 181 号《江苏省政府投资工程集中建设管理办法》出台,自2023年11月1日起施行

查看全文:重磅!江苏省政府令第181号,明日起施行!不得由施工单位垫资建设,竣工决算不得超过1年

施工安全监管
  • 持续开展房屋市政工程安全隐患排查整治,出台排查治理手

  • 进一步规范建设工程施工现场安全员履职行为,制定工作流程,落实安全生产检查记录仪施工安全日志制度

  • 持续推进智慧工地建设,常态化开展数据动态验证。

  • 推广使用无人施工升降机,制定相应操作、检测等规程。

  • 全面推广使用“建安码”,逐步实现施工现场劳务工人的动态管理。

编者注:2023年5月,江苏省住建厅发布《关于进一步做好建筑施工从业人员“建安码”系统试点应用的通知》,在盐城市本级、扬州市邗江区、镇江市句容市三个区域内所有在建项目试点。

查看全文:省厅:凡进入本省施工现场的工人必须申领“建安码!处罚:停工整改、限制企业招投标!先在3个区域推行

加强监管
  • 不断完善建筑工人实名制管理平台建设,扎实推进根治欠薪工作。

  • 推进工程造价改革,不断完善计价依据体系

  • 强化招投标行政监督平台功能,完善电子交易数据的互联互通

  • 深入推进住宅工程质量信息公示制度,指导地方更好落实工程质量安全手册制度

  • 全面落实房屋市政工程混凝土质量专项抽查制度。

房地产新模式
  • 加快推动房地产开发等企业转型升级,探索构建房地产业发展新模式

  • 积极推动住宅品质改善,着力建设好房子、好小区、好社区,推进住房供给侧结构性改革。

编者注:3月5日,江苏省住建厅发布关于印发《江苏省改善型住宅设计与建造导则》的通知。提出更高要求:

  • 除临江、临湖及城市规划特殊区域外,住宅建筑高度原则上不应大于60m,容积率不宜小于0.8,也不宜大于1.8。

  • 改善型住宅层高不应小于3.1m,三层以上改善型住宅层高不应大于3.6m。

  • 基础底板厚度不应小于400mm,应采用双层双向配筋,且每层每个方向的最小配筋率不应小于 0.2%。

  • 主体结构保护层厚度应符合《混凝土结构设计规范》GB50010中设计使用年限为100年的要求。

查看全文:江苏省厅:住宅建筑高度原则上不应大于60m!层高不应小于3.1m!主体结构保护层厚度设计使用年限为100年

“三大工程”
  • 全年完成城中村改造60707 户、新开工安置住房93077套,新开工(筹集)保障性住房6315套,新开工(筹集)保障性租赁住房162447套。

老旧小区改造
  • 全年新开工改造城镇老旧小区1060个、惠及居民约25.3万户,到“十四五”期末基本完成2000年底前建成需改造的城镇老旧小区。

城市更新
  • 做好两批次80个省级试点项目跟踪管理。

城镇污水处理
  • 按照新省标推进污水处理厂提标改造,全年新增城镇污水处理能力80万立方米/日、新建和更新改造污水管网1500公里以上,城市生活污水集中收集率提高5个百分点。率先培育打造一批行业领先的绿色低碳标杆厂。

绿色低碳
  • 指导各地制定和实施城乡建设领域碳达峰实施方案。

  • 制定《城乡建设碳达峰碳中和先导区实施管理细则》,推动无锡锡东新城、苏州高铁新城等城乡建设“双碳”先导区建设。

小城镇
  • 持续开展重点及特色镇发展项目示范,实行全过程项目化管理

  • 开展2021年度示范项目验收,有序推进2022年度、2023年度示范项目建设。

图片

点击下方卡片关注公众号

可获取江苏最新建筑政策

江苏建筑管理[最新资讯] · [政策解读] · [真实客观] · [行业分析] · [管理知识] · [立足发展]公众号

原文如下:

图片

图片

图片

图片

图片

图片

图片

图片

图片

图片

图片

图片

图片

图片

图片

图片

图片

图片

图片

图片


最新文章