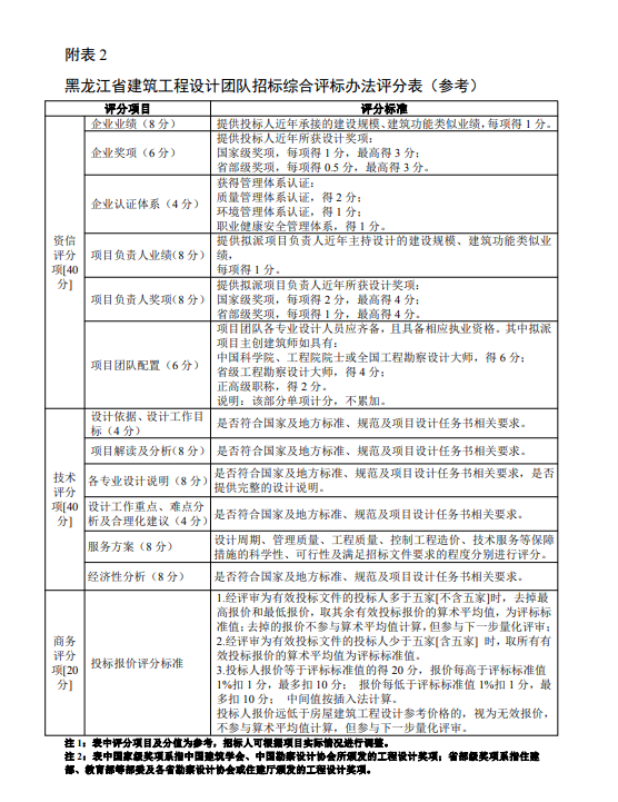
住建厅:12月17日起,招标人应给予候选单位未中标补偿!,招标人应给予候选单位未中标补偿!

来源:建设库建设库87059 阅读2023/11/22

11月17日,黑龙江省住建厅发布关于印发《黑龙江省建筑工程设计招标投标管理实施细则(暂行)》的通知。本细则自2023年12月17日起施行。

  • 在本省行政区域内依法必须进行招标的各类房屋建筑工程,其设计招标投标活动,适用本细则。

PART1
招标人应给予候选单位未中标补偿

  • 对于入选中标候选单位的投标单位招标人应给予未中标补偿,中标人除外。

  • 补偿金额应不少于投标文件制作成本,并适当考虑优秀设计方案的奖励金。

PART2
招标人不得低于成本价格开展设计招标投标活动

  • 实行电子招投标的,招标人应将招标文件(资格预审文件)传送至招投标监管系统

  • 招标文件(资格预审文件)存在违法违规、不合理不公正、排斥潜在投标人等内容的,行政监管部门应责令改正,拒不改正的,应暂停招投标活动

  • 招标人不得低于成本价格开展设计招标投标活动

PART3
中标人不得擅自更换承诺设计项目负责人

  • 中标人不按投标时的承诺派出设计项目负责人,或提出的人员更换申请未获招标人同意的,招标人有权拒绝与其签订设计合同。由此给招标人造成损失的,投标人应当予以赔偿

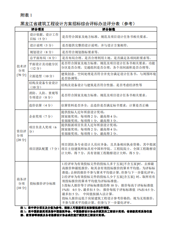
原文如下:

图片

各市(地)住建局、哈尔滨新区住建局:

现将《黑龙江省建筑工程设计招标投标管理实施细则(暂行)》印发给你们,请认真抓好贯彻落实。

黑龙江省住房和城乡建设厅

2023年11月17日

附件:黑龙江省建筑工程设计招标投标管理实施细则(暂行)

图片图片图片图片图片图片图片图片图片图片


最新文章