住建厅:关于做好建设工程企业资质审批和延续工作的通知

来源:建设库建设库138877 阅读2023/11/30

11月29日,江苏省住建厅发布关于做好建设工程企业资质审批和延续工作的通知。

图片

省住房和城乡建设厅关于做好建设工程企业资质审批和延续工作的通知

苏建函审批〔2023〕579号


各设区市住房城乡建设局(建委):

为贯彻落实党的二十大精神,推进建筑业高质量发展,保证工程质量和人民生命财产安全,规范市场秩序,更好服务建筑行业发展,根据住房城乡建设部《关于进一步加强建设工程企业资质审批管理工作的通知》(建市规〔2023〕3号)、住房城乡建设部建筑市场监管司《关于建设工程企业资质延续有关事项的通知》(建司局函市〔2023〕116号)要求,结合我省实际,现就勘察、设计、施工、监理等建设工程企业资质审批和延续有关事项明确如下:

一、明确审批权限

(一)省住房和城乡建设厅负责以下建设工程企业资质的新申请、增项、升级、延续、简单变更、重新核定、重组合并(含吸收(新设)合并、国有企业改制重组分立、跨省变更)、注销等事项

1.工程勘察资质:工程勘察乙级及劳务资质。

2.工程设计资质:工程设计(行业、专业、专项)乙级资质(不含电子通信广电、铁道、公路、水运、民航、水利、海洋行业及专业乙级资质)。

3.建筑业企业资质:(1)施工总承包资质序列二级资质(不含铁路工程施工总承包二级资质);(2)专业承包资质序列一级资质(不含公路、水运、水利、铁路、民航方面的专业承包一级资质及涉及多个专业的专业承包一级资质);(3)专业承包资质序列二级资质(不含铁路、民航方面的专业承包二级资质);特种工程专业承包资质。

4.工程监理企业资质:专业乙级资质。

(二)设区市住房城乡建设主管部门(行政审批部门)负责以下建筑业企业资质的新申请、增项、延续、简单变更、重组合并、注销事项

1.预拌混凝土、模板脚手架专业承包资质;

2.施工劳务资质;

3.燃气燃烧器具安装、维修企业资质。

(三)省住房和城乡建设厅承接的部级许可资质管理部分事项

1.由住房和城乡建设部许可和管理的企业资质(以下简称部批部管资质),以及2021年1月1日前由住房和城乡建设部许可,1月1日后由我厅管理的企业资质(以下简称部批省管资质)中的工程勘察资质、工程设计资质、工程监理企业资质证书,除涉及企业名称变更的由住房和城乡建设部负责办理外,资质证书其它内容的变更,由我厅负责办理。

2.2021年1月1日至2023年9月15日期间由省住房和城乡建设厅按照住房和城乡建设部试点下放审批权限许可和管理的企业资质(以下简称省批试点下放资质)的新申请、升级、增项、延续以及发生重组合并资质重新核定的事项,由住房和城乡建设部办理;简单变更、注销、因重组合并取得1年有效期资质证书申请换发5年有效期证书的事项,以及对企业依法处以停业整顿、降低资质等级、吊销或撤销资质证书,由我厅负责办理。

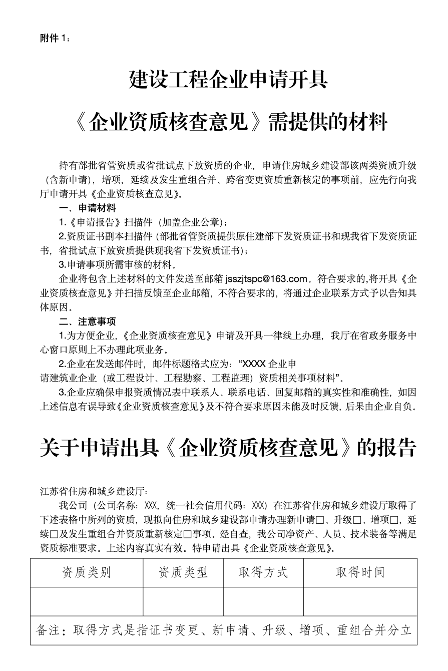
持有部批省管资质或省批试点下放资质的企业,申请住房和城乡建设部该两类资质升级(含新申请),增项,延续及发生重组合并资质重新核定的事项前,应先行向我厅申请开具《企业资质核查意见》。企业将相关申请材料(见附件1)发送至我厅邮箱jsszjtspc@163.com。我厅将针对不同事项对企业申请按要求进行审查,符合要求的,将开具《企业资质核查意见》并扫描后反馈至企业邮箱,不符合要求的,将通过企业联系方式告知具体原因。

3.根据《住房和城乡建设部办公厅关于做好建筑业“证照分离”改革衔接有关工作的通知》(建办市〔2021〕30号)要求,取消的建设工程企业资质在住房和城乡建设部明确换证时间、方式之前,此类企业的简单变更、注销事项由各项资质许可的住房城乡建设主管部门(行政审批部门)办理。

二、做好资质证书延续工作

(一)总体要求

1.建设工程企业应在资质证书有效期届满前提出延续申请。建设工程企业资质证书有效期是指自企业分别取得同一资质许可机关许可的首个建设工程企业(工程勘察、工程设计、建筑业企业、工程监理企业)资质时起算,有效期为5年,期间企业除延续、重新核定外,证书有效期不变。

工程勘察、工程设计和工程监理企业在资质证书届满60日前建筑业企业在资质证书届满90日前,企业应就资质证书上的所有资质(企业通过重组合并事项取得1年有效期资质除外),按有关资质管理规定和资质标准向原资质许可机关提出资质证书有效期延续申请。工程勘察、工程设计和工程监理企业在资质证书有效期届满前60日内,建筑业企业在资质证书届满90日内申请资质延续的,资质许可机关应受理其申请;有效期届满之日至批准延续之日内,企业不得承接相应资质范围内的工程。企业于资质证书有效期届满后提出的延续申请,资质许可机关不予受理。

2.各级资质许可机关应按有关资质管理规定和资质标准对企业资质证书延续申请进行核查,核查合格的准予延续。申请的资质不满足有关资质管理规定和资质标准要求的,资质许可机关不批准相应的资质延续。不被批准的资质在资质证书有效期届满前可再次提出延续申请,再次申请时,现有存续资质需同时满足标准要求。

3.企业如需开展未被批准延续资质类别的工程勘察、工程设计、工程监理业务,应按首次申请资质;建筑业企业可在资质许可结果公布后3个月内申请重新核定低于原资质等级的同类别资质,超过3个月仍未提出申请,从最低等级资质申请。未被批准延续资质是最低等级的,则直接按首次申请资质。

4.资质证书有效期届满,企业仍未提出延续申请的,其资质证书自动失效,资质许可机关依法注销资质证书上的企业资质。

企业因经营范围调整等原因而放弃某项或多项资质的,可选择就某项或多项资质不提交延续申请。

(二)部级许可的企业资质延续

1.部批部管企业资质延续。按照《住房城乡建设部建筑市场监管司关于建设工程企业资质延续有关事项的通知》(建司局函市﹝2023﹞116号)文件有关要求办理资质证书延续事项。

2.部批省管和省批试点下放资质延续。目前两类资质都打印于我厅核发的资质证书上(证书编号前两位分别是设计A2、勘察B2、建筑业D2、工程监理E2),在资质证书有效期届满前继续有效。

企业办理上述两类资质的延续,经我厅开具《企业资质核查意见》后由住房城乡建设部负责办理。办理完成后,企业获得部颁资质证书,其部批资质剥离出省级资质证书。

(三)省、市级许可的企业资质延期和延续

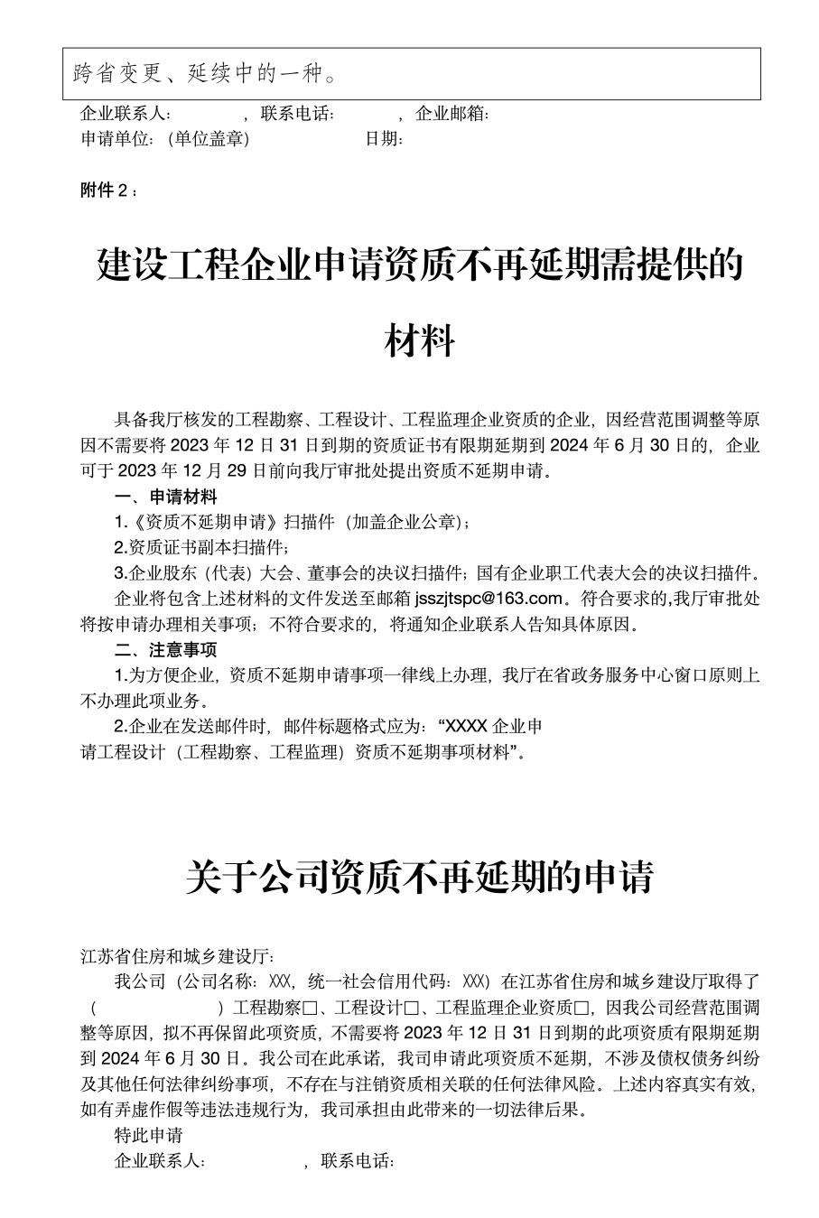
省、市级许可的资质证书有效期于2024年6月29日前届满的,统一延期至2024年6月30日,具备工程勘察、工程设计、工程监理企业资质的企业,因经营范围调整等原因不需延期的,企业可于2023年12月31日前将相关申请材料(见附件2)发送至我厅邮箱jsszjtspc@163.com,向我厅审批处提出不延期申请。证书有效期将在“江苏省住房和城乡建设厅综合服务平台”内自动延期并推送至全国建筑市场监管公共服务平台,企业无需申请办理,直接在综合服务平台内下载新的电子证书用于工程招标和工程建设等活动。

省、市级许可的资质证书延续工作预计于2024年上半年启动(具体时间另行通知),请企业提前登录综合服务平台检查、维护企业相关信息,避免影响资质延续业务办理,届时企业须就资质证书上的除部批省管和省批试点下放资质以外的所有资质,按照各类企业资质管理规定和资质标准实施意见的要求,通过“江苏住房和城乡建设厅综合服务平台”资质延续模块,分别向我厅和市级资质许可机关申请资质证书有效期延续。(申请所需提供材料见附件3)。

省级资质证书记载部批省管和省批试点下放资质的,企业须先行就此两类资质向住房城乡建设部提出延续申请,在收到《建设工程企业审批事项受理单(通知书)》后,企业方可就省、市级许可的资质证书向我厅和市级资质许可机关提出延续申请。

(四)取消的建设工程企业资质有效期延期

根据《住房和城乡建设部办公厅关于做好建筑业“证照分离”改革衔接有关工作的通知》(建办市〔2021〕30号)要求,取消的建设工程企业资质不在延续范围内。此类资质有效期于2024年6月29日前届满的,统一延期到2024年6月30日,并在省、市级许可资质延续后的相应资质证书上予以单独标识有效期。期间有新规定的,按新规定执行。

三、强化业绩认定

(一)申请由住房城乡建设部负责审批的勘察、设计、施工、监理等建设工程企业资质,其企业业绩应当是在全国建筑市场监管公共服务平台(以下简称全国建筑市场平台)上满足资质标准要求的A级工程项目专业技术人员个人业绩应当是在全国建筑市场平台上满足资质标准要求的A级或B级工程项目。其中,2024年1月1日前,申请由住房城乡建设部负责审批资质的业绩认定方式为:

1.建筑工程、市政公用工程的设计、施工资质,房屋建筑工程、市政公用工程监理资质,业绩项目信息应当是在全国建筑市场平台上满足资质标准且数据等级为A级的工程项目;数据等级升级事项按《关于进一步做好建设工程企业资质申报业绩管理工作的通知》(苏建函建管〔2021〕412号)要求执行,其中设计业绩数据等级需要升级的,由项目所在地设区市住房城乡建设主管部门审核确认后,向我厅出具业绩确认申请函。涉及公路、水运、水利、通信、铁路、民航等方面资质,业绩由相关专业部门负责确认。

2.申请上述类型以外的资质,企业按照省住房城乡建设厅《关于进一步做好建设工程企业资质申报业绩管理工作的通知》(苏建函建管〔2021〕412号)、《关于建立建设工程企业资质申报业绩指标库有关工作的通知》(苏建函建管〔2022〕352号)的要求在江苏省建筑市场监管与诚信信息一体化平台(以下简称省平台)中,完成代表工程业绩录入及指标细化工作。

项目所在地设区市住房城乡建设主管部门在省平台审核确认后,书面向我厅提出业绩确认申请函。我厅根据业绩确认申请函及省平台业绩指标库数据信息,出具业绩核查函。其中,申请电力工程类资质的,我厅收到业绩确认申请函后,商省有关单位进行确认。

(二)申请由我厅负责审批的建设工程企业资质,工程业绩录入及指标细化,按照《关于进一步做好建设工程企业资质申报业绩管理工作的通知》(苏建函建管〔2021〕412号)、《关于建立建设工程企业资质申报业绩指标库有关工作的通知》(苏建函建管〔2022〕352号)执行。

(三)业绩指标库内信息一经确认,不得修改或重复细化。

四、统一资质审查标准

(一)申请施工总承包一级资质、专业承包一级资质的企业,应当满足《建筑业企业资质标准》(建市〔2014〕159号)要求的注册建造师人数等指标要求。

(二)申请我省许可的施工总承包二级资质、专业承包二级资质企业净资产和技术负责人经历、职称或执业资格等条件需满足《建筑业企业资质标准》(建市〔2014〕159号)规定的相应类别二级资质标准要求注册建造师、职称人员、技术工人及技术负责人(或注册建造师)个人业绩、技术装备等指标满足相应类别最低等级资质标准要求。技术负责人(注册建造师)个人业绩是指作为施工项目经理独立主持完成的工程项目。

(三)根据住房城乡建设部《关于做好建筑业“证照分离”改革衔接有关工作的通知》(建办市〔2021〕30号)有关规定,建筑业企业施工劳务资质由审批制改为备案制,并核发建筑业企业施工劳务资质证书。在我省行政区域内从事建筑施工劳务活动的企业,需取得施工劳务资质。

五、加大动态核查力度

(一)企业取得建设工程企业资质后,应当保持资产、主要人员、技术装备等方面满足相应企业资质标准要求的条件。我厅通过信息化手段,在江苏省住房和城乡建设厅综合服务平台对已经取得资质企业的注册人员、净资产(或注册资本)等指标开展动态核查,对不再符合相应资质标准条件的,依法予以处理。

(二)动态核查不合格的建筑业企业资质不能承揽新的工程,企业不得申请升级、增项、重组分立、吸收合并、变更等事项。

(三)2024年将对进入本省承接工程的省外建筑业企业纳入动态核查范围,由我厅根据该企业在全国建筑市场平台的资质和人员信息,对其注册人员等指标是否满足相应资质标准进行核查,不合格资质不得在我省承接工程。相关信息及时推送到省平台,供社会查询。

(四)建筑业企业办理升级、增项、重组分立、吸收合并、延续、变更等事项时,许可机关可对其净资产和注册人员等是否满足相应资质标准要求条件的情况进行追溯核查,存在取得资质后不符合相应资质标准行为的,对其企业的相关申请予以严格审查。

六、强化诚信管理

企业应规范诚信申报,企业在申请资质时,应当对法定代表人、实际控制人、技术负责人、项目负责人、注册人员等申报信息及材料的真实性进行承诺,并授权住房城乡建设主管部门核查社保、纳税等信息。因人民法院协助执行通知、涉嫌虚假申报取得资质并处于调查处理期间等情况,省住房和城乡建设厅综合服务平台将对相关资质中(终)止办理。对隐瞒有关情况或者提供虚假材料、虚假承诺的,将移交执法机构依法予以处理,并对相关企业或人员予以预警标注,记入信用档案并及时向社会公布。

本通知自发文之日起施行。我厅原建设工程企业资质审批管理工作相关规定与本通知不一致的,以本通知为准。 


附件:

1.建设工程企业申请开具《企业资质核查意见》需提供的材料

2.建设工程企业申请资质不再延期需提供的材料

3.建设工程企业申请省、市许可资质延续需提供的材料


江苏省住房和城乡建设厅

2023年11月28日

图片
图片
图片


最新文章