住建部2022资质标准解读分析!对企业和从业人员有哪些影响?

来源:建设库82765 阅读2022/03/11

2月25日,住建部官网发布了《建筑业企业资质标准(征求意见稿)》等4项资质标准公开征求意见的通知,征求意见截止时间为3月10日。


这四项新标准征求意见稿发布后,瞬间在建设工程领域炸开了锅!很多小伙伴猜测,这次征求意见稿的发布,预示着新标准即将出台。由2007年沿用至今的老标准即将成为过去式。


不过,更多小伙伴关注新资质标准与旧标准有哪些变化,这些变化到底意味着什么?资质标准要求哪些降低了,哪些提高了?


为了回应大家的关切,我们整理了《建设工程新旧资质标准对比表(征求意见稿)》(含勘察、设计、施工、监理4份文件),全部分享给大家。


原来的施工企业资质标准也变了,并未出现网传的大幅降低资质主要人员的需求,资质人员建造师需求基本持平!


先来谈下施工企业资质




基本施工总承包资质甲级需要10个一建,乙级只需要5个建造师就行(一般写建造师就是指不分一级二级都行,下同),其他主要人员中级职称需求取消,下面深度解读:

  • 施工特级资质改为综合资质,不分等级,可以承担各类别各等级工程施工总承包,还有项目管理业务。可算是一证走天下,而且只需拥有两项甲级总承包资质即可申请,一级建造师需要50人, 对原一级企业其实不算问题,正常一级企业起码也有上百个一建了,主要考核的还是业绩,这就鼓励企业努力拓展大型项目提高自己,同时比起其他资质(施工总承包及专业承包资质承包范围未提及项目管理)多个项目管理功能,意味着能收EPC项目,也是近年来国家推广的工程总承包模式!!!!业务范围大幅拓宽

  • 施工总承包序列设有13个类别,分别是:建筑工程、公路工程、铁路工程、港口与航道工程、水利水电工程、电力工程、矿山工程、冶金工程、 石油化工工程、市政公用工程、通信工程、机电工程、民航工程。较14版资质12个类别多一个民航工程,原施工总承包三个等级,现只设甲、乙两个等级,建造师由原来最低三级需要5人(公路原是8人,铁路原是3人,水利是8人,冶金是7人)改为甲级需10个专业一级建造师;乙级资质需要五个建造师即可(另外公路专业和水利专业是8个,铁路是3个,冶金是机电和矿业共7人其中机电5人以上),只是铁路、港航和港航是一级建造师(简单了解,这几个专业没有二级),通信乙级资质无需建造师,中级职称人数和持岗位证书的现场管理人员和技术工人未做要求,大大降低了资质要求,乙级资质可承担项目范围为原二级资质范围,建筑工程总承包甲级可以承担各类建筑工程项目管理,其他专业及等级只能做施工总承包

  • 施工专业承包序列设有18个类别,分别是:地基基础、起重设备安装、预拌混凝土、建筑机电、消防设施、防水防腐保温、桥梁工程、隧道工程、模板脚手架、建筑装修装饰、古建筑工程、公路工程类、铁路电务电气化工程、港口与航道、水利水电、输变电工程、核工程、通 用专业。比14资质36个类别减少一半,等级由原来三个等级改革成甲、乙两个等级(与改革框架不一致,改革框架是专业承包不分等级),建造师需求由原来3个(部分需要4个)变成只甲级资质需要5名一建,乙级资质需要3名建造师(不分等级),其中起重、预拌、防水防腐和模板脚手架四个专业不需要建造师,只是技术负责人必须是注册建造师;机电专业甲级需要机电、通信及市政三专业共五人以上,乙级也是三个专业3人以上(看来市政专业很吃香);桥梁专业甲级需要市政、公路及铁路三专业一建共五人以上,乙级也是三个专业建造师3人以上(看来市政专业很吃香);隧道专业甲级需要公路、铁路、市政、水利及矿业五专业一建共五人以上,乙级也是五个专业建造师3人以上(这个资质凑人不容易啊,专业要求这么多),铁路电务指明是铁路、通信、机电三个专业一级建造师五人以上,乙级是三个专业3人以上;水利是水利、机电两个专业一级建造师五人以上,乙级是两个个专业3人以上;分包资质很多需要多个专业的建造师,可见多专业的建造师未来肯定很吃香;中级职称需求和岗位证管理人员和技术工人没做要求,乙级承担项目范围为原二级范围,升级主要考核业绩和增值税

  • 专业作业资质不分等级,实行备案制。具有公司法人《营业执照》且拟从事 专业作业的企业可在完成企业信息备案后,即可取得专业作业资质。


  • 企业主要人员应满足60周岁及以下且由企业为其缴纳社会保险的要求。就是说退休后不能做资质使用,只能做项目,建造师执业可以到65岁,说好的延迟退休呢,说好的在公司白头干到老呢?

  • 企业主要人员在两家及以上企业受聘或注册的,不作为资质标准要求的有 效人员考核,这就要求主要人员社保唯一

  •   企业申请某一类别资质,企业主要人员中每类人员数量、专业均应满足《标 准》要求。一个人同时具有注册证书、技术职称中两个及以上的,只能作为一人 考核;一个人同时拥有注册证书和技术职称的,可同时作为注册人员和技术职称 人员考核。

  •  企业申请多个类别资质,主要人员中每类人员数量、专业等应分别满足标 准要求,每类人员数量不累加考核。如企业同时申请建筑工程施工总承包乙级资 质和地基基础工程专业承包乙级资质,只需申报 5 名建筑工程专业注册建造师即 可分别满足 2 个类别的注册人员指标要求;企业同时申请建筑工程和公路工程施 工总承包甲级资质,拥有 5 名同时具有建筑工程和公路工程专业一级注册建造 师,再有 5 名建筑工程专业一级注册建造师和 5 名公路工程专业一级注册建造师 即可满足要求。未来多类别资质需要的主要人员人数的降低,企业申请多资质将迎来井喷


再来谈下勘察设计资质



  • 工程设计资质分为 4 个序列:工程设计综合资质、工程设计行业资质、工程设计专业资质、建筑工程设计事务所资质;具有工程设计综合资质的企业,可承担各行业、专业建设工程项目的设计业务, 其规模不受限制;具有工程设计行业资质的企业,可承担本行业建设工程项目的设计业务。行业 甲级资质业务规模不受限制,行业乙级资质可承担本行业中、小型规模项目;具有工程设计专业资质的企业,可承担本专业建设工程项目的设计业务。专业 甲级资质业务规模不受限制,专业乙级资质可承担本专业中、小型规模项目;具有建筑工程设计事务所资质的企业,可承担建筑工程项目相应专业设计业 务,业务规模不受限制

  • 综合资质要求还是高,具有一级注册建筑师、勘察设计注册工程师执业资格(二级注册结构工程 师除外),或者勘察设计类工程系列高级专业技术职称的人员 150 人以上,其中具有 一级注册建筑师、勘察设计注册工程师(二级注册结构工程师除外)执业资格的人员 30 人以上。

  •  首先在主要技术负责人(貌似就是总工了)设置上,对于高级职称同等重视,这时候注册证书和高工两者2选1即可,注意只是这里可以,两者并不对等,其他地方不一定行,所以最好的方式是2个都有,要啥有啥。其次在人员配置表中的人员,无论是注册师还是非注册师,都对业绩有要求,所以以后有没有业绩会成为一个重点

  • 专业配置大幅减少(这部分职称不再需要了,这个是利好企业的),人员数量配置,注册建筑、注册结构人员数量要求未减少(该考证还是要考),设备类的注册人员(注册电气动力给排水等)需求基本可以替代,都能用非注册人员替代(只有市政和电力还需要电气和动力给排水注师),非注册人员要求就是大专以上文凭,加上中级职称,外加业绩,其实业绩对注册人员也是有要求的,未来设备类(电气动力给排水暖通)注师会跌的很惨,特别是暖通

  •  注册岩土需求大户在工程勘察单位,根据人员要求,注册岩土从原来的852变到820,考虑到岩土勘察单位大部分还是甲级单位或是乙级单位,岩土应该会腰斩,含金量应该是5成左右的下跌。


      再来谈下监理资质

  • 工程监理企业资质分为综合资质、专业资质2 个序列。其中综合资质不分类别、不分等级;专业资质设有10 个类别,分为2 个等级(甲级、乙级)。是不是以为水利和交通运输的监理资质取消了,你理解错了,其实是该类别资质由水利部和交通部自行制定,住建部也不管这部分了

  • 综合资质需要注监30人,甲级需要6人,乙级需要3人,其他技术人员职称人员一概没有要求,主要考核业绩和净资产,是不是很宽松吧!!!!小编总有一种感觉,监理行业会进入战国时代,一个字,乱

  • 具有行业、专业甲级设计资质或甲级施工总承包资质的企业可以直接申请对应专业工程类别甲级监理资质。施工企业直接申请监理资质的,应提交相应规模工程总承包工程业绩;设计企业直接申请监理资质的,应提交相应规模全过程工程咨询工程业绩,未来行业竞争会加剧

  • 监理“企业主要人员”年龄限 65 周岁以下。这点比施工企业要好,施工企业限制是60岁



一、勘察资质新旧对比(综合资质)


(点击图片查看大图)


对比结论:
综合资质标准变化主要体现在以下几个方面:

一 资信能力
1. 两个专业甲级资质变为同时具备三个专业甲级资质
2. 增加了近三年增值税每年300万元以上
3. 取消10年工程勘察资历

主要人员:
1. 明确主要技术负责人必须是注册工程师(岩土)
2. 明确注册人员,主导非注册人员主持过2项甲级业绩, 原标准注册人员主持过2个乙级项目
(新标准:总人数36人,注册8人,主导非注册28人,旧标准:总人数40人,注册8人,主导非注册29人,非主导非注册3人,整体人数变化不大)

工程业绩:
岩土工程3个分项各5项甲级业绩,将水文地质或者工程测量5项甲级,改为工程测量或者勘探测试5项甲级

科技水平:
1. 取消固定场所及室内试验场所,质量管理体系认证
2. 增加3项勘察行业有关专利或者具有工程勘察行业技术服务信息管理系统
3. 增加近3年科技活动支出每年达到收入2%以上



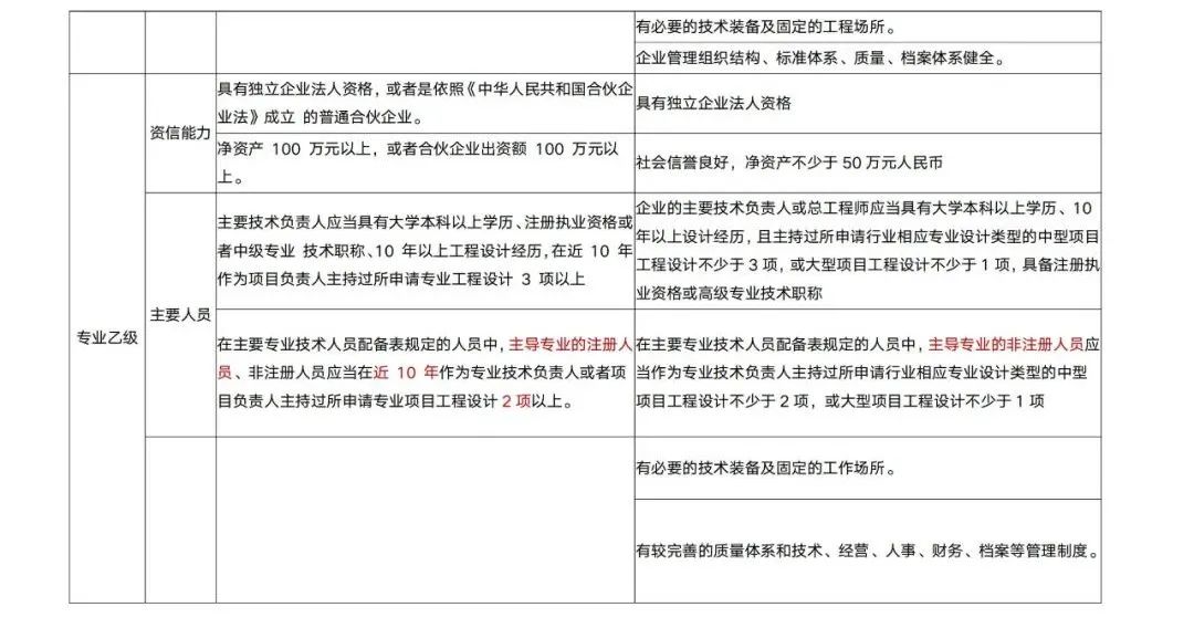
二、勘察资质新旧对比(专业资质)


(点击图片查看大图)


对比结论:

专业资质标准变化主要体现在以下几个方面:

一 资信能力

1. 取消5年以上勘察资历

2. 专业乙级净资产减少,从150万减少为100万


主要人员:

1. 岩土工程专业甲级人员从22人,减少为12人,与原标准勘察分项人数相同

2. 明确岩土工程主要技术负责人为注册土木工程师(岩土)

3. 非注册人员应当具有大专以上学历、中级以上专业技术职称,取消8年勘察设计经历

4. 非注册人员的学历专业或者职称证书专业应当为本 专业或者相近专业。取消一年制使用情况


工程业绩:

1.岩土工程专业甲级:由原5乙勘察,4乙设计,4乙监测检测,合计13项,改为勘察,设计,监测检测每类各1项以上,合计5项


2.取消固定场所及室内试验场所,质量管理体系认证


三、设计资质新旧对比(综合资质)


(点击图片查看大图)

对比结论:

综合资质标准变化主要体现在以下几个方面:


一 资信能力:

1. 一个行业甲级即可申请综合资质

2. 取消近三年勘察设计营业收入不少于10000万元和近5年内2次全国勘察设计营业收入排名前50,增加近三年勘察设计增值税每年1500万元以上


二 主要人员

1. 主要技术负责人个人业绩要求是近10年内完成的作为项目负责人角色主持过的大型项目2项

2. 减少人员数量要求:注册+高工人员从200人降低为150人,注册人员从40人降低为30人

3. 取消初级以上专业人员不少于500人

4. 取消建造师或者监理工程师不少于10人


三 工程业绩

改为:近 10 年独立完成过大型项目工程设计 6 项以上,且已建成投产


四 科技水平

1. 取消获奖要求,改为近3年科技活动经费支出每年达到营业收入的 3%以上。

2. 明确了近10年主编或者参编勘察设计类国家,行业工程建设标准,规范


3.取消技术装备,固定场所,质量体系认证,组织机构或者管理体系的考核要求


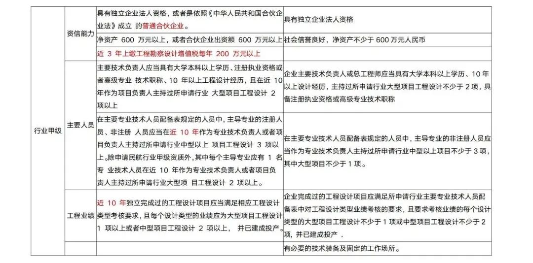
四、设计资质新旧对比(行业专业)


(点击图片查看大图)


对比结论:
综合资质标准变化主要体现在以下几个方面:

一 资信能力
1. 增加普通合伙企业资格
2. 增加近3年工程勘察设计增值税,行甲每年200万元以上,行乙每年50万元以上,专甲每年50万元以上

二 主要人员
1. 个人业绩要求是近10年内完成的项目
2. 主导注册人员考核个人业绩
3. 主导人员个人考核3项中型业绩,每个主导专业有1名专业技术人员考核2项大型业绩
4. 非注册人员的学历专业或者职称证书专业应当为 本专业或者相近专业。取消一年制使用的情况
5. 非注册人员应当具有大专以上学历、中级以上专业技术职称,取消10年设计经历要求
6. 个人业绩必须是竣工完成的项目


三 工程业绩
1. 企业业绩要求是近10年内完成的项目
2. 行甲专甲企业业绩取消了1项大型的情况,均提供2项中型业绩
3. 明确行业乙级(除民航行业乙级外)考核每个设计类型1项中型项目
4. 具有行业乙级资质或者专业甲级资质的企业,可以申请相应行业甲级资质。

取消技术装备,固定场所,管理制度考核要求

减少主要专业技术人员数量(行业甲不多于25人,专业甲不多于15人)
举例:市政行业甲级从56人减少为25人,建筑行业甲级从34人减少为25人

大幅减少注册人员要求
除市政、电力资质外,取消对公用设备、电气注册人员要求;除市政、电力、化工石化医药、建筑行业外,其他行业不配备或只配备1至3名建筑、结构注册人员,不再配备其它注册人员;大幅减少建筑、结构注册人员要求,适当由二级注册人员替代一级注册人员

简化主要专业技术人员配备表(专业岗位不多于11个)

降低个人业绩考核要求
减少需要考核个人业绩的专业岗位(即主导专业)和人员数量;申请甲级资质时,降低对个人业绩中大型业绩的数量要求,申请甲级资质时,每个主导专业至少有1名专业技术人员作为专业技术负责人主持过大型项目不少于2项,其它人员提供3项中型业绩即可。

充分考虑被合并的丙级资质
建筑、市政、水利、电力、农林、公路行业的相关丙级资质合并为乙级资质,乙级资质人员数量基本与原丙级资质要求保持一致

五、施工资质新旧对比(综合资质)


(点击图片查看大图)


对比结论:
综合资质标准变化主要体现在以下几个方面:
一 企业资信能力
1. 取消注册资本金3亿元以上
2. 近3年上缴建筑业增值税均在5000万元以上改为平均5000元以上
3. 具备2个总承包甲级资质

二 企业主要人员
1. 技术负责人为一级注册建造师,取消工程序列高级职称
2. 一级注册建造师50人,明确2项施工总承包甲级资质对应专业一级注册建造师不少于20人
3. 取消企业经理考核要求
4. 取消财务负责人考核要求
5. 取消本类别相关的行业工程甲级指标要求的专业技术人员

三 企业科技水平
1. 将科技活动经费支出达到营业额的0.5%以上改为近3年科技活动经费支出平均达到800万元以上
2. 取消专利考核要求
3. 取消国家级科技进步奖项或者主编国家或行业标准考核要求
4. 取消内部局域网或者管理信息平台要求


六、施工资质新旧对比(其他资质)


(点击图片查看大图)


对比结论:
其他资质标准变化主要体现在以下几个方面:
一 企业资信能力
1. 甲级资质增加了近三年上缴建筑业增值税,总承包甲级要求平均800万元以上,专业承包甲级要求平均200万元以上
2. 乙级降低净资产考核要求,总承包乙级从2000万降低为800万,专业承包乙级从1000万元降低为400万元

二 企业主要人员
1. 技术负责人必须为注册建造师,增加技术负责人个人业绩考核要求,主持完成过1项以上本类别工程业绩

(注册建造师主持完成的业绩是指近 10 年来作为施工项目经理主持完成 的工程项目。注册建造师业绩考核中中标通知书(如有)、合同、竣工验收需为 同一人。)
2. 考核注册建造师人员数量要求

三 企业工程业绩
所有资质的工程业绩,均为近五年完成的工程项目

四 资质延续
企业申请资质延续,需满足标准中资产、人员、技术装备的要求,工程业绩需满足以下要求:
 1.施工综合资质:近 5 年完成 2 类以上施工综合资质要求的工程项目。
 2.施工总承包甲级、专业承包甲级资质:近 5 年完成 2 个以上本类别甲级资 质要求的工程项目。
 3.施工总承包乙级、专业承包乙级资质:近 5 年完成过 2 个以上本类别工程 项目。


七、监理资质新旧对比(综合资质)


(点击图片查看大图)


对比结论:
综合资质标准变化主要体现在以下几个方面:
一 企业资信能力
1. 增加净资产考核要求5000万元以上
2. 增加近 3 年每年上缴工程监理增值税 600 万元以上
3. 近 3 年每年科技活动经费支出 100 万元以上

二 企业主要人员
1. 明确技术负责人必须是注册监理工程师
2. 减少注册监理工程师人数考核要求,从60人减少为30人

三 企业工程业绩
1.增加企业工程业绩考核,近 5 年完成涵盖 5 个不同专业的 10 项大型工程的监理

2.取消组织结构,质量管理体系,工程试验检测设备,无违法违规,安全事故等考核要求



八、监理资质新旧对比(其他资质)


(点击图片查看大图)


对比结论:
其它资质标准变化主要体现在以下几个方面:

一 企业资信能力
1. 增加净资产考核要求,专业甲级1000万元以上,专业乙级300万元以上
2. 专业甲级增加增值税考核要求,近 3 年每年上缴工程监理增值税 100 万元以上

二 企业主要人员
1. 技术负责人从事工作经历时间考核,从15年或高工,降低为10年,无高工要求
2. 降低注册监理工程考核要求,从满足乙级标准要求的15人,降低为6人

三 企业工程业绩
1.增加工程业绩考核年限,从近2年增加为近5年

2.专业乙级增加技术负责人业绩考核,近 10 年,技术负责人作为总监理工程师主持完成过下列 3 类中的 2 类工程 的监理,工程质量合格。

3.取消组织结构,质量管理体系,工程试验检测设备,无违法违规,安全事故等考核要求


最新文章