2022~2023年度第二批中国建设工程鲁班奖工程名单公示,127项工程入选!

来源:建设库建设库148197 阅读2023/11/20

最新公示!

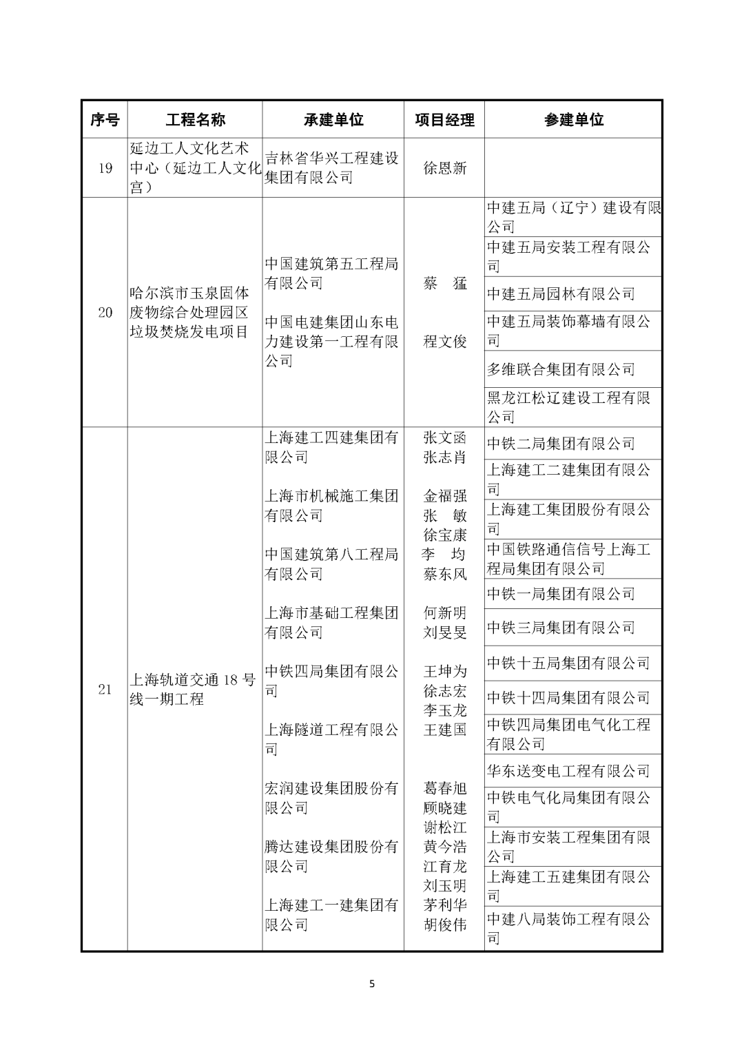
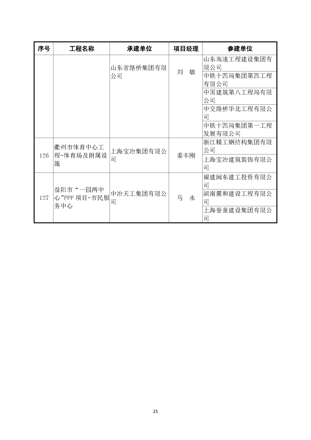
2023年11月17日,中国建筑业协会公示《2022~2023年度第二批中国建设工程鲁班奖(国家优质工程)入选工程名单》,127项工程入选!

图片


中国建筑业协会公示


2022~2023年度第二批中国建设工程鲁班奖家优质工程)入选工程名单已确定,根据《中国建设工程鲁班奖(国家优质工程)评选办法》,对入选工程名单进行公示,自本公示发布之日起7日内,如公示的工程存在问题,请向我会反映,反映的内容应实事求是。以单位名义反映问题的,应加盖公章,以个人名义反映问题的,应实名并提供手机号码。

联系单位:中国建筑业协会质量与科技推广部
联系电话:010-68118667
通信地址:北京市海淀区中关村南大街31号神舟科技大厦5层
邮编:100081

中国建筑业协会
2023年11月17日
图片
图片
图片
图片
图片
图片
图片
图片
图片
图片
图片
图片
图片
图片
图片
图片
图片
图片
图片
图片
图片
图片
图片
图片
图片


最新文章