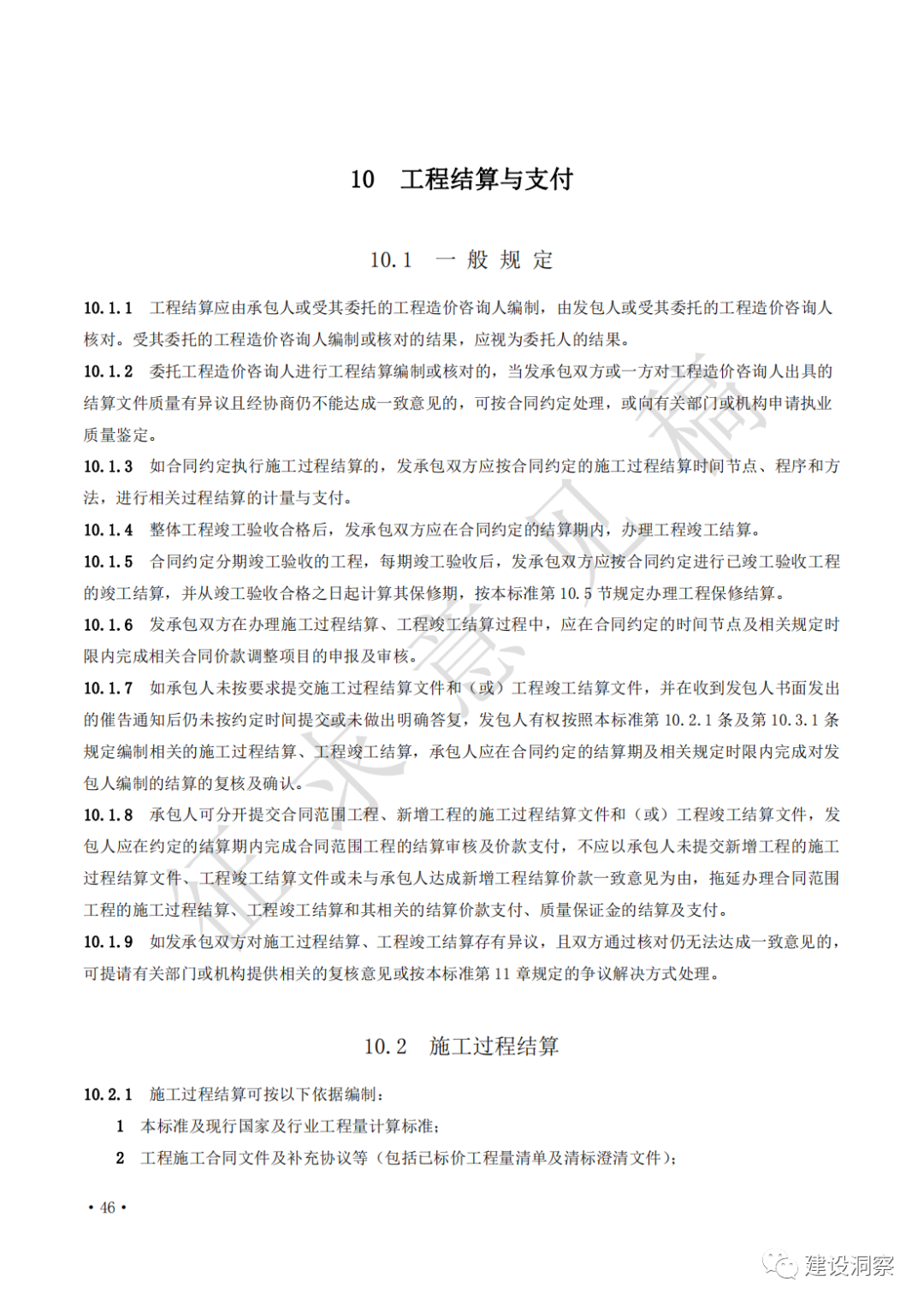
重磅!刚刚,住建部发布:过程结算支付比例不低于90%!成果文件由一级注册造价师审核签字并加盖执业专用章

来源:建设库建设库153861 阅读2023/11/13

来源:住建部

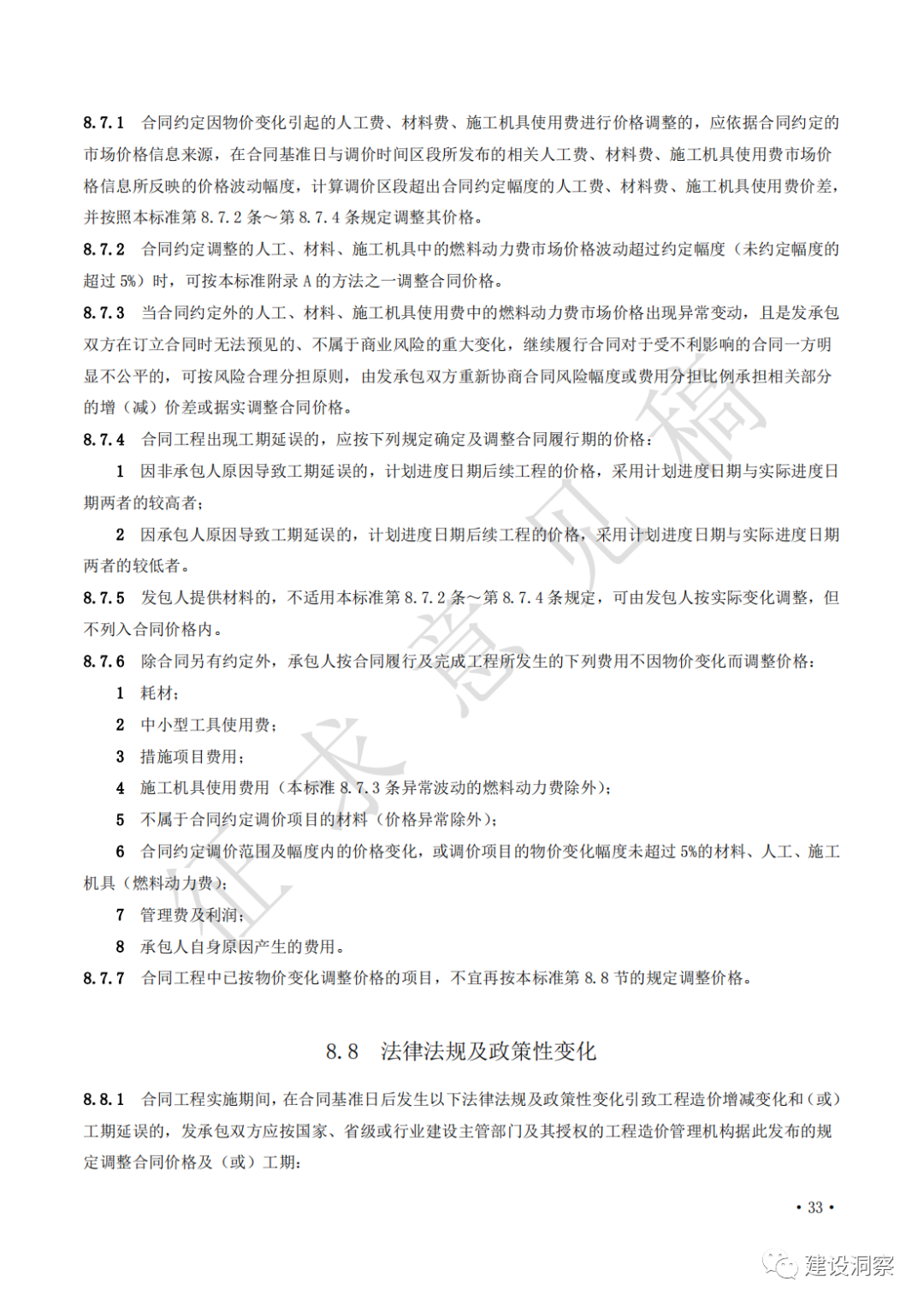
图片

刚刚,住建部发布关于《建设工程工程量清单计价标准(征求意见稿)》公开征求意见的通知。

按照《工程造价改革工作方案》(建办标〔2020〕38号)要求,我部组织广东省建设工程标准定额站对《建设工程工程量清单计价规范》(GB/T 50500-2013)进行了修订


本标准的主要技术内容是:1.总则;2.术语;3.基本规定;4.工程量清单编 制;5.最高投标限价编制;6.投标报价编制;7.合同工程计量;8.合同价格调整;9.合同价款期中支付;10.工程结算与支付;11.合同价款争议的解决;12.工程 计价成果与档案管理;13.附录 A~G。


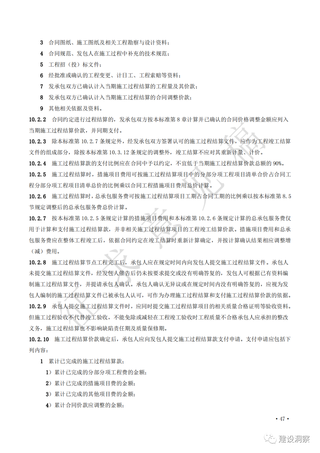
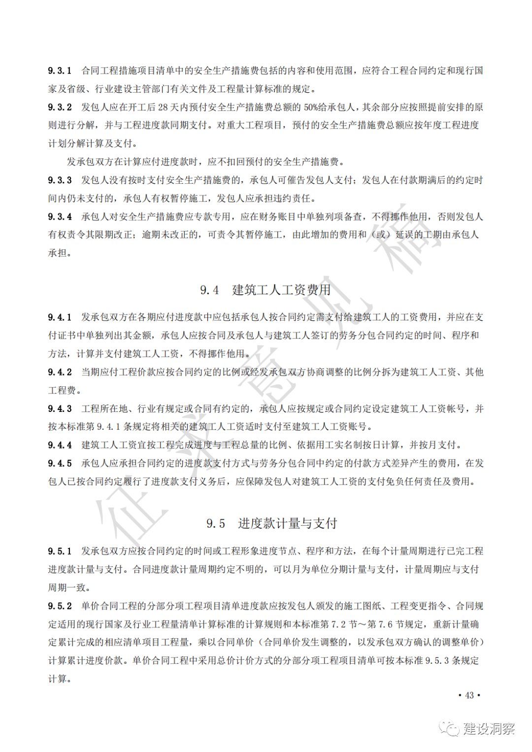
新增施工过程结算内容,过程结算支付比例不宜低于90%!

10.2.4 施工过程结算款的支付比例应在合同中予以约定,不宜低于当期施工过程结算价款总额的90%

10.2.12 发包人未按合同约定约定支付施工过程结算款的承包人可催告发包人支付,并可按本标准第 8.11.9 条规定向发包人索赔。

图片

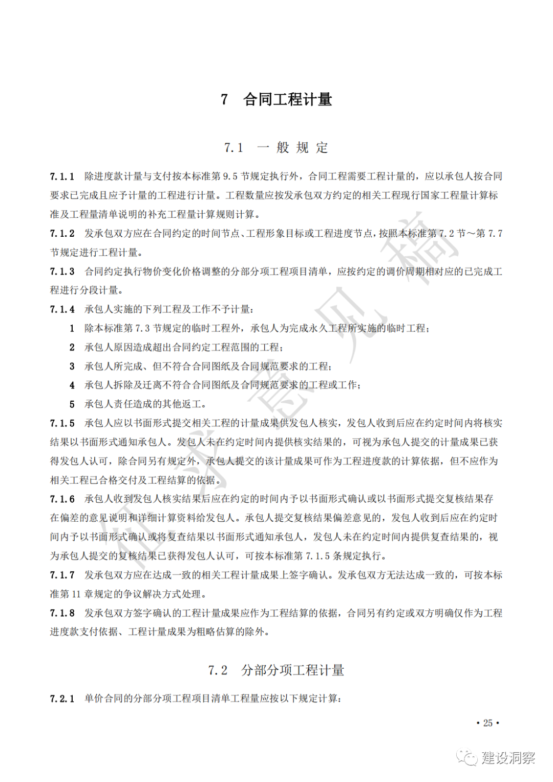
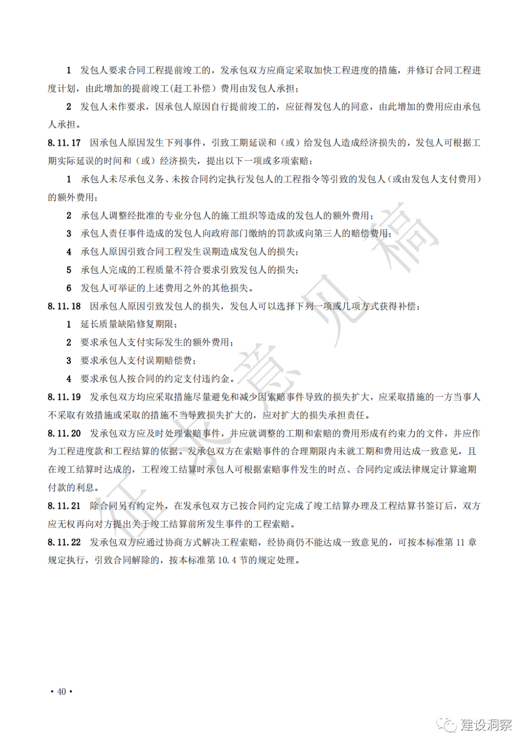
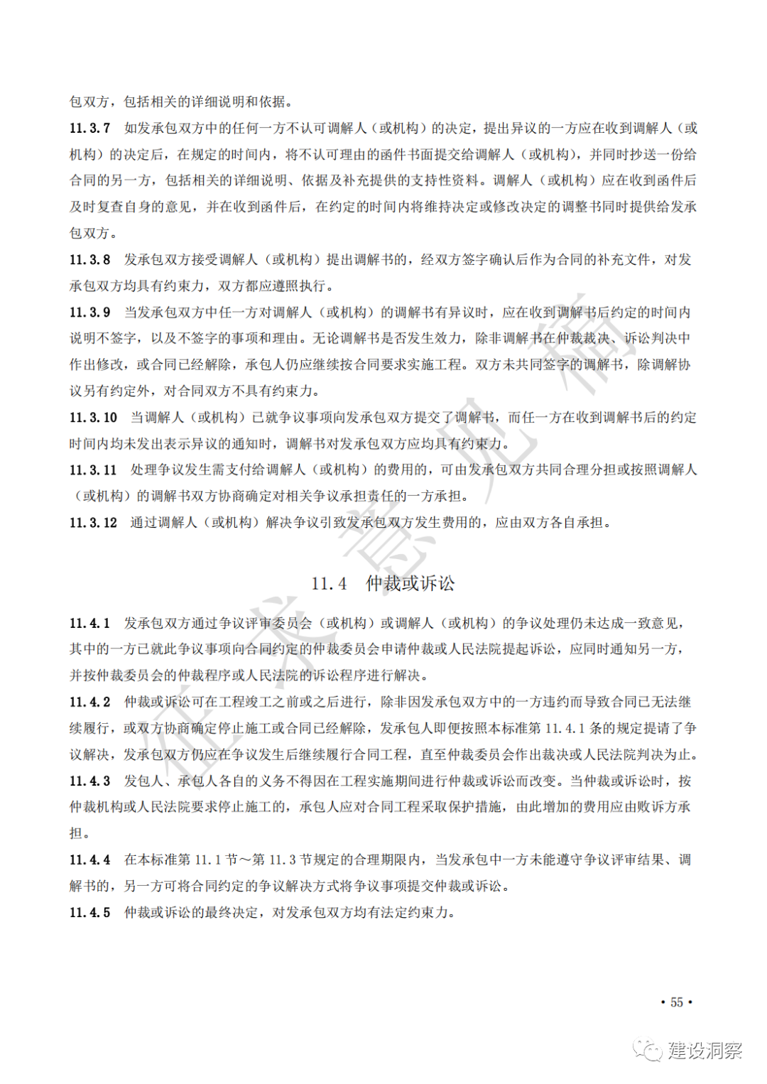
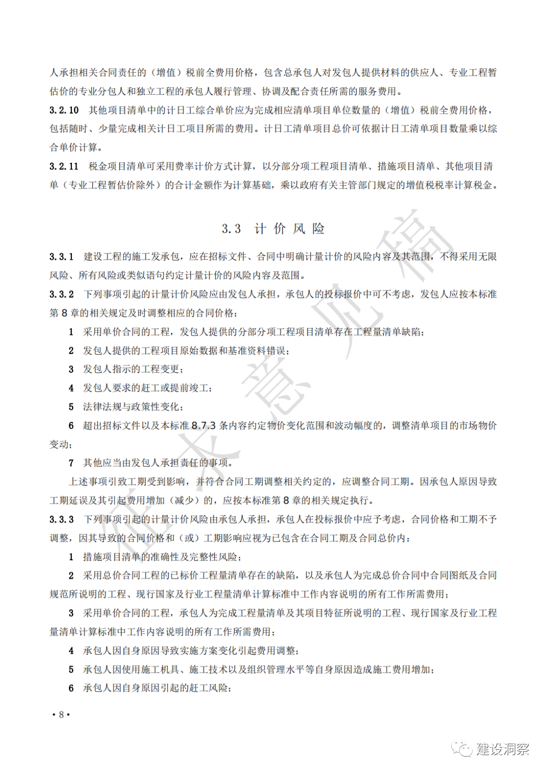
过程结算相关内容如下:

图片

图片

图片

图片

图片

编者注:

1

去年6月,财政部、住建部联合发布《关于完善建设工程价款结算有关办法的通知》自2022年8月1日起施行,自此日期起签订的工程合同应按照本通知执行。其中明确:
  • 政府机关、事业单位、国有企业建设工程进度款支付应不低于已完成工程价款的80%
目前为止,31省市均有发文推进施工过程结算,部分省份明确了进度款支付比例
1、广东省福建省黑龙江省湖南省重庆市天津市江苏常州湖北省规定:进度款比例不低于80%
2、湖北省、浙江省山西省规定:进度款比例不低于85%
3、广东东莞规定:进度款比例不低于90%,也是截至目前发文省市中要求最高的。

2

2023年9月,住建部对《建筑工程施工发包与承包计价管理办法》16号部令进行了修订。新增“施工过程结算”相关内容

1、工程发承包计价包括的内容增加“进行施工过程结算和竣工结算,以及确定和调整合同价款的计价活动”。

2、合同价款包括的内容增加“施工过程结算价款”。

3、明确提出全面推行施工过程结算和支付,约定期限,以及施工过程结算文件作为竣工结算文件的组成部分

将第十七条修改为当年开工、当年不能竣工的工程全面推行施工过程结算和支付

“发承包双方应当通过合同约定,按时间节点或进度节点对周期内已完成且无争议的工程量进行价款计算、确认,并按照合同约定比例支付。发承包双方在合同中对施工过程结算的期限应当有明确约定;没有约定的,可以认为其约定期限均为28日

经发承包双方签字确认的施工过程结算文件作为竣工结算文件的组成部分。未经对方同意,另一方不得就已确认的施工过程结算文件进行重复审核。”

查看全文:重磅!住建部拟修改【第16号部令】,工程计价五大变革


工程造价成果文件由一级注册造价工程师审核签字并加盖执业专用章

1.0.4 工程量清单、最高投标限价、投标报价、清标、工程计量、合同价格调整和价款期中支付、价款结算与支付等工程造价成果文件,应由造价专业人员编制,由一级注册造价工程师审核签字并加盖执业专用章

13版原条款:

1.0.4  招标工程量清单、招标控制价、投标报价、工程计量、合同价款调整、合同价款结算与支付以及工程造价鉴定等工程造价文件的编制与核对,应由具有专专业资格的工程造价人员承担

编者注:2020年2月19日住房和城乡建设部令第50号对《注册造价工程师管理办法》(建设部令第150号,根据住房城乡建设部令第32号修正)修改。

第十八条修改为:“注册造价工程师应当根据执业范围,在本人形成的工程造价成果文件上签字并加盖执业印章,并承担相应的法律责任。最终出具的工程造价成果文件应当由一级注册造价工程师审核并签字盖章。”


最高投标限价编制

图片

图片

图片

编者注:《工程造价改革工作方案》(建办标〔2020〕38号)提出取消最高投标限价按“定额计价”等规定!决定在全国房地产开发项目,以及北京市、浙江省、湖北省、广东省、广西壮族自治区有条件的国有资金投资的房屋建筑、市政公用工程项目进行工程造价改革试点

1、修订工程计量、计价规范

  • 修订工程量计算规范,统一工程项目划分、特征描述、计量规则和计算口径。

  • 修订工程量清单计价规范,统一工程费用组成和计价规则。

2、完善工程计价依据发布机制

  • 取消最高投标限价按定额计价的规定。

  • 逐步停止发布预算定额

3、强化建设单位造价管控责任。

  • 引导建设单位根据工程造价数据库、造价指标指数和市场价格信息等编制和确定最高投标限价。

4、严格施工合同履约管理

  • 加强工程施工合同履约和价款支付监管。

  • 全面推行施工过程价款结算和支付


原文如下:

图片

为完善工程造价市场化形成机制,进一步统一工程造价计价规则,按照《工程造价改革工作方案》(建办标〔2020〕38号)要求,我部组织广东省建设工程标准定额站对《建设工程工程量清单计价规范》(GB/T 50500-2013)进行了修订,形成征求意见稿(附后),现向社会公开征求意见。有关单位和公众可通过以下途径和方式反馈意见。

1、电子邮箱:chengm@mohurd.gov.cn

2、通讯地址:北京市海淀区三里河路9号,邮编:100835

意见反馈截止时间2023年11月30日。

附件(点击可下载):《建设工程工程量清单计价标准(征求意见稿)》.pdf

住房城乡建设部办公厅

2023年11月7日

图片

图片

图片

图片

图片

图片

图片

图片

图片

图片



图片

图片




图片

图片

图片

图片

图片

图片


图片

图片

图片

图片





图片

图片


图片

图片


图片

图片

图片

图片



图片

图片

图片

图片

图片

图片

图片

图片

图片

图片

图片

图片

图片

图片

图片

图片

图片

图片

图片

图片

图片

图片

图片

图片

图片

图片

图片

图片





图片

图片

图片





图片

图片

图片

图片

图片

图片

图片



图片

图片

图片

图片

图片

图片

图片

图片

图片

图片

图片

图片

图片

图片

图片

图片

图片

图片

图片

图片

图片

图片

图片

图片

图片

图片

图片

图片

图片

图片

图片

图片

图片

图片

图片



声明:转载此文是出于传递更多信息之目的,不为商业用途。文字和图片版权归原作者所有,若有来源标注错误或侵犯了您的合法权益,请作者与我们联系,我们将及时更正、删除,谢谢。



最新文章