近期,中铁再成立2家新公司!
01
3月21日,中铁隧道局集团特种高新技术有限公司在上海自贸区临港新片区成立揭牌,标志着中铁隧道局聚焦落实党和国家发展新质生产力、打造央地合作典范、在新市场环境下创建专精特新企业的战略部署落地。临港新片区管委会副主任彭世权,中铁隧道局集团党委书记、董事长高伟,党委副书记、总经理易国良,中铁上投集团党委副书记、副总经理叶樵出席揭牌仪式。

彭世权代表临港新片区管委会,对特种高新技术有限公司成立表示祝贺。他表示,公司在临港新片区注册成立,将推动着上海乃至全国在隧道与地下工程行业打造发展新质生产力上争先出彩,体现了临港新片区对于科技创新、未来发展的无限期许和热忱追求。他希望特种高新技术有限公司不断提升隧道技术先导力、项目攻坚开拓力、智能建造创新力,为上海市新质生产力发展塑造新动能新优势,成为引领隧道与地下工程技术进步的旗帜,为我国隧道与地下工程建设事业做出更大贡献。
高伟代表中铁隧道局致辞,他指出,特种高新技术有限公司是应时代发展而生,是为打造央地合作典范而建,是携企业高质量发展的使命而行。对于公司的未来发展,中铁隧道局充满信心、寄予厚望。在特种高新技术有限公司即将扬帆启航之际,高伟寄语全体特战队员四个字:一是在“闯”字上展作为。以“闯”的战略开阔视野,以“闯”的精神开拓思路,以“闯”的劲头开创格局。二是在“新”字上求突破。坚持科技创新,坚持制度创新,坚持管理创新。三是在“干”字上下功夫。干要有章法,干要有人才,干要有态度。四是在“融”字上见实效。要以高质量党建引领高质量发展,融入共建发展格局,融入高质量发展格局。
易国良主持揭牌仪式,向出席仪式的领导、嘉宾表示热烈欢迎,向关心、支持和帮助特种高新技术有限公司成立的临港新片区管委会及相关部门,中国中铁东部总部、上投集团表示诚挚感谢,并宣布特种高新技术有限公司成立。

伴随着激昂的音乐和喜庆的礼炮奏响,彭世权、高伟、叶樵以及特种高新技术有限公司相关领导共同揭牌。
活动前,彭世权与高伟进行了交流会谈,双方就特种高新技术有限公司入驻上海临港的战略意义、隧道与地下工程领域未来发展以及临港地区对高新技术企业的政策导向等问题进行了深入交流。
临港新片区管委会高新产业和科技创新处、党群工作部(人才处)、港城集团、中国中铁上海总部等多家单位领导和来宾共计50余人出席仪式。

为推动产业转型升级、实现更高质量发展,在新市场环境下构建专精特新“护城河”,中铁隧道局整合特种作业与技术优势资源,组建成立特种高新技术有限公司,打造一支专门从事隧道与地下工程领域特殊工艺专业化施工和急难险重应急抢险救援任务的特种作战队,建设集隧道技术先导力、项目攻坚开拓力、智能建造创新力于一体的专精特新企业。
特种高新技术有限公司主要从事隧道及地下工程领域的注浆与地层加固、通风环控、冷冻、清障、瓦检、井巷施工与运营、工程缺陷与病害治理、应急抢险救援等特种作业和技术服务。公司成立隧道及地下工程特种技术研究院,组建专家科研团队,开展隧道及地下工程领域特种材料、特种技术、特种设备、特种工艺的创新研发和推广应用。
未来,特种高新技术有限公司将立足上海临港新片区,秉承“忠诚担当 精诚优新”的企业精神,践行“做专一、创唯一、争第一”的使命担当,致力于隧道及地下工程领域特种技术的研发、专业化施工和服务,建设行业内最具竞争力的“特种作战队”品牌,以科技创新推动产业创新,不断拓展“新质生产力”新空间,培育新产业、新业态和新模式,为中铁隧道局新质生产力发展塑造新动能新优势,助力隧道与地下工程行业高质量发展。
上海自贸区临港新片区位于上海市东南部,是进一步扩大对外开放的重大战略部署,旨在对标国际,打造一批更高开放度的功能型平台,集聚一批世界一流企业,建成具有较强国际市场影响力和竞争力的特殊经济功能区,从而更深层次、更宽领域、更大力度地推进全方位高水平开放。
02
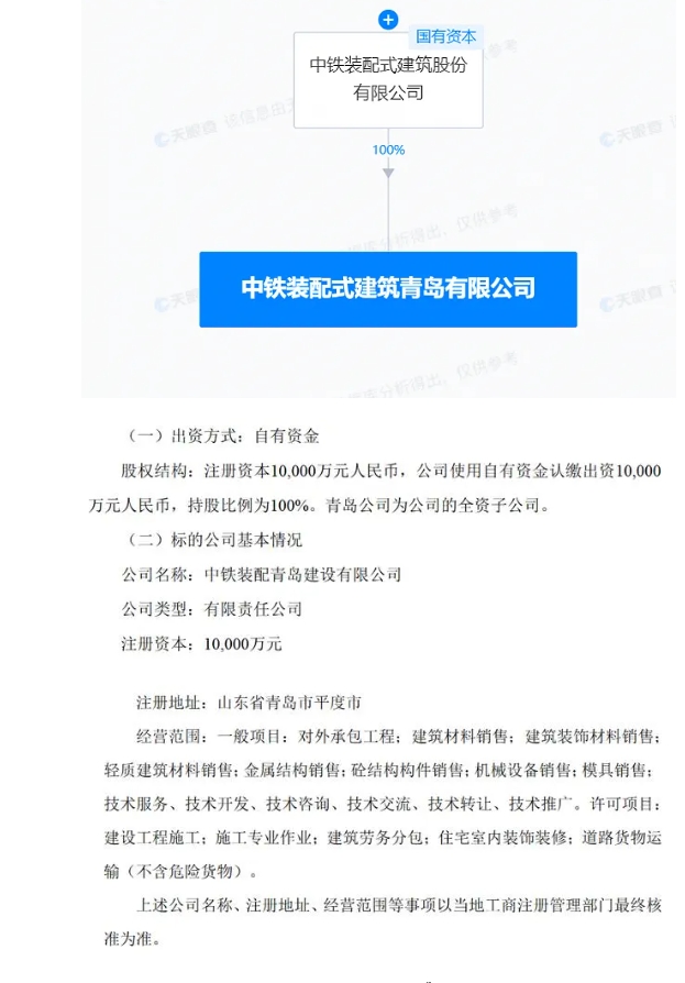
近日,据企查查APP消息:中铁装配式建筑青岛有限公司成立,法定代表人为王同厂,注册资本1亿元,经营范围包含:对外承包工程;建筑材料销售;建筑装饰材料销售;轻质建筑材料销售等。企查查股权穿透显示,该公司由中铁装配全资持股。

中铁装配式建筑股份有限公司(简称“中铁装配”),成立于2006年,是中国中铁旗下唯一的高科技创新型装配式建筑业务平台,深交所创业板上市公司(股票代码:300374)。公司是集装配式建筑设计咨询、产品研发、智能制造、智慧建造、投资开发、运营维管于一体的建筑工业化科创集团。
未来装配式建筑工程会越来越多!