国务院批复同意!江西大批项目来了

来源:建设库建设库147457 阅读2024/02/18

截至目前,国务院已接连批复江苏、广东、山东、福建、湖南、安徽、江西、河北、山西、吉林、宁夏、海南、浙江、广西、内蒙古、贵州、青海、黑龙江、四川、云南、甘肃、陕西等20多省《国土空间规划(2021—2035年)》。 

 近日,又一省正式印文。

《江西省国土空间规划(2021-2035年)》已于2023年9月15日经国务院批复同意

2024年1月11日,江西省人民政府正式印发《江西省国土空间规划(2021-2035年)》。

规划范围包括省域行政辖区内全部国土空间。规划基期年为2020年,规划期限为2021年至2035年,远景展望至2050年

《江西省国土空间规划(2021-2035年)》已于2023年9月15日经国务院批复同意

2024年1月11日,江西省人民政府正式印发《江西省国土空间规划(2021-2035年)》。

规划范围包括省域行政辖区内全部国土空间。规划基期年为2020年,规划期限为2021年至2035年,远景展望至2050年


图片


江西省未来建设方向

立体化综合交通网络


图片


铁路、公路、机场体系布局:


图片



图片


落实国家综合立体交通网主骨架布局,强化对外联系通道建设。

加快纵向“京津冀—粤港澳”主轴贯通,推进京港台高铁昌九段建设谋划咸修吉(井)铁路布局。推动横向“长三角—成渝”主轴沪昆通道扩容提质,共建赣鄂湘长江高等级航道,规划布局常岳昌高铁、武咸昌高铁、长沙至南昌(九江)铁路,构建南昌—武汉、南昌—长沙之间复合交通走廊。积极融入“长三角—粤港澳”主轴,战略性布局“浙赣粤”通道,规划预留景鹰瑞铁路、赣广高铁、赣龙厦高铁通道,实现江西全面融入粤港澳大湾区、长三角城市群3小时交通圈。提升福银、厦蓉通道服务水平,加快推进昌厦(福)高铁、赣龙厦高铁规划实施。加强与东部沿海港口的疏港通道衔接组织,推进赣粤运河前期论证,开展浙赣运河前期研究,构建陆海直达低成本物流大通道。

优化省域综合交通格局,构建以“沪昆”、“京港澳”为主轴的“六横六纵”综合运输大通道。

建成横向沿江、岳衢、沪昆、衡吉温、韶赣厦、渝长厦通道,以及纵向京港澳、合福、福银、蒙吉泉、阜鹰汕、咸井韶通道。形成南昌都市圈“二环九射”、赣州“一环七射”交通骨架网络。引导交通基础设施差异化布局,加强城镇化发展区交通网络提质增效,进一步优化交通与城镇空间的协调布局。促进农产品主产区城乡交通统筹布局,完善农村物流体系建设。控制重点生态功能区交通增量布局,加强交通项目生态化选线,支持既有设施改造升级。

保障综合立体交通网建设。

衔接国家综合立体交通网推进高速铁路、高速公路、高等级航道、民用航空网络建设,优化普速铁路、国省道网络布局,加快构建全省现代化高质量综合立体交通网2035年规划铁路总里程8000公里,高速铁路总里程3600公里以上,高速公路总里程10000公里以上,普通国省道总里程20000公里以上,高等级航道总里程约2000公里,实现铁路网覆盖全省90%以上县(市、区),民用机场1小时交通圈覆盖90%以上的县(市、区),高速公路市市有绕城、县县双高速,乡镇30分钟上高速

建设现代化高质量综合交通体系。

建成现代交通物流体系,提供“结构优化、安全便捷、普惠城乡”的综合运输服务,促进智慧交通全方位渗透,引导交通与魅力空间深度融合,打造“绿色交通”江西样板。到2035年基本形成全省“123”交通出行圈,融入全球“123”快货物流圈(①南昌都市圈、赣州都市区及其他城镇群1小时通勤,南昌至省内其他设区市、设区市至辖区内县城1小时通达;省内各设区市之间2小时通达;南昌至全国主要城市3小时覆盖。国内1天、周边国家2天、全球主要城市3天送达。)

构建“水陆空”三位一体国际运输网络。

培育以南昌为核心赣州、九江、上饶为节点的四大门户型枢纽城市,优化和扩大口岸功能,建设多方式协同的国际性交通枢纽港站体系。

做强区域航运中心。

充分发挥长江黄金水道优势,全面建成以九江港为核心的长江经济带区域性航运中心,大力提升“江海直达”航运功能,积极培育“近洋直航”国际航线,完善疏港通道布局,加强多式联运体系建设。

做大航空运输平台。

依托南昌昌北国际机场打造客货并重的区域性复合型航空枢纽,完善国际航线网络,加强九江庐山机场与南昌机场功能联动;培育赣州黄金机场航空货运功能,形成跨境电商试验区重要支撑;积极争取宜春、景德镇、三清山、瑞金等机场口岸功能。

做优陆港跨境物流。

推进“一市一港”无水港布局重点建设南昌向塘、赣州两大中欧班列组织枢纽,支持上饶、宜春、新余、鹰潭、抚州等地申报综合保税区和预留发展空间,加强内陆港与沿海枢纽港口之间的铁海联运班列组织。

建设多层次协同的交通枢纽体系,提升对区域产业布局的支撑作用。

加强“一核三极多中心”枢纽城市建设,支持南昌都市圈发展国际性门户枢纽,推进南昌—九江核心枢纽的资源整合优势互补;建设赣州、上饶全国性综合交通枢纽;支持赣西(宜春、新余、萍乡)培育全国性综合交通枢纽功能;建设吉安、抚州、鹰潭、景德镇等区域性综合交通枢纽;加强综合交通枢纽的一体化建设,提高多种交通方式的衔接转换能力。加强综合货运枢纽建设,推进多式联运高质量发展,重点建设南昌“三型”国家物流枢纽和九江港口型国家物流枢纽,推动赣州、鹰潭国家物流枢纽布局。加强综合交通枢纽、国家物流枢纽与周边区域产业功能空间的统筹规划,促进集约布局、地上地下综合开发,拓展枢纽的综合服务功能。

推动基础设施贯彻国防要求。

民用机场、港口、铁路等大型交通设施和大型物流枢纽基地等落实军民融合的空间需求。

水利设施规划建设
构建“五河一湖汇长江,一环五带联百库”的水网总体布局。

以国家骨干水网为依托,以长江、鄱阳湖、五河等自然河湖为基础,建设环鄱阳湖水资源配置工程,构建赣西北、赣东北、抚河流域、赣南和吉泰盆地五大水资源配置带,加强大型水利枢纽工程调控作用,构建全省骨干水网体系,推进市县水网建设,优化水网空间格局。

加强大江大河大湖防洪设施建设。

以长江干流江西段、鄱阳湖治理为重点实施鄱湖安澜百姓安居专项工程,推动江河堤防达标建设,畅通江河洪水通道,规划建设现代防洪工程体系,实现“江湖两利”。推进康山等4个国家级蓄滞洪区、泉港等省级蓄滞洪区建设,以符合防洪要求为前提加强范围内国土空间用途管控,确保分蓄洪功能。


图片


提升城乡水源工程供水保障能力。

推进环鄱阳湖水资源配置工程重点跨区域、跨流域引调水工程建设,优化区域水资源配置格局,加强南昌都市圈、重点中心城市供水保障能力。推进江口、万安水库前期工作,研究论证鹅婆岭等大型水库,推动兴江、大岗山、南茶、南溪、铁镜山、永济、东源、流源等一批中型水库,以及一批小型水源工程建设。完善万安等已建水库的供水配套设施建设。保障城乡供水工程用地,全面推进县城以上城市应急水源工程建设,实施环鄱阳湖水资源配置工程、引梅入瑞、井冈山调水工程等引调水工程,南昌、赣州、九江等重要城市供水体系应确保2处主水源与1处备用水源,其他城市应确保1处主水源与1处备用水源,到2035年全面完成所有城市的应急备用水源建设

加强农田水利工程建设,推进灌区现代化建设与改造。

以鄱阳湖平原等5个农业生产集中区为重点,实施大坳、梅江、平江等大型灌区建设,推进吉泰盆地等大型灌区前期工作,推动赣抚平原、袁惠渠、潦河等18处大型灌区续建配套与现代化改造,继续开展万长、白鹿等一批中型灌区续建配套与节水改造

能源设施
加快转变能源利用结构。

持续提高非化石能源消费比重,落实国家碳达峰目标。加强支持水能、光伏、风电、生物质能、地热能等可再生能源项目建设,推动奉新等一批抽水蓄能电站项目建设,以光电建筑一体化、农光互补等综合利用电站为重点发展光伏发电,以高山风场为重点发展风电。推动瑞金电厂二期、丰城电厂三期、信丰电厂、新余电厂二期、神华九江二期、上高电厂、上饶电厂等支撑电源项目建设投产工作。按照国家统筹安排,做好彭泽等核电站厂址保护。规范风力发电、光伏发电、地热能源项目开发建设管理,落实耕地和永久基本农田、生态保护红线用途管制要求,做好选址论证,降低生态环境影响。

推进电力输送通道建设。

规划建设南昌—武汉等纳入国家规划的特高压输电工程。加快推进江西第二回直流输电通道纳规建设,形成与国家大型能源基地互联互通、华中各省融合互济的特高压骨干网架。预留保障各电压等级的变电站站址用地和输电通道空间。近期加快建设南昌—武汉特高压工程及吉安东、高安、信玉、赣州东、云峰、鹰潭、抚州、信州、马回岭等500千伏输变电工程

支持能源运输储备配套设施建设。

完善成品油管道运输工程及配套设施,推进樟树—萍乡、赣州—龙南、赣州—瑞金成品油管道建设,进一步优化省内成品油管网布局。推进铁路、公路、港口等重大煤炭运输通道建设,根据省内煤电企业分布、浩吉铁路及长江水运条件,布局一批煤炭储备项目。支持推进川气东送二线皖赣支干线等国家管网工程、省级天然气管网和互联互通工程建设,依托国家管网构建多节点、多环型双向输气模式,稳妥推进“县县通气”目标实现。完善天然气储配设施布局,重点推进湖口液化天然气(LNG)储配项目二期工程建设,有序推进樟树盐穴地下储气库等天然气储备设施规划建设。

都市圈


图片


构建“东联西引、南北畅通”多向开放格局,畅通出省交通大通道。

全面对接长三角、粤港澳大湾区,与湖北、湖南共建长江中游城市群,积极联动成渝双城经济圈、海西经济区。建设南昌、赣州、九江、上饶等开放门户,推动其他城市提升双向开放水平,支持省际毗邻地区基础设施互通互联和共建跨省合作产业平台

都市圈引领战略。

做强做优南昌都市圈,增强南昌中心城市功能和区域辐射能力,深化昌九、昌抚一体化加强对赣江新区发展支持,加快“1小时”交通圈建设。积极培育赣州省域副中心城市,提升九江、上饶、宜春等其他设区市集聚和综合服务能力。支撑以县城为重要载体的城镇化建设,因地制宜推动县城和小城镇特色发展、优化布局。强化城镇、产业沿主要交通通道集聚,切实提升开发区用地效益。

推动都市圈形成以南昌为中心的圈层式、网络化城镇空间格局。

推进南昌中心城区与南昌县城、赣江新区的城镇空间一体化规划建设,建设都市圈中心城市,增强高端服务和科教创新功能。加快赣江新区、南昌空港新城、南昌向塘国际陆港新城、南昌高铁东站新城、南昌未来科学城、九江九望新城等功能片区建设

构建都市圈“一小时”交通圈。

规划以南昌市为核心的“一环七射两联通”城际铁路网。优先利用昌九城际铁路、昌福铁路、沪昆高铁、昌赣高铁、昌景黄高铁开行城际列车。规划预留以南昌市区为中心,放射布局的市域(郊)铁路通道。

原文如下:


图片



江西省人民政府关于印发《江西省国土空间规划(2021-2035年)》的通知

各市、县(区)人民政府,省政府各部门:

《江西省国土空间规划(2021-2035年)》已于2023年9月15日经国务院批复同意,现印发给你们,请结合实际认真组织实施。

2024年1月11日

(此件主动公开)

江西省国土空间规划

(2021-2035年)

目  录

前 言

第一章 规划背景

 第一节 现状基础

 第二节 主要问题

 第三节 机遇挑战

第二章 目标与战略

 第一节 指导思想

 第二节 基本原则

 第三节 规划目标

 第四节 空间战略

第三章 以“三区三线”为基础,构建“美丽江西”国土空间新格局

 第一节 统筹“三线”划定和自然灾害风险空间管控

 第二节 优化完善主体功能分区格局

 第三节 构建国土空间开发保护总体格局

第四章 提高农业空间质量,建设赣鄱沃野

 第一节 严格落实耕地与永久基本农田保护要求

 第二节 建设绿色高产农业生产空间

 第三节 推动城乡融合和乡村空间布局优化

 第四节 推进农村土地综合整治

第五章 筑牢生态安全底线,守护“一湖清水”

 第一节 严格保护生态空间

 第二节 建立自然保护地体系

 第三节 完善生物多样性保护网络

 第四节 实施全域生态修复

 第五节 加强流域协调保护

 第六节 巩固提升生态系统碳汇能力

第六章 优化城镇空间布局,加快绿色崛起

 第一节 加强城镇开发边界管控

 第二节 优化完善城镇体系结构

 第三节 培育做强南昌都市圈

 第四节 构建集约高效的产业空间

 第五节 营造宜居安全的生活空间

第七章 塑造“红绿古”魅力空间,彰显江西特色

 第一节 整体保护传承历史文化遗产

 第二节 传承红色基因

 第三节 弘扬赣鄱文化

 第四节 建设风景如画的魅力空间

第八章 完善重大设施布局,强化支撑能力

 第一节 建立健全立体化综合交通网络

 第二节 加强区域性水利设施规划建设

 第三节 构建安全低碳清洁的能源设施网络

 第四节 完善综合防灾减灾体系布局

 第五节 统筹环境和新型基础设施布局

 第六节 统筹协调基础设施空间布局

第九章 加强自然资源保护和集约高效开发利用

 第一节 加强土地资源保护和集约利用

 第二节 强化水资源刚性约束和安全保障

 第三节 提升森林资源质量

 第四节 严格保护湿地资源

 第五节 推动矿产资源绿色勘查开发

第十章 促进区域开放融合,实施协同联动

 第一节 融入区域双向开放格局

 第二节 加强区域生态环境协同保护

 第三节 推进省际毗邻区域空间合作

 第四节 推动省内“一圈三区”空间协同发展

第十一章 完善规划实施保障机制

 第一节 加强党的领导

 第二节 完善配套政策机制

 第三节 强化规划传导与用途管制

 第四节 实施规划全生命周期管理

 第五节 加强工作保障

前  言

国土空间规划是可持续发展的空间蓝图,是各类开发保护建设活动的基本依据。按照《中共中央国务院关于建立国土空间规划体系并监督实施的若干意见》要求和省委、省政府部署,编制“多规合一”的《江西省国土空间规划(2021-2035年)》(以下简称本规划)。

本规划以习近平新时代中国特色社会主义思想为指导,全面贯彻党的二十大精神,深入贯彻习近平总书记考察江西重要讲话精神,完整、准确、全面贯彻新发展理念,整体谋划省域国土空间开发保护新格局,以落实重大战略、筑牢安全底线、优化国土空间、提升效率品质、实现共同富裕、促进区域协调为编制主线,为有效实施国家和省委、省政府重大战略,实现全省2035年与全国同步基本实现社会主义现代化目标提供空间保障。

本规划是对《中华人民共和国国民经济和社会发展第十四个五年规划和2035年远景目标纲要》《全国国土空间规划纲要(2021-2035年)》的落实,是规划期内省域国土空间保护、开发、利用、修复的政策和总纲,指导约束省级相关专项规划和市县国土空间规划编制,具有战略性、综合性、协调性和约束性。

规划范围包括省域行政辖区内全部国土空间。规划基期年为2020年,规划期限为2021年至2035年,远景展望至2050年

第一章 规划背景

江西省自然资源与发展条件优越,近年来经济发展形势不断向好。当前,江西省正处于厚积薄发、爬坡过坎、转型升级的关键阶段,全省国土空间面临着地区发展不足不平衡、局部生态环境敏感脆弱、城镇体系和都市圈发展不充分不协调以及资源利用方式粗放等问题;也面临着气候变化、人口结构变化、区域格局深刻调整、科技革命深入发展、碳达峰碳中和等新趋势和新挑战,必须深刻认识和全面把握。

第一节 现状基础

江西省地处我国东南部,长江中下游南岸,省内水系发达、自然资源丰富、生态本底优越,资源环境承载能力较强,孕育了特色鲜明的多元地域文化,在全国及世界都具有突出影响力。全省地貌类型多样,总体可概括为“六山一水二分田,一分道路和庄园”,山地、丘陵约占全省国土总面积的78%,境内东西南三面群山环绕,内侧丘陵广亘,中北部平原坦荡,整个地势周高中低,渐次向北倾斜。亚热带季风气候显著,四季分明,夏季高温,冬季寒冷;降水量较为丰富,但季节分布不均,春夏多雨,秋冬干燥。江西耕地资源紧张,并承担着区域生态屏障保护的重要责任,同时正处于大有可为的战略机遇期、优势叠加的红利释放期和动能升级的转型关键期,必须坚持统筹保护与发展,加快形成节约资源和保护环境的发展方式,实现全省高质量发展。


党的十八大以来,在以习近平同志为核心的党中央坚强领导下,江西坚持以习近平新时代中国特色社会主义思想为指导,坚决贯彻习近平总书记对江西工作重要要求,深入实施国家各项重大战略,加快推进高质量发展和国家生态文明试验区建设,国土空间开发保护工作取得了显著成就。

严格落实耕地保护责任。“十三五”期间补充耕地90.39万亩,累计建成高标准农田2305.70万亩,为全省粮食总产量连续稳定在430亿斤以上奠定坚实基础。

生态优势巩固提升。生态环境质量保持全国前列,森林覆盖率居全国第二,是全国“最绿”省份之一。2020年全省地表水水质优良比例为94.7%,100个县(市、区)中94个生态质量保持优良。

资源要素保障能力不断增强。资源节约集约利用水平提高,单位国内生产总值建设用地使用面积、用水量明显下降,有效支撑经济发展量质双升,地区生产总值全国排名上升至第15位。

城镇开发格局持续优化。南昌都市圈发展态势良好,形成沪昆、京九两条城镇产业聚集带。国土空间品质明显改善,有序保障城镇绿地、道路、公共服务设施用地供给,76%的自然村实施整治建设。

区域基础设施不断完善。水利、交通、能源设施网络进一步优化,高速铁路里程突破2000公里,高速公路通车里程突破6000公里,实现高铁设区市全覆盖、县县通高速。

“多规合一”的国土空间规划体系持续完善。国土空间规划“四梁八柱”顶层设计基本完成,创新过渡期国土空间规划管理,保障经济社会发展用地空间需求,开展“多规合一”实用性村庄规划编制专项行动。

第二节 主要问题

自然资源紧约束问题突出。全省耕地资源有限,人均耕地资源不足1亩,仅相当于全国人均水平的2/3,部分地区耕地质量面临下降风险,耕地保护压力突出。全省煤炭、石油、天然气等能源矿产贫乏,能源自给能力不足。

生态空间质量有待提高。受长江来水和气候变化影响,2003年后鄱阳湖枯水期水位下降且时间变长,湖区面积缩小,生态环境和生物多样性受到威胁,2022年鄱阳湖星子站水位创历史新低。全省森林质量不高,乔木林亩均蓄积量低于全国平均水平。抚河、赣江上游地区依然存在水土流失现象。

区域性设施支撑能力不足。支撑全省融入“一带一路”和“双循环”格局的对外交通通道还未完全贯通,主要枢纽开放水平和吞吐量与周边省份相比有较大差距。水利设施在防洪、供水、水生态保护等方面仍然存在短板。

城镇空间集聚不足和发展粗放并存。全省城镇体系不完善,中心城市规模偏小、辐射能力偏低。南昌都市圈等优势发展地区要素聚集度不高,与周边省份都市圈差距较大。土地利用水平总体不高、用地相对粗放。

优势资源利用水平不高。水资源节约集约利用水平低于全国平均水平。矿产资源集约和绿色开发水平不高。生态与历史文化资源利用不足,关联产业发展层次偏低,配套基础设施薄弱,“绿水青山”价值转化不充分。

国土空间品质有待进一步提升。城镇公共服务设施空间配置不均衡,服务品质有待提升。城乡基本公共服务配套差距大,农村公共服务设施用地比例偏低。国土空间特色风貌不突出。

第三节 机遇挑战

国家战略落地迎来重大政策机遇。近年来,党中央、国务院批复实施国家生态文明试验区(江西)、江西内陆开放型经济试验区、赣南等原中央苏区振兴发展、鄱阳湖国家自主创新示范区、景德镇国家陶瓷文化传承创新试验区、湘赣边区域合作示范区等一系列重大战略,为江西在推进中心城市和门户节点城市发展、引导特色资源开发利用、加快重大设施规划布局等方面带来新机遇。

“两山理论”深入实施创造重大转型机遇。近年来江西省牢固树立绿水青山就是金山银山理念,深入推进国家生态文明试验区建设和相关体制机制改革创新,为加快生态资源优势转化为发展优势、培育绿色产业体系、推动全省国土空间协调发展、实现发展动力升级与高质量发展带来重大转型机遇。

“双循环”新发展格局下区位优势升级凸显重大地缘机遇。面对复杂严峻的国际经济形势,在国家“双循环”新发展格局中,江西“四面逢源”的区位优势更加凸显。随着江西加快融入“一带一路”、长江经济带、长三角一体化、粤港澳大湾区和共建长江中游城市群,全省多向开放优势将进一步强化,为加快承接东部地区产业链和供应链转移、面向区域消费升级需求发展新兴产业带来更大机遇。

新一轮科技和产业革命带来弯道超车的历史性机遇。新一轮科技革命和产业变革深入发展,江西省在航空、虚拟现实、移动物联网、硅衬底半导体照明等领域已取得先发优势,为实现“变道超车”“换车超车”增添了新动能。

平衡发展和保护关系对国土空间保护利用提出新挑战。生态文明建设背景下,党中央、国务院大力推动绿色发展,要求落实碳达峰碳中和目标,加强资源高效利用,强化资源消耗管控。江西省正处于经济加快追赶、转型升级关键阶段,在协调保护与发展关系、优化空间资源与设施要素的配置上面临挑战。

全球气候变化对国土空间安全提出新挑战。受全球气候变化影响,江西省极端天气发生频率明显提高,洪涝、干旱、地质灾害等自然灾害风险加大,水利、防灾减灾设施应对能力不足,局部地区生态功能退化、粮食减产风险增加,对生态安全、防洪安全、水资源安全、粮食安全带来挑战。

区域发展格局演变对国土空间竞争力提出新挑战。近年来,全国区域经济发展和人口集聚分化、极化态势更加明显。人口“七普”数据显示,江西省仍然是人口流出大省。未来,国内区域之间竞争更加剧烈,江西省在吸引发展要素、提升空间竞争力过程中面临突出挑战。

人口结构变化对国土空间品质提出新要求。规划期内,全省人口面临增长拐点,人口老龄化程度进一步加深,但人口流动趋势依然明显,同时中等收入群体将稳步增加,人民群众对公共服务、生态产品的需求趋于多元化,对国土空间品质提升提出更高要求。

第二章 目标与战略

围绕全面建设社会主义现代化江西目标,针对江西省国土空间开发保护面临的问题和挑战,明确指导思想、基本原则、规划目标和空间战略,统筹安排各项规划任务。

第一节 指导思想

以习近平新时代中国特色社会主义思想为指导,全面贯彻落实党的二十大精神,统筹推进“五位一体”总体布局、协调推进“四个全面”战略布局,深入贯彻落实习近平总书记考察江西重要讲话精神,立足新发展阶段,完整、准确、全面贯彻新发展理念,构建新发展格局,坚持以人民为中心,坚持绿色可持续发展,坚持统筹发展与安全,以统筹划定落实耕地和永久基本农田、生态保护红线、城镇开发边界三条控制线为基础,优化全省农业、生态、城镇空间格局,推进国土空间高水平保护、高质量发展、高效能治理,为推进全省高质量发展、实现“五个一流”、建设“六个江西”、高标准打造美丽中国“江西样板”、打造全国构建新发展格局的重要战略支点、全面建设社会主义现代化江西提供坚实的空间基础。

第二节 基本原则

坚持底线思维,绿色发展。贯彻习近平生态文明思想,统筹发展和安全,协调保护与开发,坚持耕地保护优先,守住自然生态安全边界,严守粮食安全、生态安全、资源安全、军事安全等国土空间安全底线。系统保护和修复山水林田湖草沙生命共同体,提升生态系统服务功能。践行绿水青山就是金山银山理念,推动生态产品价值实现。促进人与自然和谐共生,落实全面节约战略,全面提高自然资源利用效率,加快资源利用方式根本转变。

坚持以人为本,共享发展。围绕人民对美好生活的向往,加大与人民生活品质提高相关的资源环境要素供给,加强公共服务用地保障,推进城乡基本公共服务均等化。完善重大基础设施布局,增强国土空间韧性。突出文化与自然相融合的景观魅力,构建高品质的美丽国土空间。

坚持内外联通,开放发展。积极融入“双循环”新发展格局,落实“一带一路”倡议和长江经济带等国家战略,发挥“四面逢源”的区位优势,加快完善多向开放的综合立体交通网络,推进重点开发区和省级开放合作平台建设,形成内外联动、双向互济的开放式国土空间格局。

坚持优势互补,协调发展。根据主体功能定位、资源环境承载能力,发挥各地比较优势,推动南昌都市圈、赣南等原中央苏区、赣东北、赣西差异化协调发展,引导资源要素向优势地区高效集聚,强化国土空间支撑保障能力。加快培育南昌都市圈,提升中心城市能级,加强县城综合服务能力,促进大中小城市和小城镇协调发展。

坚持系统治理,创新发展。突出系统治理、综合治理,兼顾近期与远期目标,统筹应用法律、行政、经济、新技术等手段,创新完善国土空间规划实施与用途管制机制,实现国土空间规划全生命周期管理,推动国土空间治理体系与治理能力现代化。

第三节 规划目标

到2025年,国土空间开发保护格局得到优化,农业空间粮食安全保障能力进一步巩固,生态空间实现有效保护和修复,生态环境质量保持全国一流水平,南昌都市圈等重点城镇空间要素集聚能力和综合承载能力显著增强,美丽中国“江西样板”建设初见成效。空间开发和自然资源利用效率明显提高,绿色低碳发展成效明显。城乡区域协调发展水平显著提升,全省区域发展格局更加均衡。

到2035年,高标准建成美丽中国“江西样板”,形成大湖流域统筹保护与开发的生态文明建设新模式,构建安全、绿色、开放、协调、宜居、美丽、智慧的高品质国土空间,成为我国南方地区重要生态屏障、全国粮食和绿色农产品供应基地、全面建设社会主义现代化江西的空间支撑、文化与自然魅力彰显的宜居家园。

国土空间安全保障能力全面加强。粮食安全底线管控体系进一步完善,耕地保有量不低于4004.59万亩。建立全域生态安全底线管控体系,生态安全屏障全面筑牢,生态环境质量保持全国领先,生态保护红线面积不低于4.12万平方千米,森林覆盖率保持稳定。粮食、生态、水、能源矿产资源安全保障能力明显增强。

国土空间绿色发展竞争力持续提高。城镇空间开发更加绿色、集聚、高效,城镇化质量显著提高,全省常住人口城镇化率达到72%左右。城乡区域格局更加协调均衡,南昌都市圈基本建成现代化都市圈,南昌等中心城市综合实力明显增强,形成都市圈引领、大中小城市协同发展的多中心城镇网络。节约集约、绿色低碳的资源利用体系基本建成,资源节约集约利用水平达到全国前列。

国土空间开放韧性水平显著增强。内通外联的立体化综合交通网络更加完善,内陆高水平双向开放高地基本建成,全省“123出行交通圈”基本形成。水利、能源、防灾减灾、新基建等基础设施体系进一步完善,国土空间应对各类灾害的风险防范能力明显提升。

国土空间品质稳步提升。城乡发展差距显著缩小,基本公共服务设施配置实现均等化。文化和自然资源得到更好保护,塑造山水生态和地域文化特色突出的魅力空间。

国土空间治理能力实现现代化。建立体系健全、责权明晰、传导有效的国土空间规划体系,基于省级国土空间基础信息平台、国土空间规划“一张图”和实景三维江西,统一国土空间用途管制、开展国土空间规划全生命周期管理,基本实现国土空间治理体系和治理能力现代化。

到2050年,形成生态优越、均衡开放、集约高效、宜居安全、魅力突出的国土空间保护开发新局面,国土空间治理体系和治理能力全面现代化,绿色发展竞争力全国领先,成为大湖流域可持续发展的世界典范。

江西省国土空间开发保护主要指标表


图片


第四节 空间战略

生态筑屏战略。严守生态保护红线,建立自然保护地体系,推进鄱阳湖“一湖清水”、五河沿线生态空间和赣东北、赣西、赣南地区生态安全屏障的联动保护,以流域为单元推进全域多要素的生态修复工程。重点加强洪涝和地质灾害治理,建设集防洪安全、供水安全、生态安全于一体的水网体系,提高国土空间安全水平。

开放协同战略。构建“东联西引、南北畅通”多向开放格局,畅通出省交通大通道全面对接长三角、粤港澳大湾区,与湖北、湖南共建长江中游城市群,积极联动成渝双城经济圈、海西经济区。建设南昌、赣州、九江、上饶等开放门户,推动其他城市提升双向开放水平,支持省际毗邻地区基础设施互通互联和共建跨省合作产业平台

都市圈引领战略。做强做优南昌都市圈,增强南昌中心城市功能和区域辐射能力,深化昌九、昌抚一体化加强对赣江新区发展支持,加快“1小时”交通圈建设。积极培育赣州省域副中心城市,提升九江、上饶、宜春等其他设区市集聚和综合服务能力。支撑以县城为重要载体的城镇化建设,因地制宜推动县城和小城镇特色发展、优化布局。强化城镇、产业沿主要交通通道集聚,切实提升开发区用地效益。

乡村振兴战略。落实最严格的耕地保护制度,坚持耕地保护优先,加强高标准农田建设,引导农业空间的多元化种植经营,支撑绿色有机农业经济发展。发挥村庄规划引领作用,优化农业产业空间布局,保障农村一二三产融合发展用地,加快推动乡村振兴。

魅力彰显战略。全面融入长江经济带魅力空间格局,构建全省魅力空间体系,融合自然风光建设万里绿道,推动“两山”价值转化。建立独具江西特色的历史文化保护传承空间体系,建设长征、长江国家文化公园,加强长征文化线路、万里茶道文化廊道、赣粤文化廊道等重要文化线路保护。促进风景融城发展建设,构建景城融合的江西特色景观风貌。

第三章 以“三区三线”为基础,构建“美丽江西”国土空间新格局

贯彻国家战略要求,立足新时期江西省国土空间总体定位与发展目标,以资源环境承载能力为基础,落实主体功能区战略,发挥各地比较优势,统筹划定三条控制线,优化农业、生态和城镇空间布局,守牢自然灾害风险防控安全底线,构建底线约束有效、主体功能明显、功能优势互补的“美丽江西”国土空间新格局。

第一节 统筹“三线”划定和自然灾害风险空间管控

按照耕地和永久基本农田、生态保护红线、城镇开发边界的优先序统筹划定落实三条控制线。对三条控制线进行严格管控,将三条控制线作为调整经济结构、规划产业发展、推进城镇化不可逾越的红线。三条控制线一经划定,未经批准,不得擅自调整。

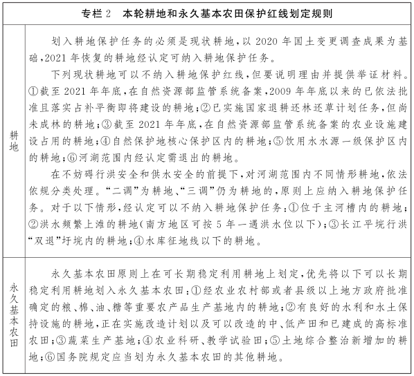
优先划定耕地和永久基本农田保护红线,坚守粮食安全底线。符合法律和政策规定的现状耕地应划尽划、应保尽保,优先确定耕地保护目标,将集中连片优质耕地,粮、棉、油、糖等重要农产品生产基地内耕地,蔬菜生产基地,农业科研、教学试验田内的耕地,已建和在建高标准农田等长期稳定利用耕地优先划入永久基本农田,实行特殊保护。将耕地和永久基本农田保护目标任务足额带位置下达到地块,做到上图入库,全省划定耕地保有量不低于4004.59万亩(266.97万公顷),永久基本农田保护面积不低于3545.43万亩(236.36万公顷),主要分布在鄱阳湖平原、赣抚平原、吉泰盆地、赣南丘陵、赣西丘陵。

优先保护城市周边永久基本农田和优质耕地,严格实施耕地用途管制。稳妥有序恢复流向其他农用地的耕地,补充流失耕地的缺口。

在保护好耕地和生态环境向好、不影响河湖行蓄洪安全的前提下,适度合理支持农产品生产空间从耕地向森林等拓展,形成同市场需求相适应、同资源环境承载能力相匹配的农业空间结构和布局。


图片



图片


科学划定生态保护红线,强化生态安全屏障。将生态功能极重要、生态极脆弱,以及具有潜在重要生态价值,必须强制性严格保护的区域划入生态保护红线,包括整合优化后的自然保护地。全省划定生态保护红线面积不低于4.12万平方千米,主要分布在鄱阳湖,赣江、抚河等五河源头区及重要水域,赣东—赣东北的怀玉山、武夷山等山地森林地区,赣西—赣西北罗霄山、九岭山、武功山等山地森林地区,赣南南岭山地、九连山山地森林地区。稳固重要山脉、河流等区域生态安全屏障,增强生态系统服务功能,加强生物多样性保护优先区域和主要珍稀濒危野生动植物集中分布地保护,注重保护城市化地区重要生态空间,严格控制人为活动尤其是开发建设对生态系统的破坏和扰动。以生态保护红线为核心,整体保护和合理利用森林、湿地、河流、湖泊、滩涂、荒地等自然生态空间,提升生态系统质量和稳定性,提供优质生态产品。


图片


合理划定城镇开发边界,引导城镇集约紧凑布局。在优先划定耕地和永久基本农田、生态保护红线的基础上,避让自然灾害高风险区域,结合人口变化趋势和存量建设用地状况,合理划定城镇开发边界,管控城镇建设用地总量,促进城镇空间集约紧凑发展。城镇开发边界面积一般控制在2020年现状城镇建设用地规模的1.3倍以内。衔接全省主体功能区格局、城镇开发格局,以主体功能区类型为城市化地区的县级单元,以及南昌都市圈、沪昆和京九城镇发展带沿线城镇为重点划定城镇开发边界。城市化地区的县级单元划定城镇开发边界占其国土面积8.4%左右,占全省城镇开发边界面积的58%以上。城镇开发边界划定范围包括城市、建制镇(乡、林场、垦殖场等)、依法合规设立的各类开发区。城镇开发边界内部划分城镇集中建设区、城镇弹性发展区和特别用途区。在城镇开发边界内实施战略留白,应对未来发展的不确定性。


图片



图片


强化自然灾害风险防控区域管控。加强气候资源条件、气候变化影响和风险评估,推进洪涝、地质灾害、地震等自然灾害风险调查评价和重点灾害区域识别,开展洪水洪涝风险控制线划定,明确地震重点监视防御区和地质灾害高风险区域范围,引导地质灾害高风险区域内居民避让迁移。


图片



图片



图片



图片


第二节 优化完善主体功能分区格局

完善主体功能分区体系。在农产品主产区、重点生态功能区、城市化地区基础上,叠加确定能源资源富集区、历史文化资源富集区、特别振兴区等其他功能区域。

优化县域主体功能分区。全省农产品主产区包括31个县(市、区),主要位于鄱阳湖平原、赣抚平原、吉泰盆地等农业生产集中区;重点生态功能区包括32个县(市、区),主要位于鄱阳湖、怀玉山、南岭、罗霄山、幕阜山等重点生态功能区;城市化地区包括37个县(市、区),主要位于南昌、赣州等中心城市周边,以及沪昆、京九两大城镇发展带沿线。

依据主体功能分区实施差异化管控。农产品主产区重点提高农业规模化、现代化生产水平,加强粮食和重要农产品供给安全保障能力。重点生态功能区加强对重要生态空间保护,对生态脆弱区域开展生态修复,提升生态系统服务功能,构筑生态安全屏障。城市化地区重点加强人口和经济集聚能力,提高土地利用效率,提升区域综合竞争力,统筹城镇空间的发展与农业、生态空间的保护。按照主体功能区类型差异化控制国土开发强度。

加强对叠加功能区的特色功能培育和政策支持。能源资源富集区包括能源资源基地、国家规划矿区、战略性矿产资源储备区、重点勘查区、重点开采区等区域。历史文化资源富集区包括景德镇市、庐山市、瑞金市、井冈山市、婺源县、金溪县等市县。特别振兴区包括国家认定的赣南等原中央苏区范围内的54个县(市、区),萍乡市、景德镇市、新余市、大余县4个国家级资源枯竭城市。对不同类型叠加功能区,制定相配套的土地、产业和财政配套政策,培育强化特色功能和支持特定地区振兴发展。

细化明确乡镇单元主体功能区。市级国土空间总体规划在本规划确定的县级主体功能区基础上,细化明确乡镇(街道)单元的主体功能分区类型,指引县域内区域差异化协调发展。


图片


第三节 构建国土空间开发保护总体格局

落实国家重大战略格局,构建“一圈引领、两轴驱动、江湖联保、三屏筑底”的总体格局。以南昌都市圈为引领,形成带动全省发展的核心区。依托沪昆和京九高铁通道构建两条区域发展主轴,沿线组织全省主要城镇、产业开发空间,加快建设高铁经济带。统筹长江、鄱阳湖和赣江等省内主要河流湖泊的生态空间管控,加强生态修复,实现江河湖泊联动保护。围绕赣东—赣东北、赣西—赣西北、赣南的山地丘陵地区,筑牢3个森林生态安全屏障,重点强化生态服务功能。

落实国家农产品主产区格局和国家粮食安全产业带建设要求,构建“五区三带”的农业空间格局。加强鄱阳湖平原、赣抚平原、吉泰盆地、赣南丘陵盆地、赣西丘陵盆地5个农业生产集中区的耕地保护,通过全域土地综合整治提高耕地集中连片度,强化农业可持续生产能力,保障水稻、棉花种植面积稳定,稳步扩大油菜种植面积,推进蔬菜、水产、畜禽、水果等优势产业规模化、产业化发展。培育赣东、赣西北、赣南3个生态特色农业发展带,发掘特色生态农业资源,推动农林复合发展,依法合理拓展农业生产空间,建设林业、茶叶和果业产业基地,鼓励发展生态休闲农业和乡村旅游,建设一批特色农产品标准化生产、加工和仓储物流基地,培育形成特色农产品优势区。

巩固落实国家“三区四带”生态安全屏障体系格局,夯实“一江双心,五河三屏”生态保护格局。贯彻落实长江经济带“共抓大保护”攻坚行动,建设美丽长江岸线江西段,加强沿岸自然岸线保护、污染治理和生态修复,推进岸线防护林和生态堤防建设。加强鄱阳湖、赣江源—东江源—北江源两个核心生态保护区域整体保护,开展鄱阳湖区域湿地与湖泊生态系统的改善与修复,强化鄱阳湖生物多样性保护、洪水调蓄功能,保障长江中下游流域水安全;着力提升赣江源—东江源—北江源区域森林质量,加强水源涵养、水土保持功能,保障省内及粤港地区用水安全。依托赣江、抚河等五大河干支流形成贯通全省、连接主要生态空间的多条生态廊道,完善区域生态空间网络,重点加强沿河自然岸线控制、生态堤防建设和污染治理,保护恢复河道生态系统及功能。筑牢赣东—赣东北、赣西—赣西北、赣南3个山地森林生态屏障,提高水源涵养、水土保持、生物多样性保护等功能。

对接落实全国“两横三纵”城镇化战略格局,完善“一圈两带四群”的城镇开发格局。做强做优南昌都市圈,强化南昌市中心集聚能力和辐射带动作用,培育赣江新区新发展引擎,联动周边市县,打造一体化发展的现代化都市圈。推动沪昆、京九两大城镇发展带加强资源要素集聚能力,强化省域“十字形”生产力布局主骨架,构建承东启西、纵贯南北的内陆双向开放大通道。加快赣州、信江河谷、新宜萍、吉泰等城镇群发展,以赣州城镇群为主、吉泰城镇群为辅,引领赣南等原中央苏区加快振兴发展;以信江河谷城镇群、景德镇城区为核心,带动赣东北开放合作发展区发展;以新宜萍城镇群为核心,促进赣西转型升级发展区加快发展。


图片



图片



图片



图片


第四章 提高农业空间质量,建设赣鄱沃野

江西是全国粮食主产区之一,也是全国唯一的绿色有机农产品示范基地创建试点省。习近平总书记考察江西时指出,要推进农业农村现代化,夯实粮食生产基础,坚持质量兴农、绿色兴农。深入落实粮食安全和乡村振兴战略,落实最严格的耕地保护制度,遏制耕地“非农化”,防止耕地“非粮化”,优化农业空间结构和布局,强化农业生产基础,县域统筹优化乡村空间布局,构建产出高效、产品安全、生态宜居的农业空间。

第一节 严格落实耕地与永久基本农田保护要求

严守耕地保护红线。严格落实国家带位置下达的4004.59万亩(266.97万公顷)耕地保护目标,作为规划期内必须守住的保护红线任务。健全耕地保护责任目标考核机制,地方党委和各级政府逐级签订耕地保护和粮食安全保障目标责任书,全面落实耕地保护主体责任。加强对市县党委政府履行耕地保护目标责任、健全耕地保护制度等情况的监督检查,实行党政同责、终身追责。

稳妥有序恢复耕地保护责任缺口。耕地保护目标低于2020年保护目标的地区,按照国家和省核定的耕地保护责任缺口,结合自然地理条件、群众意愿、种植作物市场状况等,统筹恢复耕地任务,合理确定恢复耕地计划安排,分阶段稳妥组织有序恢复耕地。重点组织在赣南丘陵盆地、吉泰盆地、赣抚平原和赣西地区等可恢复耕地潜力较大区域有序开展耕地恢复。恢复之后仍有缺口的,要进行考核问责,并缴纳经济费用。耕地保护目标高于2020年保护目标的地区,进行奖励激励。

严格落实耕地占补平衡,实施耕地进出平衡。各类非农建设选址布局尽量不占或少占耕地,特别是永久基本农田。确需占用的,必须做到补充耕地数量相等、质量相当、产能不降,严禁占优补劣、占水田补旱地。对未纳入耕地保护目标的耕地,同等严格落实占补平衡。严格控制耕地转为其他农用地。以年度国土变更调查为基础,除国家安排退耕还林还草、自然灾害损毁难以复耕、河湖水面自然扩大造成耕地永久淹没等特殊情况外,对耕地转为林地、草地、园地等其他农用地及农业设施建设用地的,应当补足同等数量、质量的可以长期稳定利用耕地,落实年度耕地进出平衡。在确保耕地总量不减少的前提下,因地制宜引导陡坡山地耕地与平原林地空间置换,推动耕地向平原集聚,园地和林地等向丘陵山地调整,稳妥有序优化耕地布局。

加强耕地利用全周期管控。依法落实耕地利用优先序,耕地主要用于粮食和棉、油、糖、蔬菜等农产品及饲草饲料生产,永久基本农田重点用于粮食生产,高标准农田原则上全部用于粮食生产。综合运用卫星遥感和数字化治理平台等现代信息技术,定期开展耕地利用情况动态监测评价,监测耕地种植用途变化动态。对耕地种植用途改变做到“早发现、早制止、严查处”,严格防止耕地非粮化。

积极推动耕地质量提升。结合全域土地综合整治和高标准农田建设,提高耕地质量与产能。完善农田水利等基础设施,扩大秸秆还田、增施有机肥、绿肥种植等面积,提升耕地地力。开展酸化耕地降酸改良治理和受污染耕地综合治理,到2030年受污染耕地安全利用率达到95%以上。坚持用地与养地相结合,实施耕地耕作层土壤剥离再利用,优先用于新开垦耕地、劣质地或其他耕地改良,在水土流失区开展耕地轮作休耕制度试点,合理引导耕地休养生息。

加强耕地整理开发和战略储备。结合规划期内建设占用耕地情况,按照“占一补一”要求,以保护好生态为前提,在水土资源条件具备的地区,适度开发耕地后备资源,推进农用地整理和建设用地复垦。严格认定新增耕地数量和质量,加大新增耕地审核、耕地占补平衡和耕地进出平衡动态监管力度,实现对耕地资源的全周期监管。在农产品主产区内,选择与现状耕地连片分布、有水源灌溉条件的宜耕农用地,优先划入耕地战略储备区,保护耕作层生产能力,保护恢复为耕地的潜力。

加强永久基本农田质量保护与建设。市县政府应当采取措施,提升永久基本农田质量,改善生态环境。推进永久基本农田集中连片整治,通过全域土地综合整治和高标准农田建设等工程,促进零星分散的永久基本农田集中连片,逐步把永久基本农田全部建成高标准农田。鼓励利用永久基本农田从事农业生产的单位和个人保持和培肥地力。严控建设占用永久基本农田,经依法批准确需占用的,应先补划后占用。在永久基本农田集中分布地区,不得规划新建可能造成污染的建设项目。

第二节 建设绿色高产农业生产空间

加快“两区”建设,保障粮油供应安全。以鄱阳湖平原、赣抚平原、吉泰盆地、赣南丘陵盆地、赣西丘陵盆地为重点,优先在永久基本农田上建设粮食生产功能区和重要农产品生产保护区,建设粮油生产基地。全面完成2802.28万亩水稻生产功能区、701.11万亩油菜籽生产保护区建设任务,支持粮油加工、仓储物流等配套设施建设。

支持特色农产品优势区建设。发挥绿色生态农业资源优势,围绕畜禽、水产、蔬菜、果业、茶叶、油茶等优势农业产业,加快培育特色农产品优势区,保障农业产业发展用地需求。重点建设“一片两线”生猪生产基地(赣中优势片和沪昆、京九沿线),沿江环湖水禽生产基地(赣江沿线、环鄱阳湖),优势肉鸡和牛羊优势产区,环鄱阳湖渔业生产基地。加强生猪、牛羊、肉鸡、水禽等重要畜禽产品用地保障,夯实重要畜禽产品稳产保供基础。优化和提升城郊蔬菜产区、供港蔬菜产区、供沿海及“一带一路”蔬菜产区、特色蔬菜产区和水生蔬菜产区等五大优势蔬菜产区以及“一主多特”果业生产基地,赣东北、赣西北、赣中南三大茶叶生产基地,赣西、赣南、环鄱阳湖三大富硒功能农业发展板块。规范设施农业用地管理,做好设施农业用地上图入库工作,合理保障设施农业用地需求,支撑现代设施种养业加快发展。

促进农业空间绿色高效利用。支持国家现代农业示范区、农业可持续发展试验示范区、现代农业产业园规划与建设,推进农产品加工向专业园区集中,提升农业现代化发展水平,打造全国知名的绿色有机农产品生产基地。优化提升农业产业结构,进行农业多功能性经营模式的转换与升级,鼓励农业与文化、旅游、教育、康养等产业融合,发展休闲农业、创意农业等新业态,推进省级田园综合体、休闲农业精品园区合理规划建设。

加强都市农业发展空间保障。加强南昌、赣州等中心城市郊区、周边农村地区的耕地和永久基本农田、其他优质农用地资源的保护,因地制宜建设蔬菜种植、畜禽养殖、水产养殖等都市农业基地,加强生鲜农产品就近供给能力。鼓励城市周边农业空间发展观光休闲农业。

第三节 推动城乡融合和乡村空间布局优化

以县域为单元统筹村庄规划布局。以县(市、区)为单元,将全省村庄按照集聚发展、城郊融合、整治提升、特色保护、搬迁撤并等类型进行分类,统筹县域村庄布局,引导编制村庄规划。按照保护优先、总量约束、潜力挖掘、布局优化、清晰可辨的原则,统筹考虑农村村民生产、生活需求,科学确定宅基地范围,在村庄规划中划定村庄建设边界。居住、农村公共公益设施、农村一二三产业融合发展、集体经营性建设等用地原则上布局在村庄建设边界内,按照村庄规划管控。

保障农村一二三产融合发展用地。以县域为单元加强乡村产业发展用地多元化供应。县乡级国土空间规划应按照国家有关要求安排建设用地,重点保障乡村产业发展用地。规模较大、工业化程度高、不宜分散布局的产业项目在开发区集中布局;具有一定规模的农产品加工项目向县城或有条件的乡镇城镇开发边界内集聚;引导农产品初加工、产业直销配送、产地冷藏保鲜设施等项目,在村庄合理布局、适度集中。保障农产品加工、仓储物流、冷链物流、农机库棚、农事服务中心、休闲农业等项目用地需求。积极盘活农村存量建设用地,发展农业特色产业。农村产业融合发展用地不得用于商品住宅、别墅、酒店、公寓等房地产开发,不得擅自改变用途或分割转让转租。

县域统筹优化乡村空间。县域内统筹安排城乡公共服务设施、基础设施布局,推进各级城镇的交通设施、市政基础设施与村庄社区的网络对接。保障乡村教育、医疗、托幼、养老、文化、体育、旅游、殡葬、快递网点及各类基础设施用地需求。健全县、乡、村三级农村物流服务体系。强化县城综合服务能力,推进以县城为重要载体的城镇化建设。

第四节 推进农村土地综合整治

实施乡镇全域土地综合整治。以乡镇为单元整体谋划田、水、路、林、村全域整治,优化农村生产、生活、生态空间布局,促进提高耕地质量、节约集约用地,保护和修复乡村生态环境。加快推进试点乡镇全域土地综合整治工作。

持续推进高标准农田建设。集中力量建设集中连片、旱涝保收、节水高效、稳产高产、生态友好的高标准农田。在确保耕地数量有增加、质量有提升、生态有改善的前提下,优化高标准农田规划布局,完善农田基础设施条件,提高耕地质量和连片度,优先在粮食生产功能区和重要农产品生产保护区范围内开展高标准农田建设,巩固提升粮食综合生产能力,全面改善农田生产生态环境和条件。到2025年建成高标准农田3079万亩,到2030年建成高标准农田3330万亩,逐步把永久基本农田全部建成高标准农田。

加快农村建设用地综合整治。依法依规有序开展宅基地整理、村庄拆改、工矿废弃地与闲置宅基地复垦等行动,促进农村集体建设用地集中集约利用。原则上禁止曾用于生产、使用、贮存、回收、处置有毒有害物质的工矿用地复垦为种植食用农产品的耕地。充分尊重农民意愿,稳妥有序推进农村低效建设用地整治,经整理的农村居民点优先复垦为耕地,节余的建设用地指标优先用于保障村集体成员宅基地需求和农村基础设施、公益设施、农村产业融合发展项目建设,也可以在县域范围内调剂使用,所得净收益用于乡村发展建设。

第五章 筑牢生态安全底线,守护“一湖清水”

“绿色生态是江西最大财富、最大优势、最大品牌,一定要保护好,做好治山理水、显山露水的文章”是习近平总书记对江西发展的殷切希望。贯彻人与自然生命共同体理念,努力夯实“一江双心,五河三屏”的生态保护格局,划定生态保护红线,建立自然保护地体系,实施全域生态修复,强化流域协调保护,系统提升生态空间水源涵养、生物多样性保护、洪水调蓄、固碳等生态系统服务功能,为维护国家和区域生态安全、加快建设美丽中国“江西样板”奠定基础。

第一节 严格保护生态空间

严格生态保护红线管理。牢固树立底线意识,强化生态保护红线管控,严禁在生态保护红线内开展不符合管控要求的各类人为活动,严格涉及生态保护红线的用地审批,加强生态保护红线内建设项目的必要性和选址合理性论证,优先避让生态保护红线,尽量减少人为活动对生态保护红线的影响。

完善其他生态空间用途管制。对生态保护红线范围外的林地、湿地、河湖水域及自然岸线等其他生态空间,按照不同类型进行差异化管理。

第二节 建立自然保护地体系

完成自然保护地整合归并优化。在全省自然保护地建设现状的基础上,按照保护面积不减少、保护强度不降低、保护性质不改变的总体要求,到2025年完成自然保护地整合归并优化工作和勘界立标工作,实行分类分级分区管控,形成以国家公园为主体、自然保护区为基础、各类自然公园为补充的,具有江西特色的自然保护地体系。将整合归并优化后各类自然保护地的保护范围纳入生态保护红线,并在各级国土空间规划中严格落实。

分类推动自然保护地建设。以鄱阳湖、赣江等五河沿线、赣中盆地丘陵,以及赣东—赣东北、赣西—赣西北、赣南山地丘陵地区为重点,构建自然保护地总体空间布局,加强对重要自然生态系统、自然遗迹、自然景观和生物多样性的系统性保护。高质量建设武夷山国家公园(江西片区),加快推进井冈山国家公园创建。完善自然保护区和自然公园布局,填补保护空白,将具有典型自然生态系统、珍稀濒危野生动植物集中分布区、有特殊意义的自然遗迹区域划入自然保护区,将具有生态、观赏、文化和科学价值的森林、草原、湿地等自然生态系统、自然遗迹和自然景观区域划入自然公园,创建省级以上自然保护区和自然公园10处以上。到2025年,自然保护地面积占全省国土面积比例达到11.5%;到2035年,自然保护地面积占全省国土面积比例达到12%以上。

发挥自然保护地的游憩服务功能。重点依托城镇周边地区重要的河流水系、自然山林、历史文化等资源,建设以自然公园为主的生态旅游连廊。加强自然公园与城乡生态空间融合,以服务城镇居民的休闲需求为重点,加强培育自然教育、生态休闲、游憩体验、文化展示等功能。在符合国家法律法规前提下,允许在自然保护地的核心保护区外,开展不破坏生态功能的适度参观旅游、科普宣教及符合相关规划的配套性服务设施和相关的必要公共设施建设及维护。

加强自然保护地规划管理。自然保护地专项规划落实国土空间总体规划相关要求,进一步优化自然保护地空间布局,明确保护对象、保护分区、保护措施及重要建设项目(性质、选址、规模等)等内容。科学编制各类自然保护地规划。加强对自然保护地保护成效监管,定期开展评估。风景名胜区等自然公园按照保护优先要求,根据规划合理控制旅游服务、交通设施等新增用地规模,节约集约利用土地。


图片


第三节 完善生物多样性保护网络

严格保护生物多样性保护优先区域。加强对鄱阳湖湿地及区间河流、赣东武夷山脉—怀玉山脉、赣南南岭山脉—九连山脉、赣西罗霄山脉等国家生物多样性保护优先区域的保护与建设,以生态保护红线、自然保护地为核心构建生物多样性保护核心区。严格保护鄱阳湖候鸟栖息地、重要湿地及以长江江豚为代表的珍稀濒危物种生境,确保湿地、水面等栖息地面积不降低、质量有提升。到2035年,全省国家重点保护野生动植物物种保护率达到95%。

加强生物多样性保护廊道管控。加强鄱阳湖—五河、南岭—罗霄山、幕阜山—九岭山、怀玉山脉—西武夷山脉、罗霄山脉—武夷山脉等生态廊道的构建与保护,完善候鸟、水生动物、陆生动物等各类重要物种栖息地保护和生物多样性保护网络,提升重要生态系统之间的连通性。在长江干流及鄱阳湖等水域,对长江江豚、刀鱼等重要水生生物迁徙、洄游通道实施空间用途管制。加强鄱阳湖湖区及滨湖的生态保护红线、候鸟主要迁徙通道、鸟类重要栖息地等空间管控,严禁风力发电及光伏项目建设,合理控制沿湖其他区域的风电与光伏项目规划布局。

完善种质资源保护和基因保存体系布局。联合广东在南岭地区建设野生动植物基因库。加强省级农作物种质资源库、畜禽遗传资源基因库和水产种质资源库,以及国家及省级林木种质资源库建设的空间保障。

第四节 实施全域生态修复

明确生态修复目标。到2035年,完成退化生态系统修复和保护,增强森林、农田、河湖、湿地等自然生态系统稳定性,物种资源更加丰富,生态服务功能显著提高,资源环境承载力进一步提升,生态质量保持全国前列;全省水土流失、沙化土地得到全面治理,新增水土流失治理面积1.6万平方千米,水土保持率提高到87.87%;受污染耕地安全利用率和重点建设用地安全利用率达到国家要求;全省历史遗留废弃露天矿山得到全面治理。

构建“一带两核六区”的全省生态修复格局。加强长江干流岸线江西段沿岸生态修复,建设全省重点生态修复带。围绕全省两个核心生态区域,规划鄱阳湖、赣南岗地—大庾岭两个山水林田湖草沙生态系统保护和修复核心区。全省其他区域根据流域单元、主要生态问题,划分为6个生态修复分区,差异化组织生态修复工程,包括:饶河流域矿山与农田生态修复区、抚河流域山水林田湖草沙一体化生态修复区、赣江中游山水林田湖草沙一体化生态修复区、修水流域自然生态空间保护与农业生态修复区、信江流域生物多样性保护与小流域生态环境修复区、赣江下游农村土地综合整治与城市工矿生态修复区。

开展山水林田湖草沙一体化保护和修复。以提高长江、鄱阳湖生态质量为目标,开展长江、鄱阳湖及湿地生态区综合治理。实施鄱阳湖水生态修复工程,加大湖区水环境治理力度。推进长江、鄱阳湖岸线保护修复。有序推进湿地恢复,实施湿地生态修复与综合治理,恢复与重建典型湿地植被、重要物种及其生境,提高洪水调蓄能力。以重点流域为单元,开展赣鄱五大水系流域综合治理。推进生态修复,重建恢复森林、湿地等生态系统,提高水源涵养功能。开展小水电整治,拆除腾退不符合流域生态保护和修复目标的水利工程。强化水生生物重要保护栖息地范围内拦河工程过鱼设施监管,加强鄱阳湖流域洄游性鱼类产卵场保护及洄游通道恢复,科学规范开展水生生物增殖放流,严格执行禁渔期制度。开展生态堤岸建设,治理河堤崩塌,恢复自然岸线。实施水土流失综合治理,推进生态清洁小流域建设,加强生产建设活动水土保持监管,遏制人为新增水土流失。开展沙化土地生态修复工程,加强沙化耕地治理。加强赣东北、赣西—赣西北和赣南山地森林生态屏障综合修复治理。以森林保育保护、退化林修复为重点,提升森林质量。开展水土流失治理、矿山地质环境保护和治理、地质灾害治理等项目,加强重大林业有害生物防治,促进生态脆弱区植被恢复,强化水源涵养、生物多样性保护功能。

实施农用地生态修复。建设集水土保持、生态涵养、特色农产品生产于一体的生态型农田。积极推进桃江流域、乐安河流域、信江流域、饶河流域农田土壤及周边区域重金属污染综合治理。

开展矿山生态修复。落实《江西省矿山生态修复与利用条例》,推动矿山地质环境治理恢复和工矿废弃地复垦。重点开展大余和新余资源枯竭城市矿山、赣南废弃稀土矿区、赣东北铜矿区矿山、赣西及赣北采煤沉陷区矿山、景德镇瓷土矿区等历史遗留废弃矿山地质环境恢复治理。到2025年基本完成1840座历史遗留废弃露天矿山治理,到2035年力争完成全省历史遗留废弃露天矿山生态修复。对新建和生产矿山,按照“边开采、边修复”的原则,督促矿业权人履行生态修复义务。

谋划生态修复重大工程安排。实施鄱阳湖和长江干流岸线江西段生态保护修复工程、抚河等重点流域山水林田湖草沙一体化保护和修复工程、亚热带森林质量提升及生物多样性保护生态廊道建设工程等山水林田湖草沙生态修复工程。实施农田及农村生态质量提升工程,开展全域土地综合整治试点。实施南方丘陵区矿山生态修复重大工程,推进长江岸线及鄱阳湖废弃矿山、修水流域废弃矿山、信江流域历史遗留废弃工矿和赣江上中下游历史遗留废弃工矿土地整治项目。


图片


第五节 加强流域协调保护

统筹利用流域水资源。按照流域分区,明确水资源利用、水环境管控要求,完成跨地市河流水量分配。探索流域水源地统筹联动机制,加强流域水源地保护与应急备用水源建设。统筹优化流域内入河排污口布局,控制排污总量。

加强河湖水域和岸线空间用途管制。严格划定河湖管理范围,严禁违法违规侵占河湖水域空间,改变河湖形态,严禁在河湖管理范围内从事影响防洪安全、河势稳定和污染水体的有关活动,严禁在水工程保护范围内从事影响水工程运行和危害水工程安全的活动。落实水域岸线用途管制,合理划分长江、鄱阳湖和五河岸线功能分区,加强自然岸线保护,严禁不符合岸线功能分区定位的各类开发活动。禁止在长江干支流一公里范围内新建、扩建化工园区和化工项目。加强《鄱阳湖生态经济区环境保护条例》明确的滨湖控制开发带范围内生态缓冲区建设,严格管控滨水的农业空间,加大农业面源污染治理。

优化长江岸线资源利用。整合沿江岸线开发,提升岸线利用效率。港口岸线减少企业专用码头占用岸线长度和比例,增加集装箱码头岸线。优化沿江产业空间布局,严格控制新增工业岸线,推动沿江化工等高污染产业用地向后方陆域专业园区置换,有序清退低效工业岸线,整合利用腾退产业用地资源,开展功能置换和生态修复,合理提高城镇生活岸线比例。

统筹优化流域上下游产业空间布局。重点加强流域上游水源涵养区范围内采矿等开发活动的管控,合理划定规模化畜禽禁养区和适养区。加强跨行政区沿河产业布局与下游取水口布局协调力度。

第六节 巩固提升生态系统碳汇能力

积极提升自然生态系统碳汇能力。科学开展国土绿化,推进沙化土地、水土流失区域、废弃工矿用地复绿工作,分类开展林地生态修复工程,优化树种结构,增加森林蓄积量,结合公园绿地建设挖掘城镇绿化造林潜力,共同提升森林固碳能力。开展鄱阳湖湿地生态修复,增加湿地固碳能力。建立完善林业碳汇计量监测体系,开展森林、湿地等碳汇本底调查、储量评估、潜力评价,深化完善林业碳汇项目开发与交易试点,建立健全基于林业碳汇的生态产品价值实现机制。

开展农业低碳改造,发展低碳循环农业。优化农业耕作方式,降低碳投入。发展循环低碳农业,大力推进秸秆还田、有机肥施用、绿肥种植,积极推广有机农业,增强农田土壤固碳能力。

第六章 优化城镇空间布局,加快绿色崛起

深入推进以人为核心的新型城镇化战略,加快完善优化城镇空间布局,提升城镇空间质量和城镇功能品质。以都市圈、城镇群作为主体形态,构建“一圈两带四群”的城镇开发格局,形成大中小城市和小城镇合理分工、功能互补、协调发展的城镇体系;加快绿色发展,构建集约高效的产业空间,培育一批创新与开放功能平台,营造宜居、韧性、智慧的城镇空间。

第一节 加强城镇开发边界管控

加强城镇开发边界管控,引导土地集约利用。城镇开发边界内各类建设活动严格实行用途管制,按照规划用途依法办理有关手续,引导城镇建设集中布局,并加强与水体保护线、绿地系统线、基础设施建设控制线、历史文化保护线等协同管控。

严格控制城镇开发边界外集中开发建设。城镇开发边界外按照国家和江西省相关规定管控开发建设活动,原则上不得进行城镇集中建设,不得设立各类开发区。

第二节 优化完善城镇体系结构

构建“一主一副、三重多点”城镇中心体系结构。推动南昌市高质量发展,提升城市能级,强化省会城市的辐射带动能力,加快建设现代化都市圈,成为具有全国重要影响力的综合交通枢纽和区域科技创新中心、金融中心、先进制造业和高品质服务业集聚发展中心推进赣州市建设省域副中心城市,带动赣南地区振兴发展,加快建设以赣州中心城区为核心的城镇群支持九江高标准建设长江经济带重要节点城市推动上饶市、宜春市建设重要区域性中心城市,强化区域综合服务功能,提高人口和新兴产业集聚能力,形成3个对接长三角城市群、长江中游城市群的区域中心城市推动景德镇、萍乡、新余、鹰潭、吉安、抚州等设区市提升地区服务能力,培育特色产业功能

支撑以县城为重要载体的城镇化建设,差异化引导小城镇规划。加强南昌周边丰城、樟树、高安、永修等县(市)与南昌中心城区的一体化发展,推动“市县同城”的县域中心城市与设区市中心城区融合发展,支持共青城—德安、修水、鄱阳、瑞金、樟树、丰城、高安、龙南、南城等重点县(市)承担部分地区服务功能,鼓励位于沪昆、京九、向莆等主要交通走廊沿线和主体功能区属于城市化地区的县(市)域中心城市加快发展,支持农产品主产区、重点生态功能区、旅游特色突出地区的县(市)域中心城市特色化发展。推进南昌县、奉新县和吉安县开展国家县城新型城镇化建设示范。完善县城综合服务能力,合理提升公共服务设施用地比例。引导县城城镇空间集中集约开发,原则上避免远距离建设新城区。分类引导全省乡镇规划建设,合理保障小城镇空间需求,推动小城镇空间集约布局。

优化城镇规模体系结构,引导城镇人口合理、有序聚集。重点提升设区市中心城区人口集聚能力,推动县域中心城市城区人口稳定增长,适当提升建制镇镇区人口规模。引导人口增长缓慢和流失的城镇空间紧凑布局。现状城区人口规模低于10万人,以及城区人口增长缓慢的县(市)应考虑城市人口减少风险,合理控制城镇建设用地规模增长,引导人口和公共服务资源向中心城区集中,根据实际服务人口需求,重点保障基本公共服务设施用地,推动存量用地多功能混合更新利用。


图片


第三节 培育做强南昌都市圈

推动都市圈形成以南昌为中心的圈层式、网络化城镇空间格局。推进南昌中心城区与南昌县城、赣江新区的城镇空间一体化规划建设,建设都市圈中心城市,增强高端服务和科教创新功能。加快赣江新区、南昌空港新城、南昌向塘国际陆港新城、南昌高铁东站新城、南昌未来科学城、九江九望新城等功能片区建设

构建都市圈“一小时”交通圈。规划以南昌市为核心的“一环七射两联通”城际铁路网。优先利用昌九城际铁路、昌福铁路、沪昆高铁、昌赣高铁、昌景黄高铁开行城际列车。规划预留以南昌市区为中心,放射布局的市域(郊)铁路通道。

建立区域统筹的都市圈土地要素配置机制。加强对都市圈重大基础设施、创新产业项目的新增建设用地指标支持。按照国家统一部署,推动建设用地增减挂钩节余指标在都市圈内统筹调剂使用,加强跨区域补充耕地统筹调剂管理。

第四节 构建集约高效的产业空间

加快形成“一核三区四带”的产业空间格局。强化南昌都市圈全省产业增长核心区地位,重点加强南昌及赣江新区的先进制造和科技研发、商务会展、金融等现代服务业功能,推动九江打造万亿临港产业带,推动抚州建设承接东部沿海产业转移示范区,培育丰樟高等多个先进制造业功能组团。加快赣中南产业振兴发展区、赣东北产业开发合作区、赣西产业转型升级区3个产业集聚区产业升级发展,建设优势产业基地。建设沪昆、京九、向莆(昌抚)、渝长厦4条产业经济发展带。以走廊地区的省级以上开发区为重点,加强对战略性新兴产业基地、转移承接产业平台、区域性物流园区和农产品深加工基地等产业发展平台的空间保障。

提高开发区用地绩效。严格按照国土空间规划和集约用地指标审核开发区用地,加强省级层面对开发区开发规模的统筹调配,优先支持用地绩效好的开发区扩区调区,实行开发区节约集约用地水平与城镇新增建设用地挂钩制度,严格控制低效开发区新增建设用地。树立“亩产论英雄”导向,实施工业企业亩产效益综合评价。推广“标准地”出让,完善“标准地”指标体系,严格执行固定资产投资强度及产出绩效考核标准。合理提高工业用地开发强度。

加强开发区空间整合和保障。以国家级和省级开发区为主体,加快开发区整合优化,优化开发区空间布局。推进城镇开发边界外零散、低效工业用地减量腾退,腾退指标专项保障省级以上开发区新增用地需求。在开发区调区扩区范围内集中布局补充工业用地。加强对开发区产业用地比例的考核,为实体经济和先进制造业发展预留充足空间。深化产城融合,引导开发区与相邻城镇的协调发展,推动开发区与城镇公共服务设施、基础设施的协调共享,在符合环境健康要求前提下,推进开发区用地功能混合,加强对小微企业和新兴产业空间保障。

积极拓展创新空间。强化南昌的科技创新中心地位,加快吸引区域创新要素集聚,提升科教资源优势和产业研发能力。推进鄱阳湖国家自主创新示范区建设,支持国家级高新技术产业开发区、经济技术开发区等重点开发区提升创新能力。加强对国家级重大科技基础设施、国家工程研究中心等国家级研发平台、高等院校、重点产业创新平台的空间保障,统筹周边用地规划,培育形成科技创新功能区。加快推进创业园、孵化器、众创空间等创新创业平台建设。

第五节 营造宜居安全的生活空间

建立与常住人口挂钩的公共服务资源配置机制。根据常住人口多层次多样化的公共服务需求,加强保障各类公共服务用地供给。突出功能复合和职住平衡,合理布局教育、医疗、文化、养老、托幼、体育健身、社区商业、邮政快递等服务设施。

建设老年、儿童友好型城市。加强各级城镇面向老年、儿童需求的空间改造和服务设施用地保障,在符合法律法规前提下,鼓励利用低效土地和房屋安排养老、托幼服务设施。因地制宜构建城乡生活圈提高教育、医疗、养老、托幼等公共服务设施的便利性和可达性。

优化城镇周边生态空间布局,构建多层次绿色空间体系。依托城镇周边山水生态资源,统筹城镇开发边界内外生态空间布局,优化蓝绿空间网络,促进生态空间与生活、生产空间融合。加强城镇绿色开放空间用地保障,优化城镇绿地布局,完善公园体系,科学统筹绿道规划建设,形成便利可达、互通共享、多样美丽的绿色游憩空间网络。

加强住房用地保障,促进职住平衡。坚持“以人定房、以房定地”的原则,对接群众刚性和改善性居住需求以及相应的住房建设年度计划及其用地需求,科学合理确定新增城镇建设用地中住宅用地供应比例和住宅用地中保障性住房用地供应比例。在编制年度住宅用地计划时,支持建设保障性住房。加强对军队安置住房用地保障,实现优先安排、应保尽保。加强城市居住空间与产业空间协调布局,促进产城融合与职住平衡。

加强韧性安全城市建设。依托公园、绿地、广场、体育场(馆)、操场、人防疏散场所等设施,合理布局区域应急避难场所。规划百万人口以上城市和灾害多发城镇,结合留白用地布局安全应急设施用地,预留交通、市政等基础设施接入条件。以干线公路网和城市干道网为主,协同航空、铁路系统,规划预留区域及城市疏散救援通道系统。增强交通、供水、能源、通信等城市生命线工程安全保障能力。结合地下空间资源统筹优化人防工程布局,加强空间保障。合理预留消防站、消防训练基地用地。定期开展地震灾害风险评估。禁止在居民区和学校、医院、疗养院、养老院等单位周边新建、改建、扩建可能造成土壤污染的建设项目。

第七章 塑造“红绿古”魅力空间,彰显江西特色

“踏遍青山人未老,风景这边独好”。深厚的历史底蕴与秀美的自然山水是江西最具魅力的名片,为江西烙印上“红绿古”的三色印记。构建系统完整的历史文化遗产保护空间体系,延续江西历史文脉,深入挖掘保护内涵,传承红色基因;营造山水景观、文化遗产相融合的江西魅力空间体系,加强城乡景观风貌管控,满足人民群众对高品质生活休闲空间的需求,带动欠发达地区的产业转型升级,提升全省的文化软实力、魅力空间吸引力,加快建设文化强省、旅游强省。

第一节 整体保护传承历史文化遗产

严格保护历史文化遗产保护要素。按照构建国家遗产保护空间体系要求,严格按照相关法律法规和政策要求,加强对世界遗产、各级文物保护单位、历史文化名城名镇名村、历史文化街区和历史建筑、传统村落、尚未核定公布为文物保护单位的不可移动文物、大遗址、地下文物埋藏区、水下文物保护区,以及水利工程遗产、交通遗产、工业遗产、农业文化遗产、地名文化遗产、文化景观、革命根据地旧址等红色文化遗产、社会主义建设不同时期的新中国文化财富、非物质文化遗产等各类文化遗产保护空间的整体保护和管控,推动文化遗产的整体系统保护。推进历史文化遗产保护相关专项规划编制。

提高文化遗产环境安全韧性。基于不同气候条件、不同地理环境、不同灾害类型对文化遗存本体及其环境的潜在风险,布局安全缓冲空间和风险管控重点区域。统筹开展文物预防性保护和抢救性保护,增强遗产环境韧性。

挖掘保护重要文化线路。加强万里茶道(江西段)、长征线路(江西段)、赣粤古道、梅关古道、徽饶古道、赣闽古道等重要线性文化遗产的挖掘梳理,推动南昌、赣州、景德镇、九江、吉安、上饶等城市沿线地区文化资源的勘察与保护。

严格落实历史文化遗产空间保护管控要求。市、县、乡镇国土空间总体规划按照历史文化遗产资源名录,衔接已编制的历史文化名城名镇名村、传统村落、历史文化街区等保护规划要求,统筹落实各级文物保护单位保护范围和建设控制地带、地下文物埋藏区、水下文物保护区、城市紫线、历史建筑、传统村落、工业遗产等在内的历史文化保护线,连同不可移动文物保护空间管制的规划要求一并纳入国土空间规划“一张图”实施监督信息系统管理落实,作为实施用途管制和规划许可的重要依据。

健全历史文化遗产空间保护的政策机制。针对历史文化资源富集、空间分布集中的地域和廊道,以及非物质文化遗产高度依存的自然环境和历史文化空间,明确区域整体保护和活化利用的空间管控要求。加强对景德镇陶瓷文化生态保护实验区、徽州文化(婺源)生态保护区、客家文化(赣南)生态保护实验区等文化生态保护区的整体性保护,维护和培育文化生态。健全“先考古,后出让”的政策机制。对历史文化保护线内可能存在历史文化遗存的土地,在依法完成考古调查、勘探、发掘前,原则上不予收储入库或出让。在不对生态功能造成破坏的前提下,允许在生态保护红线内、自然保护地核心保护区外,开展经依法批准的考古调查发掘、古生物化石调查发掘、标本采集和文物保护活动。

第二节 传承红色基因

加强红色文化遗产集中连片保护利用。以井冈山、中央革命根据地、闽浙赣、湘鄂赣、湘赣革命根据地片区以及秋收起义、八一起义、中华苏维埃共和国临时中央政府成立、中央红军长征、安源路矿工人运动等重大历史事件发生地旧址为重点,推进全省革命文物的连片保护、整体展示、示范引领。依托长征文化线路推动赣州红色文化保护传承区(赣州市瑞金市、兴国县、于都县、石城县、宁都县等)、吉安(井冈山市等)、萍乡、修水红色文化旅游城市、抚州乐安红色标语宣传区等地区红色文化的传承培育。充分挖掘赣南等原中央苏区旅游资源,加快红色、生态、文化旅游的融合发展,推进红色基因传承。

推进长征国家文化公园江西段建设。根据长征史实、长征文物和文化资源的保护等级、完好程度和空间分布特征,规划建设长征国家文化公园江西段“一核三线三片区”,以赣州为核,以中央红军(红一方面军)长征路线为轴,以红七军团北上抗日先遣路线、红六军团集结和西征路线为两线,布局长征出发、突破前三道封锁线、长征策应三大片区。加强对重大历史文化遗产保护利用项目的空间保障。推动建设管控保护区、主题展示区、文旅融合区和传统利用区4类功能区以及长征步道。

构建红色文化集中展示带。根据长征史实和建设范围,结合长征文物和文化资源保存状况和价值,打造红色文化集中展示带。主要包括兴国—于都集中展示带、瑞金—于都集中展示带、于都—赣县—信丰集中展示带、广昌—石城—宁都—瑞金集中展示带、永新—泰和—井冈山—遂川十送红军集中展示带。

第三节 弘扬赣鄱文化

加强文化线路遗产的保护与利用。重点加强万里茶道文化廊道、赣粤文化廊道、客家迁徙文化廊道等文化线路遗产的保护和利用,串联文化资源,分级分类做好相关遗产遗址的保护和展示。推动万里茶道申报世界文化遗产工作,推进赣粤古道及客家迁徙线路挖掘与保护利用工程建设。

推动文化遗产活化利用。加强对大遗址保护利用、国家考古遗址公园建设的空间保障。推进不可移动文物的确权登记工作,加强宜春吴城遗址、南昌汉代海昏侯国、景德镇御窑厂、吉安吉州窑等国家考古遗址公园和立项单位,以及大上清宫遗址等重点文化遗产的保护和传承,推进景德镇明清御窑厂遗址、李渡烧酒作坊遗址等重要工业遗产保护利用,推动文化保护与旅游、文化创意等产业发展相融合。

支持长江国家文化公园建设。整合具有突出意义、重要影响的相关历史文化遗产和文化资源,规划建设长江文物和文化遗产的管控保护区、主题展示区、文旅融合区和传统利用区等4类功能区,建设长江、鄱阳湖、庐山、九江、景德镇组成的“长江、大湖、名山、名城、名镇”五大地标,保障重大历史文化遗产保护利用项目的合理用地需求。


图片


第四节 建设风景如画的魅力空间

构建省域魅力空间格局。全省构建“四圈三带”的魅力空间格局,包括环鄱阳湖、赣西、赣中南、赣东北4个魅力景观圈,西部幕阜山—罗霄山、东部怀玉山—武夷山、南部长征红色文化3条魅力景观带。推动魅力空间涉及地区发掘整合人文和自然景观资源,塑造具有地域特征的魅力特色,加快生态旅游经济发展,加强区域旅游协同与规划引导,促进“两山”价值转化。

加强旅游发展用地保障。以国家级、省级旅游度假区,高等级旅游景区和省级以上重大旅游度假项目为重点,加强对高品质旅游服务设施和旅游交通设施用地保障,完善相关用地政策。结合公园体系、绿道建设,将山林、河湖、温泉等特色自然景观资源,以及历史文化遗产和休闲农业资源融入城乡居民的“日常游憩圈”和“旅游休闲度假地”,因地制宜保障休闲度假设施、旅游风景道、各类绿道以及旅游驿站、营地等配套服务设施的合理用地需求。完善支持利用废弃地、农村闲置宅基地和闲置住宅发展旅游休闲功能的用地政策。

分类建设万里绿道。推进国家步道体系建设,构建区域网络化绿道体系。以沿线现状村道为基础,依法合理整合周边农田、山林等开敞空间,形成山行步道、水染碧道和田园韵道等3种类型,串联城市绿地系统和城市周边的自然公园、郊野公园、农业休闲区、特色乡镇和各类历史文化遗产等空间,融入休闲旅游、体育运动、应急避难等功能,带动沿线风景城镇、旅游服务城镇的发展。

彰显各具地域特色的城镇风貌。各级城镇加强挖掘和强化地域自然景观和文化特色,严格保护城镇周边山体、江河水系、湖泊湿地等自然景观资源和历史文化遗产资源,构建显山露水、人文相融、疏密有致的城镇风貌特色。鄱阳湖滨湖地区城镇加强滨湖地带风貌管控,与湖区形成相互联动的景观空间格局。沿江城镇加强滨江地带风貌管控,提升空间景观品质。山地丘陵地区城镇突出依山就势、山色入城的风貌特色。历史文化底蕴深厚的城镇加强地域文化特色挖掘和传承,构建新城、老城相互辉映的风貌形象。

塑造多样的乡村田园风貌。鄱阳湖平原、赣南、赣东北、赣西等不同地区的村庄结合自然环境、布局形态、传统民居风格等方面的差异性,营造田园乡村、滨湖乡村、山地乡村等具有不同地域特色的田园风貌,形成城乡有别的风貌特征。挖掘和发挥乡村地区历史文化特色,结合区域文化特征突出赣文化、红色文化、客家文化等文化特色。

第八章 完善重大设施布局,强化支撑能力

加快交通强省、全国省级水网先导区建设,强化立体化综合交通网络体系,提升江西内陆开放型综合交通枢纽地位,构建“系统完备、安全可靠、江湖两利、调控有序、绿色智能、功能协同”的现代水网,加强能源、防灾减灾、环境和新型基础设施规划建设。基于国土空间规划“一张图”实施监督信息系统统筹协调各类基础设施空间需求,支撑构建安全、绿色、集约、智慧的现代化基础设施网络。

第一节 建立健全立体化综合交通网络

建设现代化高质量综合交通体系。建成现代交通物流体系,提供“结构优化、安全便捷、普惠城乡”的综合运输服务,促进智慧交通全方位渗透,引导交通与魅力空间深度融合,打造“绿色交通”江西样板。到2035年基本形成全省“123”交通出行圈,融入全球“123”快货物流圈(①南昌都市圈、赣州都市区及其他城镇群1小时通勤,南昌至省内其他设区市、设区市至辖区内县城1小时通达;省内各设区市之间2小时通达;南昌至全国主要城市3小时覆盖。国内1天、周边国家2天、全球主要城市3天送达。)

构建“水陆空”三位一体国际运输网络。培育以南昌为核心赣州、九江、上饶为节点的四大门户型枢纽城市,优化和扩大口岸功能,建设多方式协同的国际性交通枢纽港站体系。

做强区域航运中心。充分发挥长江黄金水道优势,全面建成以九江港为核心的长江经济带区域性航运中心,大力提升“江海直达”航运功能,积极培育“近洋直航”国际航线,完善疏港通道布局,加强多式联运体系建设。

做大航空运输平台。依托南昌昌北国际机场打造客货并重的区域性复合型航空枢纽,完善国际航线网络,加强九江庐山机场与南昌机场功能联动;培育赣州黄金机场航空货运功能,形成跨境电商试验区重要支撑;积极争取宜春、景德镇、三清山、瑞金等机场口岸功能。

做优陆港跨境物流。推进“一市一港”无水港布局,重点建设南昌向塘、赣州两大中欧班列组织枢纽,支持上饶、宜春、新余、鹰潭、抚州等地申报综合保税区和预留发展空间,加强内陆港与沿海枢纽港口之间的铁海联运班列组织。

落实国家综合立体交通网主骨架布局,强化对外联系通道建设。加快纵向“京津冀—粤港澳”主轴贯通,推进京港台高铁昌九段建设谋划咸修吉(井)铁路布局。推动横向“长三角—成渝”主轴沪昆通道扩容提质,共建赣鄂湘长江高等级航道,规划布局常岳昌高铁、武咸昌高铁、长沙至南昌(九江)铁路,构建南昌—武汉、南昌—长沙之间复合交通走廊。积极融入“长三角—粤港澳”主轴,战略性布局“浙赣粤”通道,规划预留景鹰瑞铁路、赣广高铁、赣龙厦高铁通道,实现江西全面融入粤港澳大湾区、长三角城市群3小时交通圈。提升福银、厦蓉通道服务水平,加快推进昌厦(福)高铁、赣龙厦高铁规划实施。加强与东部沿海港口的疏港通道衔接组织,推进赣粤运河前期论证,开展浙赣运河前期研究,构建陆海直达低成本物流大通道。

优化省域综合交通格局,构建以“沪昆”、“京港澳”为主轴的“六横六纵”综合运输大通道。建成横向沿江、岳衢、沪昆、衡吉温、韶赣厦、渝长厦通道,以及纵向京港澳、合福、福银、蒙吉泉、阜鹰汕、咸井韶通道。形成南昌都市圈“二环九射”、赣州“一环七射”交通骨架网络。引导交通基础设施差异化布局,加强城镇化发展区交通网络提质增效,进一步优化交通与城镇空间的协调布局。促进农产品主产区城乡交通统筹布局,完善农村物流体系建设。控制重点生态功能区交通增量布局,加强交通项目生态化选线,支持既有设施改造升级。

保障综合立体交通网建设。衔接国家综合立体交通网推进高速铁路、高速公路、高等级航道、民用航空网络建设,优化普速铁路、国省道网络布局,加快构建全省现代化高质量综合立体交通网。到2035年规划铁路总里程8000公里,高速铁路总里程3600公里以上,高速公路总里程10000公里以上,普通国省道总里程20000公里以上,高等级航道总里程约2000公里,实现铁路网覆盖全省90%以上县(市、区),民用机场1小时交通圈覆盖90%以上的县(市、区),高速公路市市有绕城、县县双高速,乡镇30分钟上高速


图片



图片


建设多层次协同的交通枢纽体系,提升对区域产业布局的支撑作用。加强“一核三极多中心”枢纽城市建设,支持南昌都市圈发展国际性门户枢纽,推进南昌—九江核心枢纽的资源整合优势互补;建设赣州、上饶全国性综合交通枢纽;支持赣西(宜春、新余、萍乡)培育全国性综合交通枢纽功能;建设吉安、抚州、鹰潭、景德镇等区域性综合交通枢纽;加强综合交通枢纽的一体化建设,提高多种交通方式的衔接转换能力。加强综合货运枢纽建设,推进多式联运高质量发展,重点建设南昌“三型”国家物流枢纽和九江港口型国家物流枢纽,推动赣州、鹰潭国家物流枢纽布局。加强综合交通枢纽、国家物流枢纽与周边区域产业功能空间的统筹规划,促进集约布局、地上地下综合开发,拓展枢纽的综合服务功能。

推动基础设施贯彻国防要求。障民用机场、港口、铁路等大型交通设施和大型物流枢纽基地等落实军民融合的空间需求。


图片


第二节 加强区域性水利设施规划建设

构建“五河一湖汇长江,一环五带联百库”的水网总体布局。以国家骨干水网为依托,以长江、鄱阳湖、五河等自然河湖为基础,建设环鄱阳湖水资源配置工程,构建赣西北、赣东北、抚河流域、赣南和吉泰盆地五大水资源配置带,加强大型水利枢纽工程调控作用,构建全省骨干水网体系,推进市县水网建设,优化水网空间格局。

加强大江大河大湖防洪设施建设。以长江干流江西段、鄱阳湖治理为重点实施鄱湖安澜百姓安居专项工程,推动江河堤防达标建设,畅通江河洪水通道,规划建设现代防洪工程体系,实现“江湖两利”。推进康山等4个国家级蓄滞洪区、泉港等省级蓄滞洪区建设,以符合防洪要求为前提加强范围内国土空间用途管控,确保分蓄洪功能。


图片


提升城乡水源工程供水保障能力。推进环鄱阳湖水资源配置工程重点跨区域、跨流域引调水工程建设,优化区域水资源配置格局,加强南昌都市圈、重点中心城市供水保障能力。推进江口、万安水库前期工作,研究论证鹅婆岭等大型水库,推动兴江、大岗山、南茶、南溪、铁镜山、永济、东源、流源等一批中型水库,以及一批小型水源工程建设。完善万安等已建水库的供水配套设施建设。保障城乡供水工程用地,全面推进县城以上城市应急水源工程建设,实施环鄱阳湖水资源配置工程、引梅入瑞、井冈山调水工程等引调水工程,南昌、赣州、九江等重要城市供水体系应确保2处主水源与1处备用水源,其他城市应确保1处主水源与1处备用水源,到2035年全面完成所有城市的应急备用水源建设。

加强农田水利工程建设,推进灌区现代化建设与改造。以鄱阳湖平原等5个农业生产集中区为重点,实施大坳、梅江、平江等大型灌区建设,推进吉泰盆地等大型灌区前期工作,推动赣抚平原、袁惠渠、潦河等18处大型灌区续建配套与现代化改造,继续开展万长、白鹿等一批中型灌区续建配套与节水改造。

落实水生态安全保障工程。按照确有需要、生态安全、可以持续原则,预留鄱阳湖水利枢纽用地空间,提高鄱阳湖枯水期水资源保障和水环境承载能力,加强对湖区湿地、生物多样性保护支撑,恢复和科学调整江湖关系。推进江河湖库水系综合整治,实施赣江抚河下游尾闾综合整治工程,推进抚河流域、九江城区重点河湖、赣江吉安段、昌江景德镇段、鹰潭市中心城区水系、上饶市中心城区水系、袁河流域、渌水流域、赣州五江十岸等河流水系综合整治及水生态修复工程;推进农村水系综合整治工程。

第三节 构建安全低碳清洁的能源设施网络

加快转变能源利用结构。持续提高非化石能源消费比重,落实国家碳达峰目标。加强支持水能、光伏、风电、生物质能、地热能等可再生能源项目建设,推动奉新等一批抽水蓄能电站项目建设,以光电建筑一体化、农光互补等综合利用电站为重点发展光伏发电,以高山风场为重点发展风电。推动瑞金电厂二期、丰城电厂三期、信丰电厂、新余电厂二期、神华九江二期、上高电厂、上饶电厂等支撑电源项目建设投产工作。按照国家统筹安排,做好彭泽等核电站厂址保护。规范风力发电、光伏发电、地热能源项目开发建设管理,落实耕地和永久基本农田、生态保护红线用途管制要求,做好选址论证,降低生态环境影响。

推进电力输送通道建设。规划建设南昌—武汉等纳入国家规划的特高压输电工程。加快推进江西第二回直流输电通道纳规建设,形成与国家大型能源基地互联互通、华中各省融合互济的特高压骨干网架。预留保障各电压等级的变电站站址用地和输电通道空间。近期加快建设南昌—武汉特高压工程及吉安东、高安、信玉、赣州东、云峰、鹰潭、抚州、信州、马回岭等500千伏输变电工程

支持能源运输储备配套设施建设。完善成品油管道运输工程及配套设施,推进樟树—萍乡、赣州—龙南、赣州—瑞金成品油管道建设,进一步优化省内成品油管网布局。推进铁路、公路、港口等重大煤炭运输通道建设,根据省内煤电企业分布、浩吉铁路及长江水运条件,布局一批煤炭储备项目。支持推进川气东送二线皖赣支干线等国家管网工程、省级天然气管网和互联互通工程建设,依托国家管网构建多节点、多环型双向输气模式,稳妥推进“县县通气”目标实现。完善天然气储配设施布局,重点推进湖口液化天然气(LNG)储配项目二期工程建设,有序推进樟树盐穴地下储气库等天然气储备设施规划建设。

第四节 完善综合防灾减灾体系布局

完善综合防灾减灾和应急救援设施建设。建设省、市、县三级应急指挥中心,构建灾害应急救助指挥系统。在各级国土空间规划中统筹各类重大防灾减灾设施、应急设施和场所布局,将应急救援基地、应急物资储备库、应急避难场所纳入规划编制内容。支持南昌省级综合应急物资储备库和南昌、九江、新余等市级综合应急物资储备库规划建设,依托景德镇、萍乡、鹰潭、赣州、宜春、上饶、吉安、抚州等已建市级救灾物资储备库建设项目,扩容建设市级综合应急物资储备库。统筹航运、航空、铁路、公路等重要交通设施完善省域应急救援通道布局,构建一体化的区域应急救援通道网络。

合理确定防洪排涝标准。根据《防洪标准》等规程规范,科学确定重点地区和重点城市防洪排涝标准,加强对相关设施建设与提升改造空间保障,提高对气候变化导致的超标准洪水等突发灾害的防御能力。

完善地震和地质灾害综合防治体系。完成全省1∶5万地质灾害风险调查与区划,实施重点区域1∶1万地质灾害风险调查评价。健全完善地震和地质灾害监测预警网络体系,推动普适性监测点网建设。强化城市活动断层探测,开展大震危险源探查,加强房屋建筑和基础设施的地震灾害风险监测和隐患排查。城市新城区开发、重大区域性基础设施选址、应急避难保障设施建设避让活动断层,提出符合抗震设防标准的规划举措。严格按照国家标准提高房屋设施抗震防灾能力,合理提高应急指挥、医疗救护、避难安置等场所的抗震设防标准。在地质灾害高易发区限制新建项目,无法避让的,必须采取工程防治措施。继续推进地质灾害高风险区域的避灾移民搬迁、地质灾害工程治理工作。到2025年,核销地质灾害隐患点2400处以上。

加强重大危险源布局管控。化工园区选址应符合有关法律法规、政策规定和相关规划要求,严禁在地震断层、地质灾害易发区、生态保护红线、永久基本农田、自然保护区、饮用水水源保护区以及其他环境敏感区等地段、地区选址。化工园区与城市建成区、人口密集区、重要设施等防护目标之间的外部安全防护距离应满足相关标准要求,并设置周边规划安全控制线。化工园区内行政办公,生活服务等人员集中场所与危险化学品的生产、储存区相互分离,安全距离应符合相关标准要求。新建危险化学品生产项目必须进入一般或较低安全风险的化工园区(与其他行业生产装置配套建设的项目除外),引导其他石化化工项目在化工园区发展,建立化工园区外化工重点监测点制度。推动现有危险化学品企业向化工园区集聚。根据化工园区分布格局,合理规划布局危险化学品应急救援基地。严格控制尾矿库数量,在保障紧缺和战略性矿山正常建设开发的前提下,实现总量只减不增。严格控制新建独立选矿厂尾矿库,严禁新建“头顶库”和总坝高超过200米的尾矿库,按照有关法律法规和政策要求,严格落实尾矿库与河流岸线的安全防护距离。禁止在距离长江干流江西段岸线三公里范围内和重要支流岸线一公里范围内新建、改建、扩建尾矿库,但是以提升安全、生态环境保护水平为目的的改建除外。

第五节 统筹环境和新型基础设施布局

加强生态环境基础设施支撑。加强生活垃圾焚烧设施规划建设,逐步实现原生生活垃圾零填埋。统筹污水处理设施规划建设,推进城镇污水处理厂提质增效,推动生活污水处理设施建制镇(乡)全覆盖,因地制宜开展农村污水治理设施规划建设。推进危险废物、医疗废物处理处置设施规划建设,加强景德镇、九江、抚州、新余等地区域性危险废物集中处置中心,以及南昌、九江、景德镇、赣州、抚州、上饶等地医疗废物处置设施扩能提质改造等项目空间保障。

推进信息基础设施建设。以南昌为示范引领,统筹物联网感知设施、高速智能信息网络、数据中心、运算中心、时空大数据平台、定位导航服务等各类信息基础设施空间布局,加强建设空间保障。建设以南昌为核心,九江、上饶、赣州、宜春为补充,抚州、鹰潭为备份的数据中心空间体系。推进5G网络建设、广电网络基础网升级改造、江西一体化大数据中心等重点项目建设。规划到2025年,实现5G网络重点城镇、产业园区全覆盖,行政村通达率达80%。建立起万物互联、人机交互、天地一体的高速宽带网络。大力推广云计算、大数据、物联网、人工智能、区块链等信息技术在国土空间治理中的应用。

加强国家安全和创新基础设施建设空间保障。优先保障各类国家安全基础设施建设空间需求。统筹优化大科学装置、国家级重大创新平台等创新基础设施的空间布局。支持北斗地基区域增强站等空间基础设施建设升级用地需求。

第六节 统筹协调基础设施空间布局

加强各类基础设施的空间规划统筹和用地保障。强化相关专项规划与国土空间规划的衔接,建立跨部门的国土空间规划数据共享机制,推进各类基础设施规划建设项目纳入国土空间规划“一张图”实施监督信息系统,统筹协调项目选址、布局和用地规模,合理预留用地空间和廊道,确保各类设施的空间布局不冲突。推动各类基础设施工程管理范围和保护范围的划定,提高设施安全保障。建立完善各类基础设施、重大项目的用地保障机制,加大对国家和省级重大项目用地保障力度。

推进基础设施节约集约用地和低影响开发。完善并严格执行基础设施建设用地标准,做好项目用地节地评价,加强节约集约用地。引导基础设施廊道集约布局、线位共用,推动铁路、公路等交通设施通道整合和综合化、立体化发展,减少建设用地占用和对国土空间的分割。引导项目合理避让耕地和永久基本农田、生态保护红线、生态敏感脆弱区域、自然灾害高风险区域。

第九章 加强自然资源保护和集约高效开发利用

自然资源是国土空间的重要要素,是保障经济社会发展的重要基础。合理利用和保护自然资源,实现自然资源节约集约开发、可持续利用是国土空间规划的重要任务。为此,要强化对全省各类自然资源的保护和开发管控,不断提高利用效率和效益,加强水资源、战略性矿产资源、能源的安全保障,减少资源开发对生态环境的影响和破坏,努力实现资源的永续利用。

第一节 加强土地资源保护和集约利用

加强农用地保护和结构优化。严格耕地用途管制,落实占补平衡和进出平衡制度,确保耕地数量稳定,不断提高耕地质量与生态功能,控制建设占用耕地规模。依法科学利用低山、丘陵和岗地等荒坡地合理开发园地,适度保障特色果业和特色茶园等用地。保障基础性林业生态用地,合理安排林业用地,以荒山绿化为主适量增加林地。加强湿地保护与管理,稳定湿地面积,遵循保护优先、系统治理、科学修复、合理利用的原则,促进湿地资源生态效益、经济效益和社会效益相统一。调控草地规模,引导提高用地效益。合理保障其他农用地,提高农用地综合生产能力和利用效益。

严格执行建设用地总量和强度双控。严格控制建设用地总规模和新增建设用地规模,持续完善和执行《江西省建设用地指标》。到2035年,全省建设用地总规模控制在国家下达目标以内,单位国内生产总值建设用地使用面积持续下降。

推进建设用地节约集约利用。提高城镇建设用地集约利用水平,严格控制人均城镇建设用地超过150平方米的中小城市新增城镇建设用地。新增城镇建设用地优先保障民生工程、重大产业项目用地。控制农村集体建设用地规模,支持乡村振兴合理用地。积极推进土地利用方式转变,严格土地使用标准和节约集约评价,合理优化土地利用结构和空间布局,强化重大建设项目节约集约用地的刚性约束,新上项目应达到国内同行业当前节约集约用地的先进水平。按照节约集约要求完善建设用地标准,健全用地考核机制和评价体系,推广应用节地技术和节地模式。

盘活建设用地存量。完善与存量土地利用相适应的规划政策,全面落实建设用地“增存挂钩”机制,加大建设用地挖潜力度。土地开发利用应符合相应规划用途的土壤环境质量要求,支持土地混合开发和空间复合利用。推动消化闲置、批而未供和供而未用土地,加强对城镇存量空间盘整、激活和优化使用,完善规划审批等配套政策机制和标准体系。加强开发区存量工业用地的更新改造、升级利用,完善开发区用地功能转换政策,合理推进老城区工业用地向城市综合功能置换,提高低效工业用地和闲置土地利用率。稳妥推进“空心村”和搬迁撤并类村庄建设用地整理,开展土地综合整治,盘活农村存量建设用地。按照国家统一部署,在符合规划、用途管制和依法取得前提下,推进农村集体经营性建设用地与国有建设用地同等入市、同权同价,完善农村宅基地依法自愿有偿退出机制。规范开展城乡建设用地增减挂钩,结合生态修复工程,盘活矿山存量建设用地。

统筹规划城镇地上地下空间资源。分层有序利用地下空间,划定重点地下空间管控区域。在自然保护地、地下文物埋藏区、古生物化石埋藏区、古树名木分布区、野生动植物栖息地、重要水源地、自然灾害高风险区、地下主要含水层、地下油气储存设施及运输管道等周边区域,严格地下空间资源管理。建立健全地下空间建设用地使用权登记和权属管理机制。

第二节 强化水资源刚性约束和安全保障

坚持“四水四定”,严格实行水资源消耗总量和强度双控。坚持“以水定城、以水定地、以水定人、以水定产”,根据水资源环境承载能力,综合考虑水资源、水生态、水环境,合理确定人口、耕地、城镇规模和产业布局。落实最严格水资源管理制度,严格实行水资源消耗总量和强度双控,不断提高水资源利用效率。到2035年,全省用水总量控制在国家下达任务以内,万元国内生产总值用水量较2020年下降40%,万元工业增加值用水量较2020年下降45%,农田灌溉水有效利用系数达到国家要求的目标值。

加强水功能区水质监督。严格按照国家和江西省水功能区达标率控制要求,推动江河湖泊水功能区水质达标。加强入河排污口监督管理,严格控制入河排污总量。到2025年,全省地表水国考断面达到或好于Ⅲ类水体比例达到95.5%,到2035年进一步提高。

严格保护重要水源地,保障城乡供水安全。将赣江—东江源上游、怀玉山、罗霄山等区域重要水源涵养区纳入生态保护红线范围严格保护。按照相关法律法规,以保护水质水量为目标,科学划定饮用水水源保护区,加强对保护区周边可能影响水源安全的空间开发利用活动的评估和管控。持续推进农村集中式供水工程饮用水水源保护区划定。

加强战略储备水源建设。在赣江、抚河、信江、饶河、修河等主要河流上中游地区,结合水利枢纽工程建设,增加水资源战略储备库容,增强区域供水安全保障能力。鄱阳湖平原地区,全面进行地下水资源评价和开发利用规划,利用地下含水层增加水资源储备。

第三节 提升森林资源质量

提高森林资源质量。全面保护林地、森林、物种资源,系统修复退化的森林生态系统,加大临时使用林地、灾毁林地和矿山等生态修复力度,巩固提升生态系统碳汇能力,加强重大林业有害生物防治,推进森林城市建设,推动森林资源总量质量稳步提升、结构更加合理、功能更加完备、固碳能力显著增强、生态屏障更加牢固。到2025年,实现乔木林亩均蓄积量达到6立方米。

实施林地分级保护管理。加强林地用途管制,实行林地总量控制,定额管理,严格控制林地转化为建设用地,禁止擅自毁林开垦将林地转化为其他农用地。到2035年,林地保有量稳中有增。将全省林地划定为Ⅰ、Ⅱ、Ⅲ、Ⅳ级,实行分级用途管制。严格保护天然林、公益林,严格限制天然林采伐,严格执行限额采伐和凭证采伐的管理制度。全面停止天然林商业性采伐,不得将天然林改造为人工林,不得擅自将公益林改为商品林,公益林可以进行抚育、更新和低质低效改造性质的采伐,规范商品林采伐,伐育同步规划实施。科学经营林地,依法合理适度保障林下经济、森林康养等类型项目用地,节约集约使用林地。

科学推进国土绿化。基于国土空间开发保护总体格局,挖掘现有林地造林潜力,开展造林绿化空间适宜性评估,合理统筹确定造林绿化空间,将城镇开发边界外废弃矿山、宜林园地等规划造林绿化空间带位置落实到国土空间规划“一张图”。严禁违规占用耕地造林。推进退化林地、沙化土地、水土流失等重点区域综合治理。鼓励在废弃矿山、荒山荒地、裸露山体上恢复植被。坚持因地制宜,宜乔则乔、宜灌则灌、宜草则草,注重绿化品种多样化、乡土化。加强古树名木及其自然环境保护。

第四节 严格保护湿地资源

全面保护湿地资源。实行湿地资源总量管理,明确各级政府和管护主体的保护责任,加强湿地征占用管理,严格控制湿地转为其他用途。强化国际重要湿地、国家重要湿地、省级重要湿地和城区湿地保护。通过建立湿地自然保护区、湿地自然公园和扩充重要湿地名录,提高湿地保护率。支持南昌、九江等地创建国际湿地城市。到2025年,全省湿地保护率达到62%。

提升湿地生态系统服务功能。以鄱阳湖为核心,以国际重要湿地、国家重要湿地、省级重要湿地为重点,实施湿地生态修复与综合治理工程,稳定和扩大珍稀濒危水禽栖息地。因地制宜开展河湖沿岸植被缓冲带和小微湿地建设,促进全流域湿地生态系统恢复,改善湿地生态质量。推动湖泊湿地、河流湿地、沼泽湿地、人工湿地生态系统更加稳定、结构更加合理、生态服务功能和生态承载力进一步巩固,提升湿地在维持生物多样性等方面的作用。

第五节 推动矿产资源绿色勘查开发

统筹战略性和紧缺矿产资源的开发与保护。在重点成矿区带、战略性矿产重点调查区和重点勘查区、省级重点突破区,优先开展地热、煤层气等能源矿产,铜、铅、锌、锡、铌、钽、锂、铁、镍、钼、锑、钴、金、银等金属矿产,萤石、黑滑石、石墨、高岭土、陶瓷土(瓷石)、高纯石英等非金属矿产的勘查。优化能源资源基地、国家规划矿区、战略性矿产资源储备区布局,划定战略性矿产资源安全保障核心区和接续区。严格执行钨、稀土开采总量的约束性指标,严禁超指标开采,探索建立开采消耗储量与新增储量、退出与新增开采能力动态平衡机制。加大页岩气等非常规油气资源调查评价,进一步勘探开发页岩气区块,开展丰城、樟树、新余等地区煤层气、致密砂岩气、页岩气勘查开发试点。

提高矿产资源开发利用水平。提高矿山开采回采率、选矿回收率和综合利用率,加强铜、钨、金、银、锂等低品位、共伴生矿产资源的综合利用水平,减少矿山废弃物排放,提升矿产资源开发利用总体水平。严格执行矿山开发利用方案。到2025年,矿山数量稳定在2300个左右,大中型矿山比重提高到25%,2035年进一步优化矿山结构。

加快绿色矿山建设。大力推进绿色矿山建设,把生态环境保护要求贯穿于矿产资源勘查开发全过程。积极创建绿色矿业发展示范区,重点建设赣州市、德兴市、永丰县3个国家绿色矿业发展示范区,引导和鼓励彭泽县、瑞昌市等其它地区开展省级绿色矿业发展示范区建设。新建矿山按照绿色矿山标准进行规划、设计、建设和运营管理,既有生产矿山加强改造升级,加快达到绿色矿山建设要求,实现矿业开发与生态环境保护协调发展。加强绿色矿山建设空间保障。严格落实绿色开采要求,完善促进矿山绿色开采的政策措施。加强绿色矿山管理,落实企业主体责任,建立多部门协同的绿色矿山监管机制。

第十章 促进区域开放融合,实施协同联动

加快融入“双循环”新发展格局,衔接落实推动长江经济带发展、长三角一体化发展、粤港澳大湾区建设等国家重大区域战略,发挥区位、特色资源、产业等比较优势,加强与周边省份空间协同发展,培育提升重大开发平台,加快建设江西内陆开放型经济试验区,打造内陆双向开放发展高地。

第一节 融入区域双向开放格局

深度融入“一带一路”建设。推进陆海空交通基础设施建设,依托长江黄金水道、新亚欧大陆桥和国家西部陆海新通道,重点谋划东南、西北、西南三大对外开放通道。围绕南昌、赣州、九江、上饶四大开放门户城市,建设南昌国际智慧空港、九江区域航运中心、赣州国际陆港、南昌国际陆港、上饶国际陆港等重点开放平台,加强对相应大型交通设施和物流枢纽基地的空间保障。加强南昌、赣州、九江、井冈山等综合保税区用地保障,为自由贸易试验区预留发展空间。依托南昌、赣州“一带一路”节点城市和景德镇国家陶瓷文化传承创新试验区,建设国际文化、科技等交流合作平台。加强国际产业合作,培育建设航空、新能源、新材料、陶瓷、生态旅游等产业基地,与沿线国家合作建设能源矿产供应、产业协作基地。

推动与长三角城市群协同发展。发挥南昌枢纽与产业优势,加快承接长三角产业、创新要素转移,建设面向浙皖赣世界级休闲区的旅游服务中心;强化上饶东向开放桥头堡作用;推进九江江海直达区域性航运中心建设,加强与上海、宁波等沿海港口的航运和产业联系。依托沪昆、沿江、昌景黄交通通道建设城镇产业轴带,加强承接长三角战略性新兴产业和现代服务业转移。加快长江及赣江高等级航道建设、昌九高铁等高铁建设、高速和国省道改造升级,强化与长三角城市群互联互通的现代化综合交通体系。

加强与粤港澳大湾区合作。依托京九高铁经济带,打造江西融入大湾区的主通道,推动沿线地区积极融入大湾区。发挥赣州省域副中心对外开放和内陆口岸优势,加快铁路、公路、航空、港口等交通基础设施的对接,积极发展海铁联运、多式联运,无缝对接粤港澳大湾区现代化交通运输体系。支持赣州与粤港澳大湾区共建产业合作试验区,积极承接新兴产业转移,打造粤港澳大湾区的重要产业协作区和科技成果转化基地。建设面向粤港澳大湾区的绿色有机农产品供应基地和生态康养旅游后花园。

融入长江中游城市群高质量发展。加快建设南昌核心增长极,以南昌都市圈为重点加强与武汉都市圈、长株潭都市圈的协作,提升在全国区域发展布局中的战略地位,共同打造全国重要增长极。推进湘赣边区域合作示范区建设,加强新宜萍与湖南省毗邻地区联动发展和设施布局统筹。强化九江区域性中心服务功能,促进九江与黄冈、黄石、鄂州、安庆等省际毗邻地区空间布局、公共服务加强协调。依托长江黄金水道,加强交通、能源和重大区域性市政基础设施的对接,构筑南昌—武汉—长沙2小时互达经济圈,带动沪昆、京九和沿江地区城镇聚集发展。共建“通平修”绿色发展先行区,加强幕阜山、罗霄山生态保育,建成长江中游城市群生态“绿心”。推动建立赣鄂湘三省国土空间规划实施协调推进机制。

促进与海峡西岸经济区联动发展。促进向莆、合福、赣龙经济带发展升级,推进交通、能源、水利和信息等基础设施的对接,打造机械制造、绿色食品、现代物流、特色农业等产业集群,增强区域发展支撑能力,加快苏区振兴。建设南昌、鹰潭、上饶、抚州与福州港、湄洲湾港之间,赣州、吉安、鹰潭、新余、宜春、瑞金与厦门湾港之间的海陆联运物流体系。以赣闽(台)对接合作区为先导加强跨省加工制造业、商贸物流业和区域旅游服务的合作对接。依托南昌高新技术产业开发区、赣州经济技术开发区、定南工业园区、井冈山经济技术开发区,推进海峡两岸产业合作区(江西)建设。推动抚州建设海西综合物流园、抚州高新技术产业开发区等赣闽合作产业平台。

第二节 加强区域生态环境协同保护

共同守护长江生态环境。落实长江沿江地区“共抓大保护、不搞大开发”要求,重点与湖北、安徽、湖南共同加强长江环境污染联防联控联治,统筹开展区域生态修复项目,深化鄱阳湖、洞庭湖等重要湖泊湿地生态保护与修复方面的合作,加强对长江饮用水水源地、滨江湿地等重点地区的保护,加快沿江防护林带建设和沿岸生态修复,共同保护长江干流绿色生态廊道。协调江湖关系,加强赣江等五河中上游区域的水土流失治理与生态修复,共同保护长江水生态安全。

推动省际江河源头联防联治。加强赣南丘陵地区森林和水源地保护,加大生态建设与生态修复力度。推进完善东江、渌水、昌江等跨省流域生态补偿机制。与湖南共同开展渌水(萍水)综合治理示范工程。协作推动重点区域重金属污染防治。

强化生态保护红线和自然保护地协同管理。按照国家统一的生态保护红线管控要求,与浙江、安徽、湖北、湖南、广东、福建等省共同加强省际交界地区的生态保护红线管控。与福建协同推进武夷山国家公园建设与管理。

第三节 推进省际毗邻区域空间合作

建设区域产业合作与省际合作平台。以省级以上开发区为主体构建省际产业合作发展平台。近期重点推进湘赣边区域合作产业园(湘东、上栗、袁州)、浙赣边际合作(衢饶)示范区、赣南承接产业转移示范区、赣粤边区域产业合作示范区建设,加强与安徽省宿松等地生态优先绿色发展产业合作区的发展协作。加强重点领域产业承接和协同创新,加快承接东部沿海地区产业转移,重点发展电子信息、半导体照明、新材料、生物医药、新能源、文化创意等新兴产业,推动省内相关产业链完善补强;积极吸引长三角、粤港澳大湾区创新资源辐射,促进科技创新成果在江西转化。

加强跨省交通设施对接。推进与相邻省份的交通设施建设对接,加强跨省干线通道总量和廊道空间的管控,未来控制预留约80条主要干线通道。加快建设昌景黄高铁、温武吉铁路、池九高铁、昌厦(福)高铁、赣龙厦高铁、六安景铁路、铜九铁路扩能工程、皖赣铁路扩能工程、赣韶铁路扩能工程,提升江西与长三角、粤港澳、海西的高效联系。规划新建咸修吉(井)铁路、武咸昌高铁、常岳昌高铁、长沙至南昌(九江)铁路,构建南昌—长沙、南昌—武汉复合交通走廊,加强城际快速联系。推动兴永郴赣铁路建设,规划预留衡吉铁路、兴国至井冈山铁路通道。与安徽、湖北统筹九江至黄梅、新开至永安、九江至小池、彭泽至宿松、彭泽至望江、瑞昌至武穴等长江过江通道规划建设。完善与东南沿海港口的海铁联运体系。在赣州、吉安、鹰潭、上饶、景德镇、瑞金、向塘等地建设无水港区。推动赣粤运河、浙赣运河、渌水航道前期研究工作。

促进文化传承和旅游合作。以景德镇、上饶、南昌、九江、鹰潭为主体,加强与浙江、安徽、福建旅游合作,协同共建赣浙皖闽世界级旅游圈,共同打造串联鄱阳湖、海昏侯遗址、庐山、庐山西海(云居山—柘林湖)、三清山、黄山、景德镇、婺源、龙虎山、皖南古村落、九华山、牯牛降、天柱山、千岛湖等优质旅游资源的旅游线路。以赣州、吉安、抚州、宜春等原中央苏区及南昌、萍乡为主体,与湘、粤、闽加强红色文化遗产保护和文化传承的对接工作,共同打造红色文化传承创新区,协同推进长征国家文化公园建设。以赣州为主体,推进与粤、闽的客家文化协同保护,共同建设客家文化生态保护实验区。

第四节 推动省内“一圈三区”空间协同发展

加快南昌都市圈空间一体化协调布局。引导南昌都市圈形成差异化分工总体空间格局。以南昌为核心,强化昌九抚城镇发展带、沪昆城镇发展带沿线城镇集聚效应,形成都市圈主要城镇空间,深入推动昌九、昌抚一体化发展,加强城镇开发、产业发展、开放创新功能。推动都市圈内生态地区、农业地区特色化发展,重点加强生态保护和农业生产功能,统筹推进本地特色城镇化与乡村振兴等工作。加快推动赣江新区发展。推动赣江新区建设内陆重要开放高地、中部地区先进制造业基地、美丽中国江西样板先行区。引导赣江新区加强生态空间预留,推动城镇空间组团布局。加强与九江、南昌的规划联动协调。

加强赣南等原中央苏区振兴发展区协调。推进赣州省域副中心城市建设,加快建设以赣州中心城区为核心,联动上犹、信丰、于都、兴国等县城的城镇群。以吉安市区、吉安县为中心,联动吉水县、泰和县等外围城镇共建吉泰城镇群。协调吉安、赣州电子信息、新能源产业布局,协同建设新兴产业基地。共同挖掘区内红色、生态、休闲旅游资源,形成一批精品景区(点)和旅游线路。推进长赣高铁、兴永郴赣铁路、瑞梅铁路、咸修吉(井)铁路、温武吉、昌厦(福)、景鹰瑞铁路等重要交通设施的规划建设。共同加强赣江以及罗霄山脉、武夷山脉等重要山体的生态环境和生物多样性保护,做好水土保持工作。

加强赣东北开放合作发展区协调。以上饶市区、鹰潭市区为中心,联动玉山县、铅山县、弋阳县、横峰县、贵溪市等外围城镇,共建信江河谷城镇群。推动景德镇市区与浮梁县同城化发展,联动乐平市、上饶北部县(市)域单元的旅游风景区和特色城镇,加强旅游协调发展。协同推进六安景铁路、景鹰瑞铁路前期工作。共同加强信江、饶河、乐安河流域的生态修复和防洪工程建设。上饶市与南昌市、九江市、抚州市共同开展鄱阳湖沿岸生态修复工作。

加强赣西转型升级发展区协调。以新余、宜春、萍乡等中心城市为主体,联合分宜县、芦溪县,加强与上高县、宜丰县、万载县、上栗县的交通与产业经济联系,共建新宜萍城镇群。推进新宜吉转型合作试验区建设。加快推动钢铁、建材等传统产业主导开发区绿色升级发展,支持新能源、新材料、电子信息、生物医药、先进制造等新兴产业基地建设。宜春市、萍乡市加强湘赣边区域合作示范区省际产业园规划统筹。联合推进常岳昌高铁、武咸昌高铁、长沙至南昌(九江)铁路、咸修吉(井)铁路建设,融入南昌都市圈城际铁路网。共同加强九岭山、罗霄山脉生态环境和生物多样性保护,做好水土保持工作。

第十一章 完善规划实施保障机制

加强党的领导,明确规划权威,强化规划传导,完善配套政策机制,建立健全规划实施监督机制,实施规划全生命周期管理,扩大公众参与度,形成规划实施合力,确保规划目标任务得到落实。

第一节 加强党的领导

坚持党建统领。深入学习贯彻习近平新时代中国特色社会主义思想,深刻领会“两个确立”的决定性意义、增强“四个意识”、坚定“四个自信”、做到“两个维护”,充分发挥党总揽全局、协调各方的领导核心作用,把党的领导贯彻到国土空间规划编制实施全过程各领域各环节。规划实施中的重大事项或重大调整,及时按程序向省委、省政府请示报告。

加强组织保障。各级党委和政府要充分认识建立国土空间规划体系的重大意义,由主要负责人指导组织规划编制工作,落实地方党委和政府组织编制和实施国土空间规划的主体责任。加强规划实施组织和沟通协调,明确工作职责和任务分工,形成部门合力,共同落实规划任务。建立健全省市县国土空间规划委员会制度,发挥对国土空间规划编制实施管理重大问题的统筹协调和议事决策作用。各地各部门要围绕本规划的实施出台工作方案。

第二节 完善配套政策机制

推进法规体系建设。落实《江西省实施〈中华人民共和国土地管理法〉办法》,强化国土空间规划法律效力。根据国家有关法律体系建设要求,完善江西省国土空间规划法规体系。出台国土空间用途管制、耕地和永久基本农田、生态保护红线、城镇开发边界等管理办法。

完善规划实施和主体功能区配套政策。落实国家有关部门制定的配套政策,由省相关部门按照职责分工,研究制定财政、投资、产业、人口、自然资源、环境保护、农业农村发展等方面细化配套政策,促进国土空间规划有序实施,推动各地按照主体功能定位差异化协调发展。建立主体功能区名录动态管理制度,开展主体功能区实施情况监测评估和名录动态调整。完善主体功能区生态保护补偿政策,加大对重点生态功能区的生态保护补偿力度,建立自然保护地体系生态保护补偿机制,将碳汇价值纳入生态保护补偿核算内容,提高耕地生态保护补偿力度,加强对农产品主产区补偿。建立主体功能区补偿和绩效考评挂钩管理制度,探索将生态产品总值(GEP)核算应用于主体功能区绩效考核与生态保护补偿等领域。

建立完善永久基本农田储备区制度。在严格落实永久基本农田保护任务基础上,在永久基本农田范围外划定一定比例的优质耕地作为永久基本农田储备区,为建设用地占用永久基本农田补划预留空间。土地整治和新建高标准农田增加的优质耕地应当优先补划为永久基本农田。永久基本农田储备区内补划前耕地按一般耕地管理和使用。制定永久基本农田储备区实施管理制度。

实施建设用地增减挂钩制度。鼓励各地开展建设用地流量挖潜和存量盘活。实施城乡建设用地增减挂钩,在充分尊重农民意愿的基础上,稳妥推进村庄搬迁撤并。积极推进废弃矿山、交通水利设施用地复垦。推进建设用地增存挂钩。

第三节 强化规划传导与用途管制

构建“四级三类”国土空间规划体系。构建包括省、市、县、乡镇四级,总体规划、相关专项规划、详细规划三类的国土空间规划体系。总体规划包括省、市、县、乡镇四级国土空间规划。相关专项规划包括省市县或特定区域(流域)、特定领域涉及空间利用的专项规划。详细规划包括城镇开发边界内的详细规划和城镇开发边界外的村庄规划。市、县、乡镇国土空间总体规划要服从本规划。国土空间相关专项规划要在总体规划的约束下编制,详细规划要遵循总体规划,不得违背总体规划强制性内容。其他相关规划应做好与国土空间规划的衔接,涉及国土空间开发保护安排的应符合国土空间规划。各级国土空间规划编制过程中要充分听取相关部门意见,兼顾军事设施保护需要,并按照规定书面征求有关军事机关的意见。

加强市县国土空间规划传导。以本规划确定的省域国土空间格局为指引,统筹市县国土空间开发保护要求。通过指标控制、分区传导、底线管控、名录管理、政策要求等方式,将规划确定的各项目标、空间格局、重大任务等主要内容在各级各类国土空间规划中逐级传导落实,并依法开展规划环评工作。市县规划严格落实本规划确定的耕地和永久基本农田、生态保护红线、城镇开发边界划定内容,强化“三线”的刚性管控作用。各设区市、赣江新区严格落实本规划分解的约束性指标要求;市级规划统筹确定辖区内各县级单元约束性指标的分解方案。

强化对专项规划空间约束和规划传导。坚持推进“多规合一”,不在国土空间规划体系之外另设其他空间规划。充分发挥总体规划的基础性作用,综合统筹相关专项规划的空间需求,协调各专项规划空间安排。省级相关专项规划涉及空间安排利用的要符合本规划。实施好《江西省国土空间专项规划编制目录清单管理办法》,专项规划经依法批准后纳入国土空间规划“一张图”实施监督信息系统管理。

统一国土空间用途管制。加强地上地下、城乡空间统筹,建立健全全域、全要素、全过程国土空间用途管制制度。以国土空间规划为依据,制定不同空间、不同用途的转换规则,明确转换方向、条件和管理要求。依据国土空间规划,科学编制土地等自然资源年度利用计划,强化规划实施年度管控。国土空间开发利用活动应当符合国土空间用途管制要求,并依法办理用地审批、规划许可等手续。健全完善用途管制全周期监测、全过程监管机制,对用途管制实施情况实行监督考核。

加强“十四五”时期规划实施安排。做好与国民经济和社会发展规划的衔接,根据“十四五”时期高质量跨越式发展要求,统筹考虑发展时序,加强对各类开发保护需求的空间保障。重点支持省级以上重点交通、水利、能源等基础设施用地和战略性新兴产业、高端制造业、现代服务业用地,对保障性安居工程、合理的农民建房等民生用地应保尽保。

第四节 实施规划全生命周期管理

强化规划权威。规划一经批复,任何部门和个人不得随意修改、违规变更。各类国土空间开发保护建设活动,必须符合国土空间规划。

建立省—市两级国土空间规划“一张图”实施监督信息系统。基于国土空间基础信息平台和实景三维江西,规划建设省级国土空间规划“一张图”实施监督信息系统,各设区市应统筹所辖县(市、区)开展市级规划“一张图”实施监督信息系统建设,实现规划编制、审批、修改、实施监督全过程在线管理。建立健全专项规划数据协调衔接机制和国土空间总体规划、详细规划逐级汇交机制,统一整合各级各类规划数据,形成全省坐标一致、全域覆盖、边界吻合、图数一致、上下贯通、动态更新、全程留痕、权威统一的国土空间规划“一张图”。

建立规划动态评估调整机制。按照定期体检和五年一评估的要求,结合年度国土变更调查和地理国情监测成果,建立健全国土空间规划实施监测评估预警机制,建设国土空间规划实施监测网络,定期开展监测评估,将评估结果作为编制、审批、修改规划的重要参考。建立健全动态监测评估预警机制,加强对重要控制线、重大战略区域、重点城市等规划实施情况和重大工程、重点领域、突出问题等的监测预警。依据国民经济社会发展规划和国土空间规划评估结果,按照相关法律法规对国土空间规划进行动态调整完善,优化交通、水利、能源等重大设施项目安排。规划实施过程中,因国家重大战略和项目实施、重大政策调整、经济社会发展条件发生重大变化、发生重大自然灾害需要修改规划的,由规划编制机关按程序修改规划,报原规划审批机关批准。

建立健全规划实施监督考核机制。研究出台规划实施跟踪考核办法,加强对规划约束性指标实施情况的考核评估和监督问责,把规划实施情况纳入党政领导干部自然资源资产离任审计,压实规划实施责任。基于国土变更调查成果,实施耕地保护一年一考核,实行耕地保护党政同责、终身追责。严格规划监督管理,建立健全规划监督、执法、问责联动机制,创新监管手段,强化监督信息互通、成果共享,形成各方监督合力。加强纪检监察机关监督,对失职失责的领导干部依规依纪依法问责。

第五节 加强工作保障

加强经费保障。各级政府要做好规划编制、实施、评估、信息化建设等经费保障工作,纳入本级财政预算。省级统筹资金重点支持跨区域、跨流域的国土空间规划编制,以及支持主体功能区类型为重点生态功能区、农产品主产区的县(市、区)的乡镇规划、村庄规划编制,推进乡村振兴发展。

完善专家咨询和公众参与的社会协同机制。完善规划咨询制度,加强规划编制实施重大问题的咨询论证。建立规划成果和规划实施等信息公开制度,强化公众参与规划编制、实施、监督力度。创新宣传教育形式,广泛宣传规划,提高社会公众对国土空间规划理解和认识,增强社会公众支持和监督,营造规划实施的良好氛围。加强对相关行业组织指导监管,按照国家要求完善国土空间规划编制机构资质管理。加强国土空间规划管理人才队伍建设,强化国土空间规划培训。



最新文章