如何写一份标书?
标书通常是售前工程师写,没有售前工程师的情况,标书会由需求工程师来写。
标书包括商务部分和技术部分,商务部分通常是销售写,需求分析师写的是技术部分。
我写过二十多份标书,中标率达到90%以上,不排除公司实力、产品、服务等因素,一份好的标书能为投标加分。
那么得到招标书后,怎样去写应标书呢?
如同学生时代参加考试,得到一份试卷,就试卷的题目,写出对应的答案,而写标书就是一次“开卷考试”。
1了解标书响应格式
每家客户的招标书都不同,每家客户的应标都不同。
如同考试,每门功课的答题卡都不同,有些客户的招标书会写明,应标文件有第一写什么,第二写什么,第三写什么等等,有些客户的招标书不会对应标材料有要求。
例如五矿证券的这份标书,就写了应标文件应该有哪几部分。

与技术部分有关的就是4和5,技术部分需要包括的内容有项目解决方案、总体框架、技术实现方案、项目实施计划、系统安装、调试、技术支持、售后服务、技术培训、技术人员资质证明等。
有些没有写明格式要求的,可以按照原来写的格式写就好了。
2了解客户需求
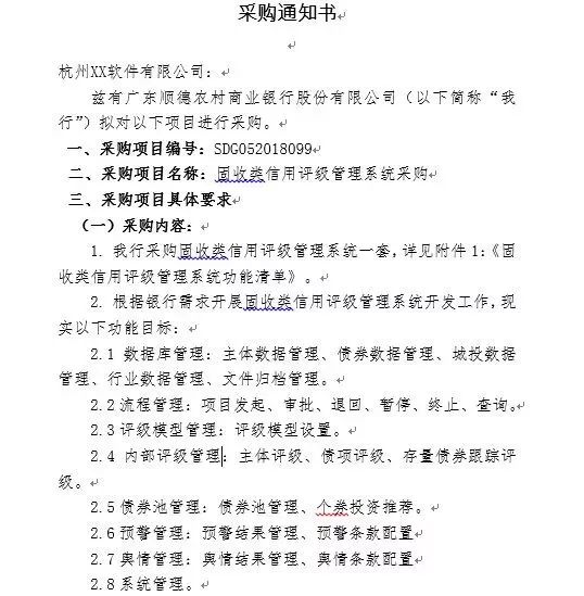
这是2018年8月28日广东顺德农商行发出的一份招标书,以下是他们的采购通知书:


了解客户需求,这是最基本的,你只有知道他想要什么,在应标的时候就给他想要的东西,当用户看了你写的应标书后,会有一种“这就是我想要的”的感觉。
了解客户需求的方式通常有:售前交流、通过销售间接了解。
通过售前交流,可以对客户的需求大致有些了解,例如采购系统的原因、外部系统哪些、哪些是重点关注、之后的规划是什么等等。
如果你刚好有参与售前交流,那么可以根据售前交流的信息,对招标书的需求一一对应应标。
也不是每个写标书的需求工程师都会参与售前交流,例如我写这份顺德农商行的标书时,就没有参与售前,我就打电话问销售以及其他参与售前的同事,问他们关于顺德农商银行需求情况,例如他们有什么业务?资讯接什么系统?评级的流程是什么?等等。
低段位的需求工程师得到标书后,看到标书上面的需求,认为自己都能写得出来,客户需要一个主体数据管理,应标的时候就把系统已有的主体数据管理写出来。
这样也可以,只不过你写的东西打开不了客户的心扉,如果竞争对手也是这样应标,大家一个水准,或许你还有希望,但是如果竞争对手的应标从客户实际需求出发,那你就是一点儿希望都没有。
所以,要写就认真写好。
按照下面的要点检查你的标书是否认真写:

1、展示需求,突出优势
2、功能能否实现
3、实施周期能否满足
4、客户关注的要点
5、回答是否完整
6、项目计划是否清晰
7、人员的工作经验是否能否胜任
3了解标书评分的标准
学生交试卷后,老师需要打分。
应标书提交后,评委也会给每家供应商提交的应标材料进行打分。
因此,了解标书评分的标准很重要。
有些招标书上会写哪个部分得几分,哪个部分得几分,例如江苏紫金农商行的招标书:

看了上面的评分标准,你知道该怎么写了吗?
试卷题目和得分要求都和你说了,就照要求去写,尽量得高分。
例如公司规模和实力最高有5分,标书就得有公司规模和实力的章节,而且内容里根据实际情况写注册资金多少(不能造假,因为商务部分会有证明文件)。
例如成功案例最高有10分,标书中需要写成功案例这章节,因为最多有10分,每个成功案例有2分,根据实际情况有多少写多少(不能造假,商务部分会需要提供合同文件)。
例如实施方案合理得5分,什么才叫合理?当然是时间和实施计划合理。
.......
根据评分标准,人家要西瓜,我们就给西瓜,人家要芝麻,我们就给芝麻。
4了解竞争对手
写标书并不是一门“闭门造车”的活儿,知己知彼,才能百战百胜。
竞争对手哪方面有优势,哪方面有劣势,在响应标书的时候,对于竞争对手劣势的地方,我们就去突出,对于竞争对手优势的地方,我们也更突出我们的优势。
所以啊,写标书也是一部《甄嬛传》,都需要“心机”。
之前在投上海某券商的标的时候,有一家竞争对手才开始做评级系统,连一套成型的系统还没有完全做好。
标书都是“纸上谈兵”,有些不了解供应商实际情况的评委纯粹就是根据标书的内容来评分。
如果竞争对手写标书也按我上面说的套路写,那其实我们和他们是没什么区别的。
了解到竞争对手没有成型的系统后,我在应标的时候会在每个应标的需求下附上对应的系统截图。
这个是竞争对手不具备的,你看,一下竞争对手的劣势,我们的优势就凸显出来。
最终,就算我写了二十多份标书,但还是不能在短时间完成一份标书,因为每一次写标书都是一个处处讲究的过程。
有时,我们需要标准,有时又不能太依赖标准。
本文由建设库(www.jiansheku.com)转载自网络,版权归原作者所有,不代表本平台观点,若有侵权,请联系删除。
更多建筑施工企业:
| 湖南兴沅建筑工程有限公司 | 云南浩洋建筑工程有限公司 | 枣庄中安建筑工程有限公司 | 江西剑宇建筑工程有限公司 |
| 湖南楚禹建设工程有限公司 | 甘肃亿阳建筑工程有限公司 | 靖江兴力工程建设有限公司 | 江西龙远建设有限公司 |
| 辽宁江合工程建设有限公司 | 内蒙古德琛市政工程有限公司 | 杭州宏恺建设有限公司 | 湖北筑龙建筑有限公司 |
| 广西鼎拓建设工程有限公司 | 广正建筑集团有限公司 | 内蒙古德琛市政工程有限公司 | 江西繁星建设工程有限公司 |