包工头退出舞台!住建委:取消劳务分包!2024年2月1日前,实现自有工人施工!

来源:建设库建设库75059 阅读2024/01/26
重庆市住建委等4部门联合印发《关于在房屋市政项目危险性较大的分部分项工程中全面推行自有工人施工的通知》,扩大了实施自有工人施工的项目范围!文件力度很大!其中明确:


对于超过一定规模的危大工程项目,截至2023年12月1日前,要全部实现自有工人施工;

对于全市所有危大工程项目,截至2024年2月1日前,要全面实现自有工人施工。

图片


《关于在房屋市政项目危险性较大的分部分项工程中全面推行自有工人施工的通知》

本通知自印发之日起施行。凡新招投标项目,严格按本通知要求执行。

01 在危大工程中全面推行自有工人施工

危大工程全面施行自有工人施工方式,项目上自有工人的认定按《关于培育新时代建筑企业自有工人进一步加大试点企业及自有工人激励力度的通知》(渝建管〔2023〕152号)要求执行。

施工单位没有自有工人或自有工人不能满足危大工程施工需要的,应将危大工程依法专业分包给具有自有工人的企业,或将劳务作业依法分包给具备作业资格且有自有工人的专业作业企业

将自有工人施工落实在危大工程专项方案编制、审查、论证、审批、验收等各个环节,明确自有工人配备数量及工种类别,做好施工现场相应文字、数据及现场照片等记录。

危大工程采用自有工人施工的,危大工程分部分项安全文明施工费在原计费基础上费率调增15%,超过一定规模的危大工程分部分项安全文明施工费在原计费基础上费率调增20%。




02 加强自有工人组织管理


自有工人应经技能培训考核合格并持有我市相关行业主管部门颁发的职业技能等级证书后,方可允许进入危大工程现场作业。

未经教育培训或者教育培训考核不合格人员,不得上岗作业。

施工单位应依法与自有工人签订劳动合同,缴纳社会保险。

03 建设单位负首责,在招标文件中明确自有工人施工方式

建设单位作为工程建设活动的总牵头单位,是工程质量第一责任人。

针对危大工程,建设单位应在招投标前,组织勘察、设计等单位在施工招标文件中列出危大工程清单,明确危大工程应全面施行自有工人施工方式,并要求施工单位进一步完善相应的安全管理措施和细化自有工人的工种、人数等内容。在招投标文件中,建设单位应将安全文明施工费、职工教育经费单列,作为非竞争性费用,不得参与下浮。

建设单位、监理单位在审批危大工程专项施工方案时,发现自有工人相关内容缺项或自有工人配备数量不能满足危大工程施工要求的,不予审批(签字)通过。

在施工现场如发现危大工程作业人员不是自有工人或未持证上岗,应当要求施工单位立即整改;情节严重的,应当要求其暂停施工,并及时报告建设单位。

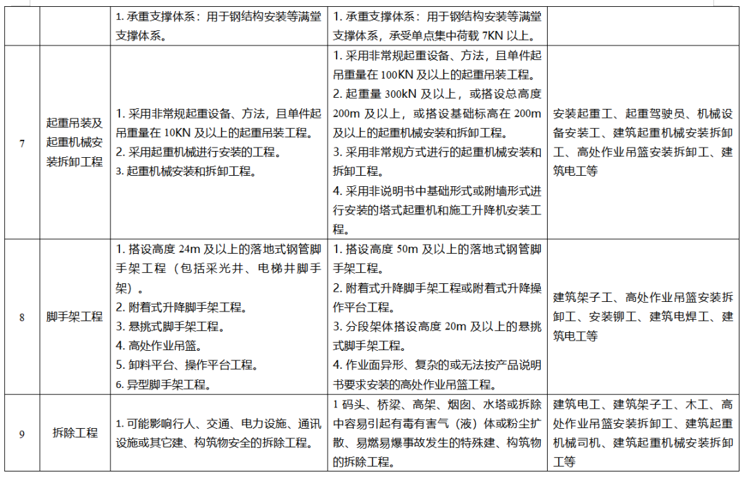
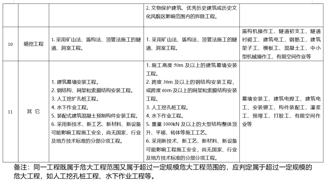
04 危大工程以及超过一定规模的危大工程范围
图片
图片
图片
图片

为什么说包工头、劳务公司将告别历史舞台?

01 包工头

包工头是在特殊历史条件下应运而生的。城市发展需要大量外来务工人员,而农村剩余劳动力迫切需要进城找工作,包工头作为一种满足供求双方需求的职业介绍,应运而生。

中国建筑法律一直没有给包工头一个明确的法律地位,现在要革新这个行业是大势所趋。按法律规定,民工直接受雇于施工企业,与施工企业是劳动关系,但实际情况是,施工企业很少与民工直接发生关系,大多数情况下,都是包工头与施工企业签订劳务合同,再由包工头与民工签订劳务合同(实际上大多数情况下为口头协议)。

因此前几年,农民工讨薪、包工头讨薪极端事件不绝于耳,引发了很多社会问题。建筑工人实名制之后,施工企业将逐渐通过全国建筑工人管理服务信息平台数据库,直接获取建筑工人的从业记录、培训情况、职业技能、工作水平等信息。包工头这个中介,或许会慢慢退出舞台中央。

建议有实力的包工头,抓紧成立自己的专业作业企业。

02 劳务单位

从2016年起,就有不少省份试点取消建筑施工劳务企业资质,设立专业作业资质;

2022年资质标准(征求意见稿)明确,劳务资质改为专业作业资质,实行备案制。

图片

主要变化:

图片

未来的用工将是以专业作业企业为主,逐步实现建筑工人公司化、专业化管理。所以不管是农民工,包工头还是劳务公司,如果不想被社会淘汰,最好顺应趋势,提前布局,谋划转型!


最新文章