新建铁路重庆铁路西环线勘察设计项目因故终止本次招标投标活动

来源:建设库建设库62295 阅读2024/01/19

曾被质疑量身定做的重庆铁路西环线勘察设计终止招标了!

原文如下:


新建铁路重庆铁路西环线勘察设计

终止公告

(招标编号:SFG2300340650A

各潜在投标人:

新建铁路重庆铁路西环线勘察设计项目因故终止本次招标投标活动,并退还各潜在投标人递交的投标保证金(如有)。给各位潜在投标人带来的不便,敬请谅解。

特此公告。

招   标   人:重庆市铁路(集团)有限公司

招标代理机构:重庆国际投资咨询集团有限公司

2024年1月15日

近日,封面新闻接到中铁集团下属的某铁路设计院投诉称,重庆铁路西环线勘察设计招标文件存在多项不合理要求,具有非常强的排他性,疑似为特定单位“量身定做”

图片


重庆铁路西环线正线长约14.811公里。资料图

据悉,重庆铁路西环线经过合川、铜梁、大足、荣昌、永川五个区,是以承担沿线地方客货流为主,兼顾通道货运功能的客货共线干线铁路。路线正线长约14.811公里,联络线长约21.369公里,设计速度160公里/小时。

9月14日,重庆市公共资源交易中心曾发布“重庆铁路西环线勘察设计招标文件”,招标公告显示,重庆铁路西环线勘察设计项目,由重庆市发改委批准建设,招标人为重庆市铁路(集团)有限公司,勘察设计招标合同金额达3亿元;项目招标范围为铁路西环线的勘察、初步设计、施工图设计以及相关配套服务,专项设计以及相关专题研究和评估工作等。


图片


重庆市铁路(集团)有限公司官网截图


图片


重庆铁路西环线勘察设计项目招标公告

业内人士质疑其为某特定单位“量身定做”

随着该招标文件的挂网,铁路勘察设计圈内迅速引发大规模争议。

“招标文件中出现了铁路系统有史以来的‘四个首次’。”中铁集团某下属设计院负责人王先生告诉封面新闻记者,该招标文件无论从报价方式、人员注册,还是对技术、商务条件等要求上,都存在为某特定单位“量身定做”的嫌疑。

据王先生反映,存在“量身定做”嫌疑的招标要求共4条。根据该招标文件,封面新闻记者找到了对应文字,分别为:


图片


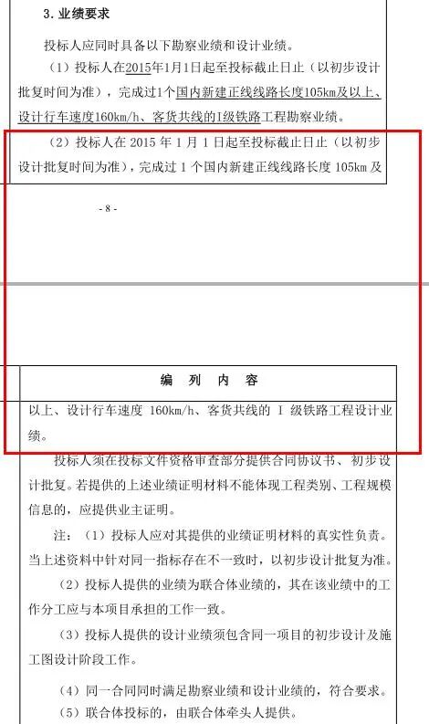
招标文件中对于投标人业绩的要求

1、对投标人业绩要求为 “投标人在2015年1月1日起至投标截止日止(以初步设计批复时间为准),完成过1个国内新建正线线路长度105公里及以上、设计行车速度160公里/小时、客货共线的I级铁路工程勘察业绩”。

“业绩要求限定设计行车速度160公里/小时,那即便参与过设计行车速度200 公里/小时或350公里/小时等更高技术标准的相关单位不能开展设计吗?”王先生质疑说,限定低标准的设计行车速度,将相关单位排除在招标范围之外,导致部分原铁道部下属设计院不能参加投标,在铁路系统中是首次出现。


图片


招标文件中对“接受联合体投标”的要求

2、在“是否接受联合体投标”一项中,要求写明可接受联合体,但在具体要求的第2条上,文件显示“勘察工作须由联合体牵头人完成”。

“‘勘察工作明确须由联合体牵头人完成’,这属于指定分工,在铁路系统招标历史上首次出现。”王先生认为,在允许联合体投标的招标项目中,指定牵头人完成工作的要求,涉嫌违规操作为特定单位谋取利益。


图片


招标文件中对“评标基准价计算方法”的计算规则

3、在“评标基准价计算方法”一项中,招标文件写明“投标人的投标总报价中去掉六分之一(不能整除的按小数点前整数取整,不足六家报价则不去掉)的最低价和相同家数的最高价后的算术平均值与本项目最高限价再取平均值,即为本项目投标总报价的评标基准价”。

王先生表示,投标的报价平均值往往能体现项目报价的市场价格,该文件中的报价方式系“向上平均法”,与市场上所有项目报价方式(下浮报价法)均不同,“筛选畸形报价后,再平均可以理解。但本招标项目要求平均各有效报价后,还要和最高限价进行再平均,这种向上平均法,我还是第一次看到。我认为该条涉嫌国有资产流失。”


图片


招标文件中对“拟派人员职称(或执业)证书”的要求

4、在商务部分评分(B)标准的“拟派人员职称(或执业)证书”一项中,对桥涵、隧道、牵引、供电、牵引变电、给排水五个专业负责人设置双注册加分。

“铁路供电项目设计并非必须具备注册电气工程师(发输变电)能力。”王先生表示,本项目要求设备专业人员具备双注册证书,且此次设定的设备专业均为辅助性专业,而非主导专业,设定的招标条件“又是在铁路系统内首次出现,涉嫌‘量身定制’”。

项目业主单位:已收到质疑,正在研判回复

“发现问题后我们就在招标公告下方进行了提问,但一直到公告上的回复截止日期,业主方也未作出回答。”投诉人王先生说,按照流程,若投标单位对招标文件存在疑问,可在重庆市公共资源交易网进行提问,再由业主方作答复。

招标公告显示,提问时间为公告发布日起至9月20日早上8点前;招标人需在9月28日下午6点前发布澄清。

对于王先生提出的疑问,封面新闻记者向该项目的业主方——重庆市铁路(集团)的副总经理吴明进行了询问。吴明称,确实有人反映了一些状况,“我们正在对这些质疑进行研究,近期就会在重庆市公共资源交易网上进行回复。”

吴明还向记者表示,招标文件的发布过程没有任何问题,经过了重庆市铁路(集团)有限公司和上级单位——重庆城市交通开发投资(集团)有限公司两级的会议审定。收到相关单位提问后,重庆市铁路(集团)有限公司也向上级单位进行了报备,目前正在对此事进行研判。

吴明同时也表示,如果要对招标过程进行投诉,“可以找重庆市公共资源交易监督管理局。如招标文件中的确有针对性、不公平的要求,我们会根据行业管理部门的要求进行修改。”

随后,记者又致电重庆城市交通开发投资(集团)有限公司副总经理郝满炉,他表示,“目前招标文件仍处于挂网阶段,如有相关疑问可按照正常程序进行提问,业主方会通过相关渠道进行答复。”

郝满炉称,该项目业主方为重庆市铁路(集团),潜在投标人提出的所有问题也是由铁路集团方面答复,“具体想要咨询、投诉的问题,可以直接与该项目业主单位联系。”

封面新闻注意到,该项目招标公告上写明了投标文件递交的截止时间,为2023年10月18日9:30。目前,距离截止时间已不足一周。

“我们正在等待业主方的答复,是否会对招标文件相关要求进行修改、延期。”王先生说,他们也将根据后续的处理情况,考虑是否继续投标。

律师:招标文件中部分条件限制投标 有违法嫌疑

重庆铁路西环线勘察设计招标文件的部分要求是否涉嫌“量身定做”,两位律师在接受封面新闻采访时同样提出的疑问。

“在本次招标文件中,出现了比较严格的投标条件,例如,要求辅助性工作的人员具备注册电气工程师和注册公用设备工程师资格,还要求投标企业需要完成特定的业绩。这些设定条件有别于以往的铁路系统招标要求,难以避免让人怀疑,这是不是一场‘萝卜招标’,就是让特定企业才能满足投标条件。”北京市中闻(西安)律师事务所谭敏涛律师表示。

根据《招投标法》和实施细则,谭敏涛律师认为,招标条件应当和项目的具体特点、实际需求相适应。本次招标活动设定的条件明显高于行业标准,“连铁路部门自身的企业都无法满足投标条件,这难免让人怀疑,本次招标活动的合法性与正当性何在?”

“比如‘业绩要求’一项,投标人应‘设计过行车速度160公里/小时的项目’,那参与过更高技术标准的单位是否可以投标?如果不能投标,显然就有限制和排斥潜在投标人的嫌疑。”重庆雷力律师事务所高级合伙人刘小灿律师认为。

两位律师称,根据《招标投标法》及其实施细则等法律文件规定,招标人不得以不合理的条件限制、排斥潜在投标人或者投标人,当招标人以不合理的条件限制或者排斥潜在投标人、限制投标人之间竞争等,可以对其处一万元以上五万元以下的罚款。

“对此,投标人可以要求招标单位对招标的条件作出进一步说明和提出异议。当招标企业无法答复或者投标人对答复不满意的,可以向行政监督部门进行投诉,要求对招标企业的违法行为进行查处。必要时,行政监督部门可以要求暂停招投标活动。”两位律师均如是表示。


最新文章