▎文件原文:

各有关单位:
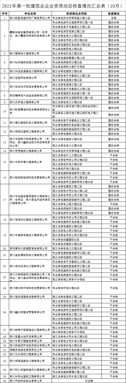
为净化建筑市场环境,优化市场资源配置,进一步加强建筑业企业资质事中事后动态监管,根据《建筑业企业资质管理规定》《建筑业企业资质管理规定和资质标准实施意见》等文件要求,贵阳市住房和城乡建设局于2021年10月开展了2021年第一批次建筑业企业资质动态核查,3个月整改期已结束。现将此次核查结束统计情况通报如下。
本次共计核查36家建筑业企业,经审核,符合标准1家,在整改期间自行注销资质1家,整改合格13家,不符合资质标准企业21家,根据《建筑业企业资质管理规定》第二十八条,市住建局研究决定,撤回贵州中拓环境工程有限公司等21家不符合资质标准的施工企业相应资质,并向社会公布。
附件:2021年第一批建筑业企业资质动态核查情况汇总表(10月)
贵阳市住房和城乡建设局
2022年2月11日
(联系人:王洁 电话:85867544)
