1915亿!中国铁建新中标11个超百亿大单

来源:建设库建设库119571 阅读2024/01/08

12月份中国铁建大单连连,不完整统计,仅超百亿的大项目就有11个,项目中标总金额约1915亿

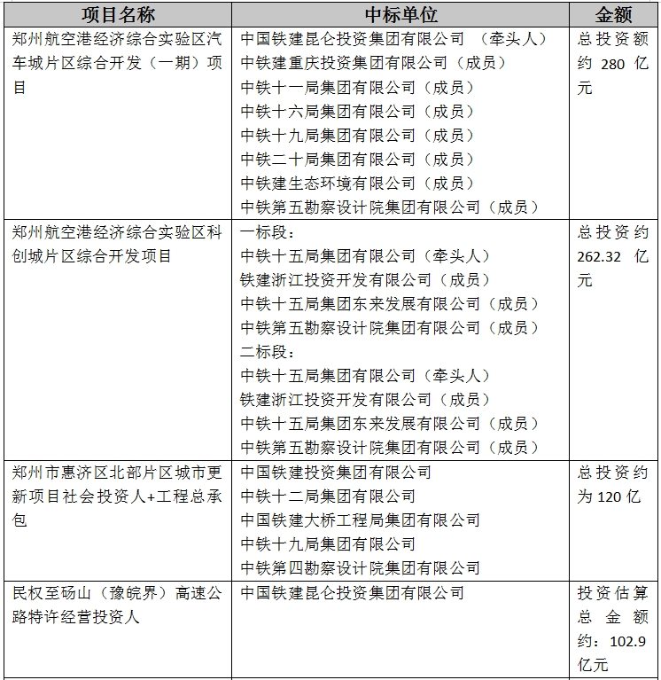
项目1、郑州航空港经济综合实验区汽车城片区综合开发(一期)项目、总投资额约280亿元

项目2、郑州航空港经济综合实验区科创城片区综合开发项目、总投资约262.32亿元

项目3、郑州市惠济区北部片区城市更新项目社会投资人+工程总承包、总投资约为120亿

项目4、民权至砀山(豫皖界)高速公路特许经营投资人、资估算总金额约:102.9亿元

项目5、朱家河区域综合改造项目投资合作方、投资总额:120.8亿

项目6、扬州市杭集南园产城融合综合建设项目股权合作及工程总承包、投标报价:126.6亿

项目7、潮河流域(滦平段)生态治理与乡村振兴产业融合发展(EOD)及工业固废综合利用项目选择社会资本方、投资额约185.5亿

项目8、镇雄以勒陆港新城“产城人”示范区建设项目社会投资人、项目总投资:260.5亿

项目9、上合国际枢纽港火车站片区城市更新项目(一期)(投资人+EPC)、本项目总投资额:106.6亿

项目10、德阳天府旌城片区基础设施建设(科教片区)其他工程、投资约为188.1亿

项目11、济南市历城区东风片区Ⅱ城市更新项目合作伙伴、总投资金额约162亿

图片

图片

图片

郑州航空港经济综合实验区汽车城片区综合开发(一期)项目

项目概况:郑州航空港经济综合实验区汽车城片区综合开发(一期)项目位于郑州航空港经济综合实验区,青州大道以西,豫州大道以东,渤海大道以南,南海大道-徐州路-东海路以北合围区域,共计35平方公里+指定范围内的一级开发。建设内容包含市政道路、景观绿化、安置房、公共配套及产业配套设施等。其中一级开发部分总投资额约280亿元,包含征拆费约70亿元。二级产业配套项目投资后期根据具体需求由双方协商确定。项目建设内容及投资规模以最终控规为准。

郑州航空港经济综合实验区科创城片区综合开发项目

项目概况:郑州航空港经济综合实验区科创城片区综合开发项目位于郑州航空港经济综合实验区,豫州大道以东、青州大道以西、太湖路以南、燕都大道以北合围区域,规划面积21.5平方公里。项目总投资约262.32亿元(申请专项债券38亿元),包含征拆费约63亿元。建设内容主要包括安置房、市政道路、景观绿化、科教产业园基础设施建设等,本项目建设内容及投资规模以最终控规及实际建设投资为准。

一标段:洞庭湖路以北,太湖路以南、豫州大道以东、青州大道以西围合区域,总投资约144.28亿元;

二标段:洞庭湖路以南、燕都大道以北、豫州大道以东、青州大道以西围合区域,总投资约118.04亿元。

郑州市惠济区北部片区城市更新项目社会投资人+工程总承包

建设单位:河南天河投资集团有限公司

建设地点:郑州市惠济区

建设规模:本项目位于郑州惠济区北部片区,本项目包含双桥、薛岗、花园口三个片区。薛岗片区位于滨河路南、江山路西、车服路北、奚仲路东,规划占地约0.44平方公里;双桥片区位于开元路南、江山路西、滨河路北、西三环北延东,规划占地约2.21平方公里;花园口片区位于中州大道东、铁源路南、京水路西、大河路北及京水路东、大河路南、杨金二街西、迎宾大道北,规划占地约3.0平方公里。主要建设内容包含土地整理、安置房建设、市政道路建设、公共配套设施建设以及城市运营服务。项目总投资约为120亿元,合作期13年,包括建设期8年和运营期5年。

扬州市杭集南园产城融合综合建设项目股权合作及工程总承包

建设地点:位于生态科技新城杭集高新技术产业开发区南园,北至沪陕高速,南至规划边界,东临金湾路,西临曙光路(规划)

建设规模:项目规划区总面积2.05公顷。主要建设内容为园区综合环境整治、园区配套道路及园区水电气配套工程、环境整治工程、工业园区及商业商住开发建设等。部分建设内容需待依法取得用地手续后实施,具体规模以实际发生为准。

朱家河区域综合改造项目投资合作方

项目概况:本次招标范围为朱家河区域综合改造项目的投资合作方。中标人按照《中华人民共和国公司法》及其他相关法律和政策规定,与招标人全资子公司(武汉新控城市投资有限公司)按照百分之九十五:百分之五股权比例组建项目公司,开展项目投资建设、运营管理等工作。

投资总额:1208600万元。

潮河流域(滦平段)生态治理与乡村振兴产业融合发展(EOD)及工业固废综合利用项目选择社会资本方

建设单位:河北金山岭文化旅游发展集团有限公司

建设地点:承德市滦平县

建设规模:潮河流域(滦平段)生态治理与乡村振兴产业融合发展项目及工业固废综合利用项目投资额约1855031.75万元,其中项目A的总投资为1132173.45万元,项目B总投资为722858.30万元,建设内容包括以下:项目A:潮河流域(滦平段)生态治理与乡村振兴产业融合发展(EOD)项目包括潮河流域生态治理、农村公共基础设施建设、文旅康养建设及产业开发等(具体以招标文件为准。),主要依托四个项目:生态类项目1个(河北省滦平县潮河流域(滦平段)生态治理项目);产业类项目3个(河北省滦平县潮河流域(滦平段)长城国家文化公园、河北省滦平县潮河流域(滦平段)长城康养文旅产业示范区项目、河北省滦平县潮河流域(滦平段)—“百里潮河乡村振兴示范区项目);项目B:工业固废综合利用开发项目,本项目主要包含三个类型项目。尾矿砂石综合利用项目;生态环境治理类项目及基础设施类项目。合作期:项目合作期限25年,其中建设期5年,运营期20年。

镇雄以勒陆港新城“产城人”示范区建设项目社会投资人

招标人:镇雄产投集团有限公司

项目总投资:2605600 万元

建设地点:云南省镇雄县以勒。

实施范围和建设内容:项目包含 13 个子项目,估算总投资 260.56 亿元,其中建安工程费 205.84亿元。

1.以勒副中心城区核心区建设项目。规划面积约 2.0 平方公里,总建筑面积313 m,其中:住宅用房 182 m、商业服务及公共建筑 30 m、工业厂房101 m,估算总投资 68.3 亿元。其中:基础配套设施建设 5.5 亿元、建筑与场地建设 62.8 亿元。

2.陆港新城科创研发园区项目,估算总投资 68.42 亿元,其中道路工程8046.50 万元,其他道路设施 143.50 万元,给水工程 2426.17 万元,雨水工程2752.81万元,污水工程2556.75 万元,燃气工程1104.10 万元,电力工程2496.00万元,电信工程 2534.50 万元,滨水公共绿地项目 1380.00 万元,公园类绿地2100.00 万元,室外场地平整 29999.15 万元,商业中心25742.49 万元,科创研发中心 15591.03 万元,配套办公 54081.11 万元,配套学校 7824.00 万元,配套住宅 401407.34 万元,配套医疗 2673.00 万元,工业 111343.38 万元,其他配套设施建筑 324.00 万元,室外场地绿化及铺地 9660.00 万元。

3.摆枝娃水库建设项目。选址位于林口河上游娃飞河,水库坝址径流面积7.53km’,平均径流量465 万,正常蓄水位 1765.9m,总库容 320.1m,管线长度 27Km,估算总投资 3.65 亿元。

4.五金高新产业园二期建设项目。占地 584.54 亩,估算总投资 亿元。

5.西部陆海新通道冷链物流基础设施建设项目。道路工程建设内容:路基宽24 米、长 8.6km,估算总投资 12.9亿元;物流组团总用地 300 亩,总建筑面积15.78 m,建设内容为交易市场、仓库、冷库、研发中心、质检中心、加工车间、城市中央厨房及配套设施工程,项目总库容 30.5万,其中:冷库 8.5 万㎡,仓库 22 m,估算总投资 30 亿元。以上两个项目估算总投资 42.9 亿元。

6.政府安置房建设项目。围绕高铁站南片区拆迁需安置的 1295 户 5502 人,在高铁站前集中安置区域打造生活便捷、商住融合的居民生活圈,计划用地 389亩。安置区建设方面,规划安置房居住用地 250 亩,修建46 万平方米 3185 套住房(户型 130160 平方米,可解决近期建设待安置 1295 户群众的住房需求估算总投资 亿元。

7.污水处理设施建设项目。规划新建产业园区污水处理厂1座,占地 0.25公顷,日处理规模2250m,配套 DN400-DN500 污水管网40km。估算总投资 0.85亿元。

8.镇雄以勒新区供水工程项目。新建胡家山水库至以勒新区供水配套工程新建水厂1座、泵站 1座、高位水池1座、29.7km 输引)水管道,估算总投资 1.19 亿元。

9.镇雄县以勒火草片区纺织服装及小五金消费品制造产业园建设项目。建设内容:在以勒镇火草片区纺织服装及小五金消费品制造产业园及配套供水、供电、道路及污水处理工程,估算总投资 50 亿元。

10.镇雄以勒综合客运枢纽项目。占地面积4.87 m其中:站前广场862.5m'、停车场 5250 m*、发车位 1200 m、站务用房 2115.4 m、生产生活辅助用房5460 m'及相关附属设施,估算总投资 3.2亿元。

11.镇雄以勒新区排水防涝设施项目。新建雨水排水管道 84Km,管径DN300-DN1200,管材采用II级钢筋混凝管,并配置排涝车等相关排涝装备设施:对长度约 7.8km 文笔河进行防洪治理,防洪标准达到 20 年一遇,估算总投资 5.12亿元。

12.镇雄以勒陆港新城配套第二幼儿园建设项目。项目总用地面积 7065.77m,总建筑面积 4005.00 m”。教学综合楼 3917.29 m,柴油发电机房 60 m,大门 27.71 m'以及消防水池、水泵房等附属设施,估算总投资 0.23 亿元。

13.园区市政道路高速引线项目。长 4.6Km,估算总投资 3.7亿元。

民权至砀山(豫皖界)高速公路特许经营投资人

民权至砀山(豫皖界)高速公路是《河南省高速公路网规划(2021-2035年)》新增的10条国家城市群大通道路线之一,也是16条东西横向通道第七横——虞城至灵宝高速的重要组成部分。起点位于商丘市虞城县张集镇东南豫皖省界处,接安徽省规划的徐砀商高速公路宿州段,向西经虞城县北、商丘市示范区北、梁园区北,在民权县东北与在建的阳新高速交叉到达项目终点,路线全长约 89.496公里。其中商丘至砀山段(东段)长44.028公里,共线商南高速段长8.327公里,民权至商丘段(西段)长37.141公里。全线采用120公里/小时的设计速度,双向四车道高速公路技术标准,路基宽度27米。

永久占地为11099.673亩(含利用段),路基挖方826.671千方,填方21187.163千方(含互通匝道、场区)。设特大桥1367/1座,大桥1133/8座,中桥1480/20座,涵洞65道;互通式立体交叉10处(其中枢纽型互通3处,服务型互通7处),互通内主线桥2850/20座,分离式立交5584/64座,通道136处。布设服务区2处,养护工区2处,监控通信分中心1处,匝道收费站7处。

福建赤港服务区双开放资源综合开发项目投资建设及招商运营一体化

工程地点: 莆田市涵江区

建设规模:福建赤港服务区双开放资源综合开发项目,拟分三期实施。其中:

一期内容:(1)赤港服务区拓展区项目主要建设内容为商业街区、配套服务、精品酒店及地下室等。(2)福建高速智慧冷链综合物流园项目总用地面积300亩。(3)公共基础设施项目(一期),主要建设内容包括赤港服务区便捷通道项目、东港路南伸、双联路改扩建道路工程、社会公共停车场、大旺湖水系景观等

二期内容:(1)汽车产业科创园项目用地面积1233.56亩。(2)休闲农场用地面积202.23亩(含休闲农场配套设施用地43.87亩和农场用地158.36亩)。(3)公共基础设施项目(二期)建设内容包括赤港湖水系景观及其他公共基础设施。

三期内容:项目总用地面积311.96亩,其中商务运营中心用地96.14亩,康养住宅用地144.05亩,人才公寓用地71.77亩。注:最终各子项目建设内容和规模以经批准的施工图纸等相关资料为准。赤港服务区核心区不纳入本次招标范围。

上合国际枢纽港火车站片区城市更新项目(一期)(投资人+EPC)不分标段

本项目总投资额:10666270000.00

工程地址:胶州市中云街道办事处胶州路以北、梧州路及泰州路以东、胶北街道办事处广州路西、德州路以南围合区域和广州路西、莱州路南、禹州路北、规划路东围合区域内

一期实施范围更新项目用地总面积1293亩,总建筑面积1432424平方米,其中:地上建筑面积1000098平方米,地下建筑面积432326平方米。拆迁安置补偿、城市更新产业载体建设等。

德阳天府旌城片区基础设施建设(科教片区)其他工程

建设地点:成德大道以东、德天铁路以南、宝成铁路以西、东海路及黄海路以北。

建设规模:本项目合作范围占地面积约22.4平方公里,建设内容包括市政道路及配套管线、绿化公园、排洪渠、公共设施、综合管廊及配套、桥梁等44个子项目。总投资约为1881859万元。

其中,A类项目工程费用808270万元,工程其他费90730万元,预备费60487万元;B类项目工程费用771890万元,工程其他费90289万元,预备费60193万元。

济南市历城区东风片区Ⅱ城市更新项目合作伙伴

项目授权主体:济南市历城区人民政府

项目实施机构:济南市历城区城市更新投资开发有限公司

项目概况:本项目位于济南市历城区东风片区,东风片区城市更新单元II总用地面积约2.75平方公里,北至胶济铁路北侧,南临花园路,西临辛甸西路,东临大辛河。

项目投资规模:项目总投资金额约162亿元,最终以审计为准。

恭喜!恭喜

最新文章